电磁炉场效应管 解析电磁炉更换技巧、损坏原因分析等 KIA MOS管
实亿国际信息来源:本站 日期:2018-04-12
电磁炉是一种利用电磁感应原理进行加热的常见家用电器。
在电磁炉的调试、维修过程中,对元器件或功能部件的检测是非常重要的基础技能。例如检测场效应管、集成电路、检测电容、蜂鸣器,检测热敏电阻、电感等都应用到了电子元器件的检测技能。
就以典型电磁炉电路中效应管、集成电路、电容、蜂鸣器,热敏电阻、电感的检测操作为例,电磁炉调试维修的实际应用。
电磁炉场效应管是电磁炉中非常核心的一款装置,它的存在,使得电磁炉的加热变得迅速安全。电磁炉利用交变电流通过线圈产生方向不断改变的交变磁场,处于交变磁场中的导体的内部将会出现涡旋电流,这是涡旋电场推动导体中载流子(锅里的是电子而绝非铁原子)运动所致;涡旋电流的焦耳热效应使导体升温,从而实现加热。而电磁炉场效应管正是提供交变磁场,使得涡旋电流能够更大程度上被人们使用。
电磁路场效应管使用一段时间之后需要更换,这样才能够保证电磁炉的正常使用。那么,我们该如何进行更换?首先,我们需要将电磁炉的后盖拆开,打开电磁炉的装置主板,然后找到电磁炉的电磁炉场效应管,将它拆卸下来,然后更换上新的效应管,最后我们通电测试电磁炉能否正常工作,然后将后盖安装好,这样就可以完成电磁炉场效应管的更换。
在更换的过程中我们需要注意,如果能够判断没有其他问题,同型号的管子直接换.其他管子要看功率和内部有没有保护 二极管 ;如果担心电路有问题,可以在装上管子后,在交流电路串个100W灯泡,直接通电如果灯泡是闪亮的应该没有问题,如果是常亮的说明电路有问题.不能直接换,还要排查问题.我修过几个,就是这样判断的.有的说串灯泡后启动不了,是低电压保护在做怪,可以找到它取消,试好后再接上。
门控管又称绝缘栅双极晶体管,它可以看做是一个场效应管和一个双极型晶体管的复合结构。是电磁炉供电电路的核心器件。
下图是电磁炉内部电路结构图
下图是场效应管实物图
电磁炉的供电电路主要是由门控管(场效应管),门控管温度检测器,桥式整流堆,保险丝,扼流圈等元器件组成。
门控管(场效应管)的主要作用是控制炉盘线圈的电流,在调频脉冲信号的驱动下使流过炉盘线圈的电流形成高速开关电流,并使炉盘线圈与并联电容器形成高压谐振。
在对电磁炉进行调试、检修时,门控管(场效应管)的检测操作是非常必要的,应首先对门控管进行检测。
从上图可以看出,门控管的管脚排列和功用。
在对门控管检测时,可以分为在路检测和开路检测,下面以在路检测为例,介绍门控管的检测方法,首先将万用表的量程调至“Rx1k档位。将黑表笔接控制极G,红表笔接集电极C,门控管在电路板上时,集电极的正向电阻是3千欧左右,然后将两表笔互换,测量集电极的反向电阻,万用表的读数为无穷大。
检测完集电极的正反向电阻后,接下来检测发射极的正反向电阻。
将黑表笔接到控制极G上,红表笔接到发射极E,门控管在电路板上时发射结的正向电阻约为40千欧左右,然后将两表笔互换,测量发射极的反向电阻,万用表的读数与正向阻值相同。
通过对门控管阻值的检测,若阻值与上述的检测结果差距很大,则说明门控管已经损坏。
下图是电磁炉内部电路结构
电磁炉的智能控制电路主要是由微处理器、晶体和谐振补偿电容组成。微处理器是控制电路的核心器件,在电路中起到自动检测和控制电路的作用。
如果电磁炉开机不工作,数码显示屏 也没有反应,应首先检查微处理器。
微处理器要想正常工作,必须要求供电电路,晶振电路和复位电路都正常。检测微处理器时,应首先识别微处理器各引脚功能。
下图是一种微处理器的引脚分布。

根据微处理器的引脚分布,分别对电源电路,复位电路,晶振电路进行检测。
首先将万用表量程调到直流10v档位。将万用表黑表笔接地,红表笔接微处理器30脚,检测电源端,应该有+5V电压。
在供电正常的情况下,检测晶体起振电压是否正常。万用表的黑表笔接地,红表笔分别连接微处理器外接谐振晶体的2、3脚,正常情况下,两引脚之间的电压差应在0.2V左右。
接下来检测复位电路是否正常。黑表笔接地,红表笔接处理器的7脚,检测其复位电压是否正常。
如果微处理器的供电电压,晶振电路的电压值、复位电路的电压值都正常,此时可用示波器检测晶振电路的输出波形,从而进一步判断微处理器是否正常工作。
示波器的夹子接地,探头检测晶体的引脚,如果有规则的正弦波输出,则说明晶体正常,反之说明晶体已经损坏。
供电电路中,滤波电容是一个主要器件。供电电路主要由滤波电容,保险丝,门控管,变压器,桥式整流堆等元件组成。滤波电容的主要作用是对交流220V电压进行滤波、防止干扰。
检测滤波电容时,使用万用表的Rx10k电阻档位。红黑表笔随意接到电容两端,然后表笔互换再次测量,万用表会显示电容器的充放电过程。
当交换表笔的时候,万用表的指针开始时指向无穷大,然后就有充放电的过程,充电又放电,所以表笔会有一定幅度地摆动,说明电容正常。
电磁炉的报警电路主要是由运算放大器,蜂鸣器驱动晶体管,蜂鸣器等组成。蜂鸣器的作用是发出报警声音,用户可以根据声音来辨别电磁炉的工作状态。如果出现工作时无蜂鸣声,应首先检测蜂鸣器。
对于蜂鸣器可采用在路检测方式。万用表调至电阻的Rx1档位,首先应该找出蜂鸣器的正负极,然后分别用红黑表笔接触蜂鸣器的正负极,万用表将显示电阻值在20欧姆左右,在红黑表笔接触到蜂鸣器正负极时,会发出声响,则蜂鸣器正常,反之,蜂鸣器已损坏。
电磁炉的供电电路主要由电容,保险丝,扼流圈,变压器,场效应管,桥式整流堆等元件组成,热敏电阻的主要作用是用来检测锅具的温度。如果出现无法判断炉盘线圈的温度,或引起门控管击穿的故障,应首先检测热敏电阻。
检测热敏电阻时,可使用万用表检测热敏电阻在常温和温度变化时的阻值来判断热敏电阻的好坏。将万用表调到电阻档Rx10k档位。
常温下,热敏电阻的阻值应在80千欧左右。温度升高时,热敏电阻的阻值会变小,如果在检测热敏电阻时,其常温下的阻值与温度变化后的阻值不同,说明热敏电阻正常,反之,热敏电阻已损坏。
电感又称为扼流圈。
电磁炉的LC振荡电路主要由电感线圈和调频电容组成。
电感线圈的主要作用是扼流、滤波。使用万用表检测电感线圈时。通常只能通过检测电感线圈的通断来判别电感的好坏。讲万用表量程调到Rx1电阻档位。由于电感的电阻一般较小,所以测量时万用表的读数几乎为0,如果出现电感的阻值较高,说明电感已损坏。
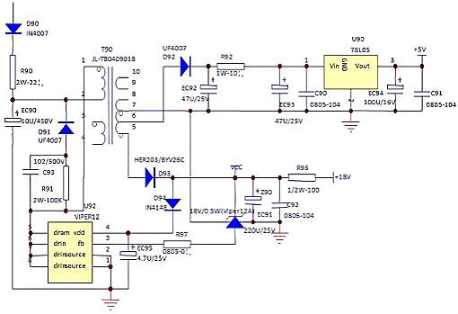
美的电磁炉开关电源电路,主电路是采用(VIPER12A)8脚电源芯片,通过单端反激式开关电源变换而降压。其最大输出功率为(220V/12W),适应电网电压在160V/260V波动时均能正常稳定输出。具有工作效率高、功耗小、稳压范围广、电源安全可靠、机身温度低、易维修等优点。
电路原理图如下:
电网电压经整流后变为脉动直流电压+305V,通过串接开关二极管D90(1N4007)、限流电阻R90(22Ω/2W)后,送至开关高频变压器TR1初级的1-2绕组,加至电源芯片U91(VIPER12)的5-6-7-8脚(内部开关管漏极)。另一路经TR1次级的5-6-7绕组经整流二极管D93(1N4007),串接开关二极管D94(1N4148)得到约+18V电压加至U91的4脚使电源芯片U91振荡起振输出脉宽信号驱动场效应管,在场效应管高速开关状态下,并通过互感作用使TR1次级的5-6-7绕组产生交流电压。经整流二极管D93(1N4007)、D92(1N4007)、EC91(220μF/25V)、EC92(47μF/25V)滤波后得到+18V、+5V电压为整机低压供电电路。
维修时,将电磁炉上电待机。用万用表直流电压500V、50V、10V档。
1、测开关电源高压供电电路EC90对地+305V电压,为正常;
2、测C92对地+18V电压,为正常;
3、测C91对地+5V电压,为正常。
4、若测电解电容器EC90对地0电压时(正常为+305V),多为电源芯片U1(VIPER12)已击穿受损。U1受损后,还会造成限流电阻R90(22Ω/2W)开路损坏。
5、若测电解电容器EC91对地0电压时(正常为+18V),多为电源芯片U1(VIPER12)损坏。及稳压二极管ZD1(18V)击穿损坏、二极管D94(4148)击穿损坏、电解电容器EC91(220μF/25V)EC95、(4.7μF/35V)击穿损坏、及高频开关电源变压器TR1初级线圈,存在匝间短路损坏。
6、若测电解电容器EC94对地0电压时(正常为+5V),多为电阻R92开路损坏、高频开关电源变压器TR1次级第6脚与第7脚之间绕组开路、或整流二极管D92开路受损、电容器C90、电解电容器EC93击穿损坏、U90三端稳压器LM7805损坏、及CPU芯片漏电、击穿损坏。当TR1次级绕组第6脚与第7脚开路时,可将电阻R92(10Ω/1W)拆下并在R98空位上焊接入电阻(10Ω/1W)后,整机即可恢复正常工作。
IGBT,英文全称:Insulated Gate Bipolar Transistor,绝缘栅双极型晶体管,也就是主功率大晶体管,是由BJT(双极型三极管)和MOS(绝缘栅型场效应管)组成的复合全控型电压驱动式功率半导体器件,兼有MOSFET的高输入阻抗和GTR的低导通压降两方面的优点。GTR饱和压降低,载流密度大,但驱动电流较大;MOSFET驱动功率很小,开关速度快,但导通压降大,载流密度小。IGBT综合了以上两种器件的优点,驱动功率小而饱和压降低。
原因分析
在电磁炉中,IGBT损坏率很大,在没有查明故障原因的时候就试机,会引起IGBT再次损坏,在电磁炉的维修中,经过多次总结,归纳出以下几个大原因:
原因一
0.3UF电容失效或漏电, 和400V电容容量变小的时候,将导致电磁炉LC震荡电路频率偏高 ,从而引起IGBT损坏。
经检查其他元件无问题的时候 ,更换0.3UF和400V电容。
原因二
IGBT管激励电路异常。
震荡电路输出的脉冲信号,不能直接控制IGBT饱和、导通和截止,必须通过激励脉冲信号放大来完成。如果激励信号出现问题,高电压就回加到IGBT管的G级,导致IGBT瞬间击穿、损坏,常见的有驱动管S8050和S8550。
原因三
同步电路异常。
同步电路在电磁炉中的主要作用是保证加到IGBT管G级上的开关脉冲前沿与IGBT管上VCE脉冲后沿同步,当同步电路工作出现异样,导致IGBT管瞬间击穿。
原因四
18V工作电压异常。
在电磁炉中18V电压出现时,会使IGBT管激励电路、风扇散热系统及LM339工作失常导致IGBT上电瞬间损坏。
原因五
散热系统异常。
电磁炉工作在大电流状态下,其发热量也大,如果散热系统出现异常,会导致IGBT过热损坏。
原因六
单片机异常。
单片机内部会因为工作频率异常而烧毁IGBT。
原因七
VCE检测电路异常。
VCE检测电磁炉将IGBT管集电极上的脉冲电压通过电阻分压、取样获得取样电压,此电压的信息变化传到CPU,CPU监测电压的变化,做出各种相应的指令,当VCE检测电路出现故障的时候,VEC脉冲幅度。超过IGBT管的极限值,从而导致IGBT损坏。用户锅具变形,或锅底凸起不平,在锅底产生的涡流,不能均匀的使变形的锅具加热,从而使锅具温度传感器检温失常,CPU因检测不到异常温度信号而继续加热,导致IGBT损坏。
1、EC95(4.7μF/35V)击穿损坏,二极管D94(4148)击穿损坏,高频开关电源变压器TR1初级线圈存在匝间短路损坏,均会造成出现整机低压供电电路对地0电压。
2、若二极管D94(4148)开路受损时,会造成控制显示板指示灯出现“抖动闪亮”故障。
3、若稳压二极管ZD1(18V)开路损坏,会造成出现整机低压供电电路对地电压升高;稳压二极管ZD1(18V)失效损坏时(待机检测C92对地+18V电压是正常,但开机后检测C92对地+10V电压偏低。),会造成出现屡爆IGBT管故障发生。
4、若发现主电路板及开关电路部份烧毁,多为因电网电压超高至380V,压敏电阻保护后出现压敏电阻烧毁;开关电源电路流二极管D90击穿,造成电解电容器EC90外壳顶爆。严重时甚至还出现烧毁D90、EC90周围电路板。
5、在维修开关电源电路,为了确保维修时避免造成整机出现短路。建议在电磁炉电源线L端串联接入220V/40W灯泡,切记!
联系方式:邹先生
联系电话:0755-83888366-8022
手机:18123972950
QQ:2880195519
联系地址:深圳市福田区车公庙天安数码城天吉大厦CD座5C1
请搜微信公众号:“KIA半导体”或扫一扫下图“关注”官方微信公众号

请“关注”官方微信公众号:提供 场效应管 技术帮助