MOSFET管是FET的一种(另一种是JFET),可以被制造成增强型或耗尽型,P沟道或N...MOSFET管是FET的一种(另一种是JFET),可以被制造成增强型或耗尽型,P沟道或N沟道共4种类型,但实际应用的只有增强型的N沟道MOS管型号和增强型的P沟道MOS管型号,...
实亿国际KIA半导体专业研发生产MOS管场效应管厂家KIA半导体专业研发生产MOS管场效应管厂家
实亿国际如何取舍好MOS管 第一步是决议采纳N沟道还是P沟道MOS管。正在垂范的功...如何取舍好MOS管 第一步是决议采纳N沟道还是P沟道MOS管。正在垂范的功率使用中,当一度MOS管接地,而负载联接到支线电压上时,该MOS管就构 成了高压侧电...
场效应管引见篇 场效应结晶体管(Field Effect Transistor缩写(FET))职称...场效应管引见篇 场效应结晶体管(Field Effect Transistor缩写(FET))职称场效应管。由少数载流子参加导热,也称为多极型结晶体管。它归于电压掌握型半超导体...
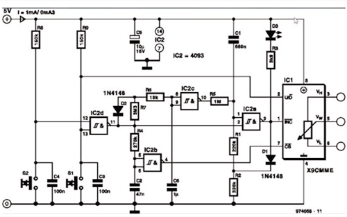
实亿国际当按下其中一个键(用力按下S1,轻轻按下S2)时,IC2d的输出会改变状态,从而使...当按下其中一个键(用力按下S1,轻轻按下S2)时,IC2d的输出会改变状态,从而使时钟发生器和IC1(通过IC2b)使能。然后,电容C1通过R1和R2充电,直到IC2a的输入电...
KIA6N70H场效应管漏源击穿电压700V、漏极电流5.8A,RDS(on)typ为1.8Ω@VGS=10V...KIA6N70H场效应管漏源击穿电压700V、漏极电流5.8A,RDS(on)typ为1.8Ω@VGS=10V,具有低栅电荷(典型16NC)、高耐用性、快速切换和雪崩测试100%、具备提高dv/dt能力...