实亿国际数字电位器原理,电路图分享-KIA MOS管
信息来源:本站 日期:2025-06-04
数字电位器,亦称数控系统可编程电阻器,是一种集微处理器、模拟电子电路和数字显示电路设计于一身的新型技术集成电路。
电位器通常由以下部分组成:
电阻体:由电阻材料(如碳膜、金属膜或导电塑料)制成的轨道或线圈。
滑动触点(电刷):通过旋转轴或滑杆移动,与电阻体接触。
三个端子:两端为固定端(A、B),中间为滑动端(C)。
数字电位器的工作原理基于数字信号对内部电阻值的精确操控。其核心部件包括一组离散电阻元件,每个元件都赋予特定电阻值,并通过精心设计的排列与连接构成网络,辅以开关机制来控制电阻元件的电路接入。当数字信号输入时,控制器会依据信号内容操作这些开关,实现电阻元件的精准接入与断开。通过组合不同的二进制信号,控制器能细致地选择哪些电阻元件参与电路,从而灵活调整总电阻值,满足各种电路需求。
数字电位器电路图
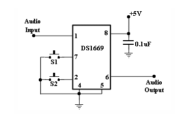
电路可用于替代音频电路中的手动音量控制。
DS1669数字电位器电路是数字变阻器或电位器,在阻性范围内提供64个可能的均匀抽头点,提供10K、50K和100K欧姆的标准版本。
该 IC 可由机械型触点闭合输入或数字源输入(如 CPU)控制。
使用此电路,我们可以控制立体声音频放大器的音量。
当 S1 和 S2被按下时,可以修改声音级别(向上或向下)。该集成电路在许多应用中可以像电位计一样使用,例如:LCD或电平声音控制的对比度调节。该数字音量控制器IC 采用浸入式或 SOIC 封装(8 引脚)制造,可提供 4.5 至 8 V DC 的电压。
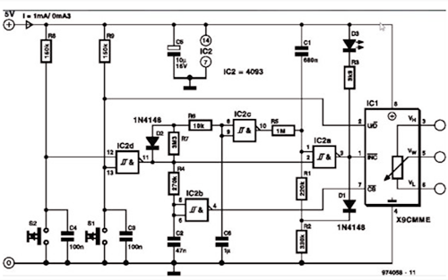
数字电位器电路图
电路图显示了基于X9CMME型的完整数字电位计。它有两个控件,S1和S2,一个光学指示器和一个时钟发生器的延迟频率转换。当按键S1和S2断开时,电阻R8和R9保持IC2d(NAND)的输入以及IC1的U/D输入为高电平。IC2d输出端的低电平禁用时钟发生器IC2a。频率确定电容器C1在静态状态下放电。
当按下其中一个键(用力按下S1,轻轻按下S2)时,IC2d的输出会改变状态,从而使时钟发生器和IC1(通过IC2b)使能。然后,电容C1通过R1和R2充电,直到IC2a的输入电平变为低电平,此时连接到IC1时钟输入的栅极输出改变状态(从低到高)。发生这种情况时,C1通过R1和D1放电,直到达到IC2a的上限触发电平。然后,门再次改变状态,上述操作重复。时钟信号由D3进行光学监控。
当IC2c的输出为高电平时,栅极从C1吸收一部分充电电流,导致/INC的时钟频率相对较低。在发电机启用的同时,C6开始通过R6和R7逐渐充电,直到IC2c改变状态(从高到低)。然后,电路IC2为C1提供充电电流,从而时钟频率增加:在原型中,频率在四秒内从1.3Hz上升到3.1Hz。松开按键后,时钟发生器停止。同时,C6通过R6和D2快速放电,因此当按键重新操作时,频率再次降低。
R4-C2产生的关断延迟使实际计数器状态能够由内部逻辑存储。该电路消耗0.3-1.0mA的电流。
联系方式:邹先生
座机:0755-83888366-8022
手机:18123972950(微信同号)
QQ:2880195519
联系地址:深圳市龙华区英泰科汇广场2栋1902
搜索微信公众号:“KIA半导体”或扫码关注官方微信公众号
关注官方微信公众号:提供 MOS管 技术支持
免责声明:网站部分图文来源其它出处,如有侵权请联系删除。
