实亿国际

实亿国际

国家高新企业

cn

新闻中心

太阳能路灯电路图设计方案 太阳能路灯电路图大全 KIA MOS管

信息来源:本站 日期:2018-04-25 

分享到:

太阳能路灯原理图

太阳能路灯电路图

一、太阳能路灯工作原理

太阳能路灯是以太阳能作为电能供给用来提供夜间道路照明,灯杆与电池组件一体化设计,具有抗风能力,内部采用智能化充放电和微电脑光、时控制技术。太阳能路灯采用高效照明光源设计、具有亮度高、安装简便、工作稳定可靠、不敷设电缆、不消耗常规能源,使用寿命长等优点。主要适用于城市道路、小区广场、工业园区、旅游景区、公园绿化、单位、室外停车场、农村道路带等场所的亮化照明。太阳能路灯由以下几个部分组成:太阳能电池板、太阳能控制器、蓄电池组、光源、灯杆及灯具外壳,有的还要配置逆变器。



二、太阳能路灯参考配置

灯高:5-12米

材质:钢管+防腐处理+热镀锌+喷塑

太阳能电池组件:高效单晶硅/多晶硅/薄膜电池板

功率:60-300W

使用寿命:25年

光源:超高亮大功率 LED/低压钠灯/LVD无极灯

功率:DC12V/24V,15W-100W

使用寿命:100000小时

蓄电池:免维护铅酸蓄电池/地埋胶体密闭蓄电池

容量:DC12V 60 Ah-500Ah

使用寿命:5-8年

控制系统:微电脑智能控制、防过充、过放、防潮、输出短路保护及光控+时控自动开、关灯

使用环境:-30℃-60℃

照明时间:每天照明8-12小时,可连续照明5-15个阴雨天。


三、太阳能路灯的市电互补功能介绍

1、智能数码控制器,具有光控时控、过充过放保护,防反接功能;

2、自动定时调节光源功率,以进入节流工作状态,每天照明时间可随心所欲;

3、可根据客户要求增加市电互补装置,在连续阴雨天气过长,电池储电不足时,路灯会自动切换到市电供电,当太阳能供电恢复电压时,系统自动切断市电供电,恢复太阳能供电。真正做到一年365天太阳能路灯夜夜亮,如不需要此功能时,用户可随时卸载互补装置,简易方便。总之,市电互补不仅能有效提高太阳能产品的稳定性,而且能大大降低整套产品的造价,尤其是对于传统市电照明工程的节能改造相当适用。


四、太阳能路灯优点

·节能:以太阳能光电转换提供电能,取之不尽、用之不竭;

·环保:无污染、无噪音、无辐射;

·安全:绝无触电、火灾等意外事故;

·方便:安装简洁,不需要架线或“开膛破肚”挖地施工、也没有停电限电顾虑;

·寿命长:产品科技含量高,控制系统、配件均是国际品牌、智能化设计,质量可靠;

·品位高:科技产品、绿色能源,使用单位重视科技、绿色形象提高、档次提升;

·投资少:一次性投资与交流电等价(交流电投资从变电、进电、控制箱、电缆、工程起),一次投资、长期受用;

·适用广:太阳能源源于自然,所以凡是有日照的地方都可以使用,特别适合于绿地景观灯光配备,高档次住宅及室外照明,旅游景点海岸景观照明及点缀,工业开发区、工矿企业路灯,各大院校室外灯光照明。


五、太阳能路灯效益分析

一次性投入与常规路灯大体相当的建设经费后即可一劳永逸地利用取之不尽用之不竭的阳能提供稳定可靠的照明,有明显的经济效益。回收成本周期3-5年,使用寿命15年-20年。


太阳能路灯控制原理图

1、太阳能路灯控制器设计

路灯控制系统工作原理:白天光伏电池向蓄电池充电,晚上蓄电池提供电力供路灯照明。所以蓄电池将构成一个充放电循环。太阳能路灯照明控制电路包括光伏电池、蓄电池、路灯和控制器四部分。设计中采用AT89S52单片机,并将其作为智能核心模块。外围电路主要包括太阳能电池电压采样模块、蓄电池电压采样模块、键盘电路模块、LED显示模块、充放电控制模块等。图1是太阳能路灯控制器结构设计图。

太阳能路灯电路图

2、单片机智能控制模块

太阳能路灯控制器选择ATMEL公司的8位单片机AT89S52为核心的智能控制模块,在整体上具有低功耗、性能高的特点。


2.1、单片机振荡电路

单片机振荡电路如图2所示。

太阳能路灯电路图

2.2、复位电路

复位电路如图3所示,电路结构简单,稳定可靠。


3、电源电路模块设计

系统正常工作电压为5V,系统采用12V/24V的铅酸蓄电池供电,蓄电池电压不稳定,所以需要对电源进行稳压。本系统采用LM7805三端稳压器,其输入电压在5~24V时均可以保证输出为稳定的+5V。LM7805组成稳压电源只需要很少的外围元件,使用起来非常方便,工作稳定可靠J。系统电源电路如图4所示。

太阳能路灯电路图

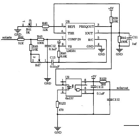
4、采样模块设计

太阳能电池采样和蓄电池采样对于系统正常运行起着非常重要的作用。太阳能路灯控制器要对蓄电池充放电进行合理控制,即需对蓄电池、太阳能电池板电压进行采样。为此,AT89S52单片机就要外接A/D转换模块,把电压转换为数字信号,系统选用v/F转换芯片LM331组成数模转换电路。在系统采样设计中,为了防止因为外部因素导致AT89S52程序跑飞或死机,提高系统稳定性,在LM331与单片机之间还需增加单通道的高速光电隔离器6n137J。图5为太阳能电池板采样电路图。系统蓄电池采样和太阳能电池板采样电路相同。

太阳能路灯电路图

联系方式:邹先生

联系电话:0755-83888366-8022

手机:18123972950

QQ:2880195519

联系地址:深圳市福田区车公庙天安数码城天吉大厦CD座5C1


请搜微信公众号:“KIA半导体”或扫一扫下图“关注”官方微信公众号

请“关注”官方微信公众号:提供  MOS管  技术帮助

太阳能路灯电路图

3000万彩票-追求健康,你我一起成长 乐发IV - welcome u284彩票- 欢迎您 实亿国际(中国区)官方网站 永兴集团yx06 5630彩票(中国区)官方网站 佰利乐·(中国区)有限公司官网 金彩汇 - welcome首页