实亿国际

实亿国际

国家高新企业

cn

新闻中心

实亿国际简单的场效应管功放原理图-以及详解注意事项等-KIA MOS管

信息来源:本站 日期:2018-02-28 

分享到:

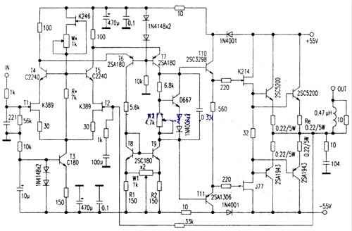
实亿国际 本电路力原理图如图所示,场效应管T1、T2组成差分输入,并且分别和T4、T5构成了沃尔曼电路,使本级具有很好的线性并能有效地消弭“厄雷效应”(晶体管Vce的变化惹起结电容的变化).输入管静态电流取为1.5mA以保证足够的动态,T3为输入级恒流源。


电压放大级(T6、T7)采用了共基极电路,这种电路多用于宽频带放大器,其电流放大倍数略小于1,但电压增益并不比共发射极低,并具有极好的高频特性,本级静态电流取为5-6mA,T8、T9是它的镜像负载。由于电压放大级的输出阻抗较高,故T10、T11作为缓冲级中止阻抗匹配。推进级采用了著名的K214、J77,并且工作在较大电流状态(40mA以上)。


实亿国际 功率管运用了两对音色暖和的场效管2SC5200、2SAl943作并联输出。

场效应管功放电路图

本功放调整如下:通电之前,先把W2调到最大,以维护功率管。接上电源,首先测功率管射极电阻Re,若电压为0伏,即可从前往后逐级调整。调理W*,使R*两端电压为7V。后丈量T6负载电阻R3电压应在28V左右。接下来认真调理W2,使输出管射极电阻Re开端有较小压降,同时微调W1,使输出端对地电压为0V。


实亿国际 再调W2,使Re两端电压增至25mV,这样末级静态电流可达110mA。注意散热片一定要用足量的优质正品,使管身和散热片基本处于同一温度。最后再中止一次输出端电位的调整。经老化30分钟后,即可接扬声器中止试听。经过演奏蔡琴、雨果等不同作风的碟子,觉得本机音质地道、中性,出力很直爽。


场效应管的运用留意事项

实亿国际 (1)为了安全运用场效应管,在线路的设计中不能超越管的耗散功率,最大漏源电压、最大栅源电压和最大电流等参数的极限值。


实亿国际 (2)各类型场效应管在运用时,都要严厉按恳求的偏置接人电路中,要遵守场效应管偏置的极性。如结型场效应管栅源漏之间是PN结,N沟道管栅极不能加正偏压;P沟道管栅极不能加负偏压,等等。


实亿国际 (3)MOS场效应管由于输人阻抗极高,所以在运输、贮藏中必需将引出脚短路,要用金属屏蔽包装,以防止外来感应电势将栅极击穿。特别要留意,不能将MOS场效应管放人塑料盒子内,保管时最好放在金属盒内,同时也要留意管的防潮。


(4)为了防止场效应管栅极感应击穿,恳求一切测试仪器、工作台、电烙铁、线路本身都必需有良好的接地;管脚在焊接时,先焊源极;在连入电路之前,管的全部引线端坚持互相短接状态,焊接完后才把短接材料去掉;从元器件架上取下管时,应以恰当的方式确保人体接地如采用接地环等;当然,假设能采用先进的气热型电烙铁,焊接场效应管是比较便当的,并且确保安全;在未关断电源时,绝对不可以把管插人电路或从电路中拔出。以上安全措施在运用场效应管时必需留意。


实亿国际 (5)在安装场效应管时,留意安装的位置要尽量避免靠近发热元件;为了防管件振动,有必要将管壳体紧固起来;管脚引线在弯曲时,应当大于根部尺寸5毫米处中止,以防止弯断管脚和惹起漏气等。关于功率型场效应管,要有良好的散热条件。由于功率型场效应管在高负荷条件下运用,必需设计足够的散热器,确保壳体温度不超越额定值,使器件长期稳定可靠地工作。


实亿国际 总之,确保场效应管安全运用,要留意的事项是多种多样,采取的安全措施也是各种各样,宽广的专业技术人员,特别是宽广的电子爱好者,都要根据自己的理论情况动身,采取真实可行的办法,安全有效地用好场效应管。


联系方式:邹先生

联系电话:0755-83888366-8022

手机:18123972950

QQ:2880195519

联系地址:深圳市福田区车公庙天安数码城天吉大厦CD座5C1


关注KIA半导体工程专辑请搜微信号:“KIA半导体”或点击本文下方图片扫一扫进入官方微信“关注”。

关注「KIA半导体」,做优秀工程师!


长按二维码识别关注

阅读原文可一键关注+技术总汇

3000万彩票-追求健康,你我一起成长 乐发IV - welcome u284彩票- 欢迎您 实亿国际(中国区)官方网站 永兴集团yx06 5630彩票(中国区)官方网站 佰利乐·(中国区)有限公司官网 金彩汇 - welcome首页