实亿国际20种摩托车充电器电路图 摩托车充电器电路图大全解析 KIA MOS管
信息来源:本站 日期:2018-05-08
有些摩友会好奇“电路图”对摩托车维修和改装而言,能起到什么作用?它能让我们充分了解摩托车电子部件的种类、性能、特征、特性以及在电路中的符号、在电路中的作用和功能等,懂得哪些参数会对电路性能和功能产生什么样的影响,为进一步熟悉了解“摩托车电气部件”奠定了良好的基础,也就更容易深化自己对摩托车整车控制性能的认知。
摩托车充电电路图该充电器只利用了交流电的正半周充电,充电速度较快,且能延长电池寿命,在普通的么托车上使用该充电器,性能极好,可省燃油5%左右,是一个实用的充电电路,此充电器的作者正在使用中。
工作原理:(如上图)交流电压同时加到D1和SCR,经过D1的半波整流后通R1、R2、Q1、R3向SCR提供触发电压,此时SCR给电池充电,当电池电压上升至13.5V时ZD1导通,电压经过R5、D2向Q2提供偏压,使Q2导通,Q1反偏截止,SCR停止输出,当电池电压低于13-13.5V时。
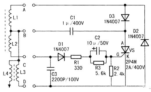
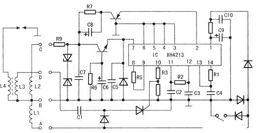
充电电路特点:本充电器直接使用220V交流市电,通过触发电路的控制,实现其输出电压从0V起调,适合于对 12V-220V的蓄电池(组)充电。
工作原理 :电路工作原理见图1。由电源电路、触发电路和主控电路三部分组成。220V市电经电源开关S-S'、电源变压器T1降压后,由二极管VD1-VD4组成的全波整流电路整流,变为脉动直流电源。一路经电阻R1限流和稳压二极管DW稳压,输送约18V的梯形波同步稳压电源,作为时基集成电路NE555及其外围元件构成的无稳态振荡器RC延时环节的电源;另一路经过三端稳压集成电路IC1 AN7812送出12V稳定的梯形波同步稳压电源IC2的工作电源。触发电路由IC2 NE555及R2、R3、RP、C1、C2等元件构成,振荡周期小于10ms固定不变,仅可改变输出矩形波占空比的无稳态振荡器和R4、脉冲变压器T2形成触发脉冲。振荡器之所以采用18V和12V两路同步稳压电源,目的是增大输出矩形波的占空比,即增大触发脉冲的移相范围。本触发电路的移相范围大于120°,调节电位器RP即可输出不同触发角的触发脉冲,从而达到控制可控硅VS导通角的目的。
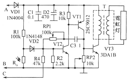
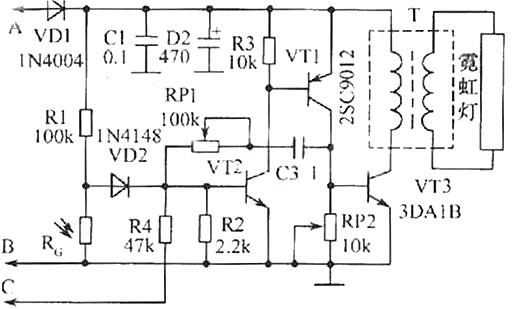
摩托车尾牌加装的霓虹灯闪光器电路图与工作原理:为摩托车尾牌加装如图所示的霓虹灯闪光器,可以增加摩托车夜行时的安全,引起尾随其后的车辆注意,同时它也可在摩托车刹车时随着尾灯而闪烁。该装置可取一段长短恰能环绕车号牌一周的霓虹灯管,作车牌的夜行照明显示。VT1、VT2构成一个互补型的无稳态多谐振荡器,BP1、C3决定了振荡器的工作频率,RP2上的信号电压经VT3放大推动升压变压器T,这样在T的次级感应出高压脉冲而使霓虹灯发光。
元器件选择:图中除已标明的器件型号外,光敏电阻可选用M45系列,要求暗阻>1MΩ,而亮阻<10kΩ;脉冲变压器T可选取E12型磁芯MXQ-2000,初级用Φ0.51mm的漆包线绕45匝,次级用Φ0.21mm的高强度漆包线绕1500匝左右而成。若无绕制条件,也可用成品9V/3W以上的电源变压器代用,将其初次级反接,但使用效果较之上述的专用高频变压器要差一些,这时还应选取击穿电压在200V左右的霓虹灯管。
摩托车变色闪光尾灯的电路如图所示。闪光尾灯由红、绿灯交叉组成。正常行驶时,红、绿灯按编程顺序流动发光。刹车时,所有绿灯熄灭,而所有红灯点亮。
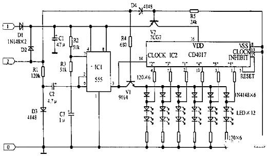
摩托车工具箱用LED闪烁板原理分析,当电源从1端接入时V2导通,IC2得电工作。CD4017构成六进计数器,其时钟脉冲由IC1组成的多谐振荡器提供。由于2端没有加电,V1截止使LED只受IC2控制,闪光效果为从中间向两边巡回点亮。振荡频率由R2、R3、C3决定,闪烁较快。当电源由2端接入时,V2截止,V1导通,IC2不工作,LED受IC1输出控制。由于D3导通,IC1的振荡频率由R2、R3、C2、C3决定,闪烁较慢。闪光效果为整排LED一起亮。
工作原理:为摩托车尾牌加装如图所示的霓虹灯闪光器,可以增加摩托车夜行时的安全,引起尾随其后的车辆注意,同时它也可在摩托车刹车时随着尾灯而闪烁。该装置可取一段长短恰能环绕车号牌一周的霓虹灯管,作车牌的夜行照明显示。VT1、VT2构成一个互补型的无稳态多谐振荡器,BP1、C3决定了振荡器的工作频率,RP2上的信号电压经VT3放大推动升压变压器T,这样在T的次级感应出高压脉冲而使霓虹灯发光。
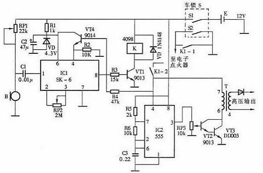
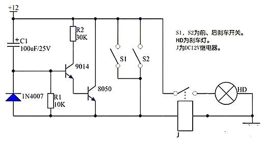
电路原理如图所示:S1是电源开关,由车锁控制,S2为原刹车灯控制开关。闭合开关S1,由于电容C1两端的电压不能突变,IC的②脚为低电平,刹车灯H亮,几秒钟后,由于C1被放电,使IC的②脚电压高于1.6V时,灯H熄灭。当行驶中的摩托车遇到情况减速或停车时,开关S2闭合将C1两端短路放电,使开关IC的②脚变成低电平,刹车灯H随即被点亮,S2复位后,H须延时几秒钟后才能熄灭。
摩托车防盗报警器原理图中一个555集成电路在单稳态定时器电路相连,它在一段预设的时间段内开启了场效应晶体管和警报器或自行车喇叭圈。开关S1是用作开启/关闭开关。无论关闭两个开关中的任何一个,S2和S3,都将会触发集成电路。当任何一个关闭的时候,UI的引脚2变低电平。
发射机部分:继电器K和可控硅VS用来控制发射机电路的电源。IC1组成警声信号电路。晶体管V及其外围元件组成射频振荡电路,发射报警信号。在等待状态时,开关S1接通,而SB1断开(即车头锁被锁住),K就处在释放状态,报警发射机不工作。当车头锁被打开时(即SB1接通),VS被触发导通,K吸合,接通发射机电源。SB1接通后,K-2的常开点将其自锁,此时只有断开S1报警方能结束。在K动作时,其常闭触点K-l断开,切断发动机点火电路。接收机电路由TDA7010和开关功放TWH8778、TWH68组成。当IC2 收到报警信号时其互脚的高电平通过IC3经IC4放大由TWH15放出报警声。但要考虑到频率的稳定性,因为7010自身没有频率稳定电路,在工作时要多作检测,最好用印制板和贴片元件。
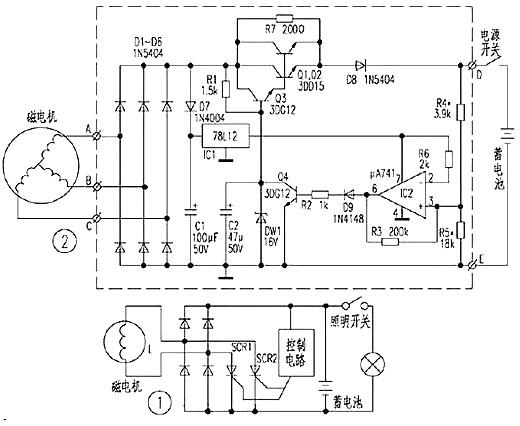
本装置电路如图所示。磁电机输出的交流电压经二极管D1~D6整流后变成脉动直流电压分两路输出。一路由Q1、Q2、Q3、R1、R7、DW1,以及C2组成的典型晶体管串联稳压电路稳压后输出16V电压,经D8给蓄电池充电;另一路经D7隔离后由C1滤波、IC1稳压得到12V直流稳定电压对运算放大器IC2供电,并且经电阻R6接至IC2的②脚作基准电压,蓄电池的电压经R4、R5分压后送至IC2的③脚作为比较电压。当蓄电池的电压低于14。4V时,加至IC2③脚的比较电压比②脚的12V基准电压低,运算放大器输出低电平,Q4截止,Q1~Q3正常工作输出16V电压。当蓄电池的电压高于14。4V时,IC2的③脚比较电压高于②脚基准电压,IC2输出高电平,Q4饱和导通,分流掉流入Q3基极的电流,从而造成Q1Q2的输出电压大幅下降,D8截止,停止向蓄电池充电和向电器供电。此时,车上的电器均由蓄电池供电。当蓄电池的电压再次低于14。4V时,则IC2又输出低电平,Q1、Q2又正常输出。显然,当蓄电池充满电时,磁电机几乎工作在空载状态,而不像常规的硅整流稳压器那样处于大负荷短路状态,这就达到了节能的目的。电路中R3为IC2的正反馈电阻,R7用于在Q1Q2截止时给蓄电池进行涓流充电,D9的作用是保证某些运算放大器的微量零漂输出不至于导致Q4导通,而产生误动作。
此6v转12v电路是一个简单的电路图,可以提供高达800mA 12V电源。适用于摩托车音响等简单的电路中。通过修改电路中的一些元件,可以改变不同的输出电压。
1、L1电感为直径为0.5mm漆包线,80匝,外径40毫米环形磁芯。
2、D3的值不同可以被用来调整从约0.6V至30V的左右不同的输出电压。请注意,在高电压的电路可能电流提供不足。
3、C3可用一个较大的值,以提供更好的滤波。
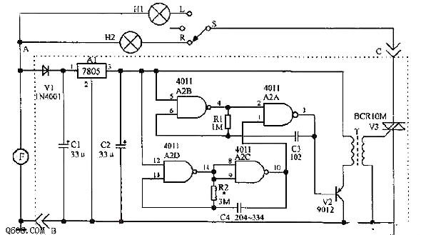
电路中与非门A2A、A2B和电阻R1及C3组成高频振荡器,其输出接在V2的基极;A2C、A2D、R2、C4组成低频振荡器,控制与非门A2A的一个输入端1的电平。当低频振荡器输出端10脚为高电平时,A2A打开,高频振荡器起振,A2A信号加在V2的基极,使其工作在开关状态。V2的发射极接到高频变压器T的一次线圈,在其二次侧产生一系列高频脉冲信号。该信号触发双向晶闸管V3导通。当低频振荡器输出端为低电平时,A2A的输出端3为高电平,V2、V3截止。当低频振荡器输出端又变为高电平时,V3又变为导通。这样周而复始地振荡下去,V3将断续导通。如转向开关S打到左(L)或右(R)位置时,由于V3的断续导通,使得转向灯也断续发光而产生闪光效果。若在V3的阴极或阳极并联一个扬声器,则在转向时可发出声响,并提醒驾驶员在转向后不要忘记关闭转向灯。
摩托车电子喇叭一般是使用电磁振动式的,其内部有一组线圈。通电后产生磁场,吸合振动膜发声,它的优点是结构简单。但是其工作电流大,一般最小工作电流也达1.5A,而另加装的高低音蜗耳式喇叭,工作电流高达3A,使用时对喇叭开关及线路易造成损坏,下面介绍一种低功耗高响度电子喇叭。
电路如图所示。NE555构成音频振荡器电路,音频信号经其3脚输出,直接耦合至由三极管 VT1、VT2、VT3构成的复合管功放电路进行放大,然后推动喇叭Y发声,因功放采用三管复合放大,故其放大倍数很大,所以该电路耗电省,响度高,达到122dB,经测定,其工作电流小于0.5A。
制作时,喇叭Y用4Ω、5W以上的小口径高音动圈式电喇叭,如能找到动圈式号筒形警笛喇叭则效果会更好;调节R 可改变Y的发音效果。也可通过改变C1的值来实现。注意Y要安装于防水处。
有人动车时,振动传感器ZC接到振动信号,经IC1D放大,再通过 C3、R7组成的微分电路,将低电平信号耦合到IC1C的输人端,输出端输出高电平“l”,通过R8为四声集成电路IC2提供电源,IC2发出的警报声经V2的推动,再经V5功率放大发出声音。同时,10脚的“1”信号通过D2将12脚置于“l”封锁了输人端,因此IC1D可以保持11脚输出低电平“0”。C3、R6组成微分电路,随着时间的延长,8、9脚的电位升高,当升高到IC1C的输人阈值时,IC1C 翻转,输出“0”,警报声停止,进人警戒状态。引线3接车钥匙提供的正电源。引线4接喇叭开关。
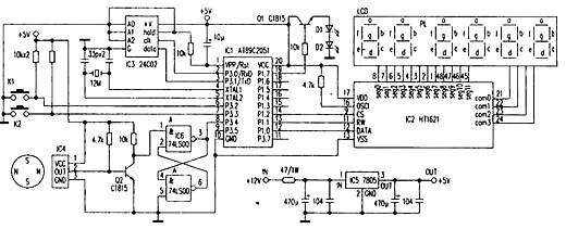
如附图所示。通电复位,电路进入工作状态。液晶显示屏显示“892051”字样。3秒钟后,前两位显示当前车速,后四位显示当前车里程。按下K1夜灯点亮,以方便驾驶员在夜行时看时速表,再次按下Kl则关闭夜灯;按下K2则里程表清零。
摩托车在行驶时,安装在摩托车轮毂上的四片磁极跟着车轮一起转动,当磁极经过安装在磁极运行轨道附近的霍尔磁传感器(IC4)时,磁传感器②脚电平就会输出脉冲信号。这一脉冲信号即是车轮转动的频率信号。由于N、S磁极各感应磁传感器一次,其②脚电平就变化一次。所以从磁传感器上获得的频率实际是摩托车车轮转动频率的两倍。
从磁传感器②脚输出的两倍转速频率信号先送至Q2进行放大,再经由两个与非门构成的触发器送至单片机AT89C205l的P3.4脚进行频率计数,从而得出当前摩托车时速。设摩托车车轮的周长为L,所测得的频率为N,则当前摩托车的时速V=(N/2)×Lx3.6km/h。
一、两种电子点火电路及其工作原理
上图和下图是两种点火器电路,其基本原理都是由主点火线圈L1向C1充电,控制线圈L2触发可控硅,使C1向L3放电,由L4感应出高压完成点火。
上图是一种自动跟踪电路。L2产生的相位脉冲由IC(2)脚输入,再由IC(1)脚输出。IC(12)、(13)脚及其外围元件设定的积分电压波形与内部进角电压波形比较。控制进角开关开通。
因此,IC(10)脚输出的信号会跟踪发动机转速度变化而自动调整点火提前。但这一电路在国产摩托车实际应用中故障率高。原因是点火器塑料盒子体积小,长宽只有6.5cm×3.2cm,所以元件排列密度大,加上国产小型化元件离散性大。很多这种点火器在工作一至两年后出现车子打火难和马力下降等现象。此外,这种电路元器件多、成本高,不适合读者制作和生产。
下图是一种既简单又实用的电路
其工作原理是L1产生交流电压经D3整流向C1充电,控制线圈L2电流经D1整流,再经R1、R2、R3限流分压后触发可控硅导通,电流经L3并在L4上产生高压完成点火。
二、对电路下图的改进
下图电路使用效果较上图电路为差,在车子加油提速时尤为明显。经过长时间的实验和改进,其使用效果不但可以与上图电路相比,而且车子的加油提速效果更好。
1.改动方法及效果
A、增加C1容量,即增加放电电流;
B、选用电流比2P4M大一倍以上的可控硅;
C、根据新选用的可控硅特性调整可控硅G极相关的元件参数(需在车子上反复调试确定)。
经过改进的点火器,用户使用普遍感到满意。其原因是加大电流后火花增强,而车子在加大油门时,气缸内混合气浓度增加,雾化也相对变差,这时只有加强火花,才能使混合气瞬间充分燃烧。如需生产下图的点火器,除准备上述元器件外,还需备有连接插头、电路板、塑料盒子、环氧树脂等。
2.简要制作过程
先将插好的电路板细心地检查,排除错焊、假焊,然后放进塑料盒子内,接着放人石米作填充料,最后将混合好的环氧树脂倒进去,经4h~6h固化即可。这种点火器性能好,制作成本低,适合以家庭工厂形式组装生产。
联系方式:邹先生
联系电话:0755-83888366-8022
手机:18123972950
QQ:2880195519
联系地址:深圳市福田区车公庙天安数码城天吉大厦CD座5C1
请搜微信公众号:“KIA半导体”或扫一扫下图“关注”官方微信公众号
请“关注”官方微信公众号:提供 MOS管 技术帮助
