实亿国际

实亿国际

国家高新企业

cn

新闻中心

实亿国际充电桩电路图工作原理-常见故障分析(四种充电桩电路图)-KIA MOS管

实亿国际信息来源:本站 日期:2018-05-16 

分享到:

充电桩电路图

脉冲式全自动快速充电器详解
1、充电器特点

脉冲式全自动快速充电器的特点如下:

1、 用脉冲电压对电池进行充电,克服了电池的记忆现象。


2、 充电器能自动检测充电电压,当电池电压接近额定电压时,充电速度自动放慢,并且充电一段时间后放电一段时间,如此反复,使电池电压维持在额定电压上。


3、 充电器的充电电流能够调节,一般调在500mA以上。


2、电路分析

如图所示,脉冲式全自动快速充电器电路。


充电桩电路图

220v交流市电经电源变压器T1降压后,得到的交流低电压加到VD1~VD4组成的桥式整流电路中,在整流电路输出端A点得到20v的脉动性直流电压,这一电压经过R4、C1滤波,同时经过VD5稳压后,在B点得到14V的稳定直流电压,此电压供给NE555使其振荡,并从③脚输出脉冲头朝下的矩形振荡脉冲,加到发光二极管VD7负极。


电路中,R2、C2组成振荡器的定时电路,振荡脉冲从③脚输出,通过VD7和R3加到VT1基极,对VT1进行导通与截止的控制。


RP1在电路中起分压作用,用来设定基准电压,即需充电电池组的电压,一般调节后RP1动片电压比需充电电池组额定电压稍高一点。


提示:刚开机时,由于C2两端电压不能突变,NE555的⑥脚为低电位,整流电路输出的直流电压通过R4、RP1、R1和R2对C2开始充电,此时③脚输出脉冲为低电平,即③脚为低电位,使发光二极管VD7导通,VD7发光,指示电路正在充电。


同时,VT1因基极电位降低而导通,VT1导通后的内阻很小,构成了充电回路,A点的电源电压经过RP2和饱和导通的VT1向电池E1充电,其充电电流回路是:电路中A点→RP2→VT1发射极→VT1集电极→电池E1负极→地。


当C2上的电压因放电而低于⑤脚电压的一半时,NE555内部电路再次被触发,电路翻转,⑦脚与地之间呈开路状态,C2再次充电,③脚由低电位翻转成高电位,充电器电路重复刚开机时的状态。


提示:当电池的充电即将完成时,因为集成电路A1的⑤脚电压已接近RP1动片设定电压,C2的放电过程逐渐延长,③脚也长时间处于高电位,VD7熄灭,VT1截止,电池的充电间歇延长,最后电池电压将动态的维持在电池的充电电压上。


调整RP2可以改变充电回路的总电阻,可以控制充电时的充电电流。改变R2与C2的数值,可以改变振荡的频率,调整充电的速度。电路中的VD6用于在电池充电初期缩短C2的充电时间,可以提高充电初期的充电效率。


3、电路分析说明

关于这一脉冲式全自动快速充电器的电路分析还要说明以下几点:

1、电路所示元器件参数和型号是对两节镍镉电池充电时的数据。


2、电路中RP2的功率不能太小,最好大于5W。


3、对两节镍镉电池充电时,RP1动片电压调整至2.8V左右,调节RP2使充电电流达到500mA。


4、对12V蓄电池充电时,VT1应采用大功率管(如3AD6、3AD30),电源变压器也要有足够的功率,将RP1动片电压调整到12.3V左右,再调整RP2使电流达到1A左右。


5、C2、R2主要决定充电脉冲的长短和频率,对蓄电池脉冲要长一些,频率要低一点,可加大R3的阻值;对一般电池的充电,脉冲要短一些,频率要高一点,可减小R3的阻值。


二、可调恒流型自动充电器详解

1、电路特点

这一充电器的特点如下:

1、 本充电器可对电池或蓄电池进行充电,电池或蓄电池充满时能自动停止充电。


2、 恒流充电电流连续可调,充电电流能从0~1.5A可调。


3、 停止充电时,充电阈值电压从0~15V连续可调。


2、电路分析

如图所示,是可调恒流型自动充电器电路。

充电桩电路图

220V市电经变压器T1降压后,输出15V的交流电压,再经VD1~VD4组成的桥式整流电路整流,由电容C1滤波,在C1两端得到直流电压,供电路使用。此时电源电压经R4加到VD5上,使VD5发光,指示充电器的电源已经接通。


当电池从A、B两点接入电路时,电池电压经R5与RP1组成的分压电路,在RP1的动片上得到分压,注意这一电压是以电池的正极相对于RP1动片而言的。当电压不足的电池接入电路时,RP1动片上的分压值不能使VT5有足够的基极电流,于是VT5截止,相当于开路。


电源电压经R9、VT4的发射极、基极、R10构成回路,VT4得到基极电流而导通,于是VT4的发射极电压下降,VT3基极电压下降,VT3流过基极电流而导通,其集电极电流经R8、VD6、R6、RP2、R7到地,这是一个分压电路,将在RP2的动片上得到分压。同时VT3的集电极电流流过VD6时,使VD6发光,指示充电器正处于充电状态。


在RP2动片上的分压,使VT2与VT1导通,构成了电池的充电回路。电源电压经电池的负极加到导通后的VT1到地构成回路,流过VT1的集电极电流就是电池的充电电流,通过调节RP2可改变VT1和VT2的基极电流,使VT1的导通内阻得到改变,即改变了电池的充电电流。


充电电流流经的回路为:电源的正极→电池正极→电池负极→VT1的集电极→VT1的发射极→R1(R2、R3)→地。


随着电池充电的进行,电池的两端电压也逐渐升高。当升高到一定值(即电池充满电)时,RP1动片的分压值也得到升高,使VT5饱和导通,VT5的集电极电压升高至接近电源电压,使VT4因基极电压升高而截止。VT4截止后,其发射极电压升高,使VT3的基极电压升高,VT3无基极电流而截止。VT3截止后无集电极电流,VD6也因无电流而熄灭,指示充电已结束。


这时RP2因无电流,其动片上也无分压,使VT1和VT2也无基极电流,而VT1截止后,其内阻增大,切断了电池的充电电流的回路,充电结束。


3、电路分析说明

在电路中,VT1发射极通过开关S1接入3种不同阻值的电阻,这样可以改变不同的充电电流的负反馈量,能提高恒流型自动充电器的稳定性。R1、R2、R3为电流档切换电阻,切换电流分别为0~150mA、150~750mA、0.75~1.5A。


三、简易镍镉电池充电器详解

1、充电器特点

简易镍镉电池充电器电路的特点如下:

1、 采用恒流式充电方式,能对4节电池同时充电,也可以只对一节电池充电。


2、 充电时发光管点亮,指示充电正在进行,充电器能很方便地对电池进行快速充电和正常充电两种充电方式的切换。


3、 充电器能不用市电而用蓄电池对镍镉电池充电。


2、电路分析

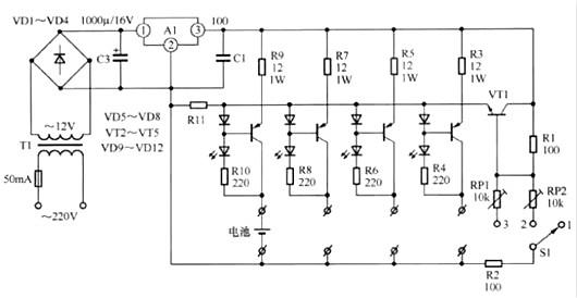
如图所示,是简易镍镉电池充电器电路。


充电桩电路图

电源电路由降压变压器T1、整流二极管VD1~VD4、滤波电容C3和稳压集成电路A1组成。220V市电经变压器T1降压后,得到12V的低压交流低压,经由二极管VD1~VD4组成的桥式整流电路整流后,再由电容C3为电源滤波,在C3的两端得到电源电压,经三端稳压集成电路A1稳压后,输出稳定的电源电压供电路使用。


电路中三极管VT1、电阻R1和R11、可调电阻RP1和RP2以及开关S1组成控制和充电电流调节电路。R1与RP1或RP2构成VT1的偏置电路,向VT1提供偏置电流。其中R1为上偏置电阻,如果RP1或RP2接入电路,RP1或RP2则为VT1的下偏置电阻。R11为VT1的发射极电阻。


充电部分的电路由三极管VT2~VT5、二极管VD5~VD8、发光管VD9~VD12以及电阻R3~R10组成。


充电电路分为4路,均为相同的电路,可单独工作也可同时工作。这里对其中一路说明其工作原理,其他类推。


3、电池未接入时分析

从稳压集成电路A1输出的电源电压加到VT1的集电极,同时经R1加到VT1基极,由发射极输出,加到R11到地构成回路,形成VT1的基极电流,VT1导通,其发射极电流在R11上形成电压降,此电压降到VD5的正极,经VD5加到VT2的基极。


电源电压经R9加到VT2的发射极,但由于没有电池接入,所以不能构成VT2基极电流回路,不能形成VT2的基极电压比R11上的电压略高,VD5处于反偏状态而截止。


4、电池接入时分析


当需要充电时,由于电池无电且电压很低,R10的下端由原来的悬浮状态转变为接通状态,并且为低电压。由于VT2的基极电压比电池电压高,VD9得到正向偏置处于导通状态。由于二极管两端导通压降不变,负极电压下降时,其正极电压也下降,所以VT2的基极电压也随之降低。


VT2的基极电压下降后,电源电压经R9、VT2发射极/基极、VD9负极、R10到电池构成回路,形成VT2的基极电流,VT2导通,电源经R9与导通后的VT2向电池充电。


电池充电电流回路是:电源→R9→VT2发射极→VT2集电极→电池正极→电池负极→地。


VT2的基极电压因电池电压的原因下降,VD5的负极电压低于R11上的电压降(也就是VT1有发射极电压)时,VD5导通,此电流流过VD9,使发光管VD9导通发光,指示此时为充电状态。


当开关S1处于2、3位置时,R1与RP1或RP2构成分压电路,使VT1的基极电压下降,基极电流减小,VT1的内阻增大,但仍处于线性放大状态,R11上的电压降也随之减小,通过VD5的钳位作用(此时VD5仍处于线性导通状态),使VT2的基极电压下降,VT2的基极电流增大,VT2的导通能力加大,内阻减小,电源经R9、VT2向电池充电的电流也随之增大。


提示:这一充电电路在电池充满时不能自动切断充电,所以充电时要掌握好充电时间。


四、镍镉电池快速充电器

1、电路特点

镍镉电池快速充电器电路的特点如下:

1、 由于镍镉电池容易产生记忆效应,若充电不当会使电池过早失效。


2、 本电路采用脉冲调宽技术,对电池先进行大电流充电,然后在短时间对电池进行放电,充分保持电池内压力的平衡,达到大电流充电的目的。


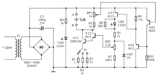
如图所示,是镍镉电池快速充电器电路。

充电桩电路图

电路中,电源电路由降压变压器T1、整流二极管VD1~VD4、滤波电容C3组成。集成电路A1构成振荡器,振荡频率由C1与R1的参数决定,⑤脚接入稳压管向A1提供基准电压。④脚为电路复位端。振荡后的脉冲由③脚输出向后级电路提供脉冲控制信号。VT4为向电池充电用三极管,VT5为电池放电用三极管。VD6~VD8为发光二极管,指示电路工作状态。


2、电源电路

220V市电经变压器T1降压后,在二次侧得到12V左右交流电压,经整流二极管VD1~VD4组成的桥式整流电路整流,再经滤波电容C3滤波后,在C3两端得到直流电压,供充电使用。


3、脉冲产生过程

C1充电过程分析

接通电源后,直流电压经RP1、R1向电容C1充电,由于电容C1两端电压不能突变,所以A1的②脚为低电位,经A1内电路后,是A1的⑦脚对地呈开路状态,此时A1的③脚输出的脉冲为高电位。


随着C1充电的进行,C1两端的电压升高,A1的②脚电压也在升高。C1的充电时间由RP1与R1串联后的总阻值和C1的容量决定。


C1放电过程分析

当C1的充电电压大于A1的⑤脚基准电压时,A1的内电路翻转,A1的⑦脚对地呈通路状态,电容C1上的电能经R1、A1的⑦脚、A1的内电路放电,放电时间由C1容量和R1阻值决定,此时A1的③脚输出的脉冲为低电位。


C1充电时,其充电时间常数由RP1与R1串联后的总阻值和C1的容量决定。C1放电时,其时间常数由C1与R1以及A1的⑦脚经内电路对地的导通内阻决定,因为A1的⑦经内电路导通后的内阻很小,可以忽略不计,C1的放电时间主要由C1与R1的参数决定,所以C1的充电时间比C1的放电时间要长。


在C1充电时,A1的③脚输出的脉冲为高电位,C1放电时,A1的③脚输出的脉冲为低电位,所以A1的③脚输出的是占空比不相等的脉冲,并且脉冲高电位的时间大于脉冲低电位的时间。如图所示是脉冲波形。

充电桩电路图

4、电池充/放电过程

电池充电过程分析

当A1的③脚输出的脉冲为高电位时,这一电压经R3加到三极管VT2基极,VT2饱和导通,其集电极为低电位,使三极管VT4基极为低电位,VT4也饱和导通,电源直流电压通过VT4向电池充电。电池的充电回路为:电源正极→R8→VT4发射极→集电极→电池正极→电池负极(地)。


由于三极管VT2导通,发光二极管VD7也正向导通,VD7点亮发黄光,指示电路正处于充电状态。此时因A1的③脚为高电位,C2放电使三极管VT3发射结反偏截止,其集电极电压为低电位,使三极管VT5因基极电压为零而截止,发光二极管VD8因无电压而截止不发光。


电池放电过程分析

当③脚输出为低电位时,电容C2得到充电,其充电回路为:电源→VT3发射极→基极→R4→C2正极→C2负极→A1的③脚→A1内电路→A1的①脚→地。


C2的这一充电过程,使三极管VT3流过基极电流而饱和导通,其集电极电压升高,三极管VT5基极电压升高,VT5基极电流增大,VT5饱和导通。


VT5饱和导通后,电池上的电压经导通后的VT5进行放电。电池的放电回路为:电池正极→VT5集电极→VT5发射极→R9→地(电池负极)。


此时因为三极管VT3导通,发光二极管VD8得到正向偏置而导通发光,指示充电器正在对电池放电。


随着C2充电的进行,C2两端电压在逐渐升高,流过三极管VT3的基极电流在逐渐减小,当C2充电结束时,VT3因为无基极电流而截止,三极管VT5也随之截止,停止了对电池放电。


由于A1的③脚输出的脉冲占空比是不相等的,高电位的时间大于低电位的时间,因此三极管VT4饱和导通的时间大于三极管VT5饱和导通时间。电池的充电时间大于电池放电的时间,电池在大电流的充电下,再进行短时间的放电,使电池的内压力保持平衡,以达到消除电池记忆效应的目的。


三极管VT3截止后,VT3无集电极电流,发光二极管VD8无工作电压而截至,VD8熄灭。这样在振荡器的作用下,A1的③脚不断地输出高低电位变化的脉冲,充电器不断的重复上面的过程。


5、充电结束

随着电池充电的进行,电池两端电压逐渐升高,电池电压经可变电阻RP2分压后,在动片上的电压升高,三极管VT1基极电压也升高。当电池的充电电压达到额定电压时,RP1动片上的电压使三极管VT1饱和导通,其内阻很小,将A1的④脚对地短路,使A1复位,A1停止振荡,A1的③脚无脉冲输出,对电池的充电完成。


由于三极管VT1饱和导通,构成了发光二极管VD6的导通回路,VD6发光,指示电池充电结束。


6、充电速度和充电电压调整

充电速度调整

调整RP1可调整充电速度,加大RP1的同时增加了C1的充电时间,A1的③脚高电位的时间加长,于是三极管VT4的向电池充电的时间也加长,但由于C2的放电时间并不改变,所以这样就加大了对电池的充电时间,放电时间没有改变,可加快对电池的充电速度。反之则放慢对电池的充电速度。


充电电压调整

调整RP2可改变电池的充电电压,调整RP2可改变其动片上的分压,使这一电压符合需充电电池的电压要求。也就是当电池被充满电时,RP2的动片上的分压正好能让三极管VT1饱和导通,让A1复位并停止振荡充电器结束充电。


联系方式:邹先生

联系电话:0755-83888366-8022

手机:18123972950

QQ:2880195519

联系地址:深圳市福田区车公庙天安数码城天吉大厦CD座5C1


请搜微信公众号:“KIA半导体”或扫一扫下图“关注”官方微信公众号

请“关注”官方微信公众号:提供  MOS管  技术帮助