实亿国际

实亿国际

国家高新企业

cn

新闻中心

手机充电器电路图详解 手机充电器工作原理图介绍 KIA MOS管

信息来源:本站 日期:2018-04-20 

分享到:

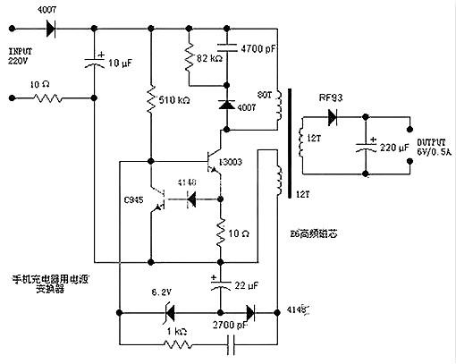
手机充电器电路图

分析一个电源,往往从输入开始着手。220V交流输入,一端经过一个4007半波整流,另一端经过一个10欧的电阻后,由10uF电容滤波。这个10欧的电阻用来做保护的,如果后面出现故障等导致过流,那么这个电阻将被烧断,从而避免引起更大的故障。右边的4007、4700pF电容、82KΩ电阻,构成一个高压吸收电路,当开关管13003关断时,负责吸收线圈上的感应电压,从而防止高压加到开关管13003上而导致击穿。13003为开关管(完整的名应该是MJE13003),耐压400V,集电极最大电流1.5A,最大集电极功耗为14W,用来控制原边绕组与电源之间的通、断。当原边绕组不停的通断时,就会在开关变压器中形成变化的磁场,从而在次级绕组中产生感应电压。由于图中没有标明绕组的同名端,所以不能看出是正激式还是反激式。

手机充电器电路图

不过,从这个电路的结构来看,可以推测出来,这个电源应该是反激式的。左端的510KΩ为启动电阻,给开关管提供启动用的基极电流。13003下方的10Ω电阻为电流取样电阻,电流经取样后变成电压(其值为10*I),这电压经二极管4148后,加至三极管C945的基极上。当取样电压大约大于1.4V,即开关管电流大于0.14A时,三极管C945导通,从而将开关管13003的基极电压拉低,从而集电极电流减小,这样就限制了开关的电流,防止电流过大而烧毁(其实这是一个恒流结构,将开关管的最大电流限制在140mA左右)。

变压器左下方的绕组(取样绕组)的感应电压经整流二极管4148整流,22uF电容滤波后形成取样电压。为了分析方便,我们取三极管C945发射极一端为地。那么这取样电压就是负的(-4V左右),并且输出电压越高时,采样电压越负。取样电压经过6.2V稳压二极管后,加至开关管13003的基极。前面说了,当输出电压越高时,那么取样电压就越负,当负到一定程度后,6.2V稳压二极管被击穿,从而将开关13003的基极电位拉低,这将导致开关管断开或者推迟开关的导通,从而控制了能量输入到变压器中,也就控制了输出电压的升高,实现了稳压输出的功能。

而下方的1KΩ电阻跟串联的2700pF电容,则是正反馈支路,从取样绕组中取出感应电压,加到开关管的基极上,以维持振荡。右边的次级绕组就没有太多好说的了,经二极管RF93整流,220uF电容滤波后输出6V的电压。没找到二极管RF93的资料,估计是一个快速回复管,例如肖特基二极管等,因为开关电源的工作频率较高,所以需要工作频率的二极管。这里可以用常见的1N5816、1N5817等肖特基二极管代替。

同样因为频率高的原因,变压器也必须使用高频开关变压器,铁心一般为高频铁氧体磁芯,具有高的电阻率,以减小涡流。

一、移动通信手持机锂电池的安全要求和试验方法

1.1 一般要求

本标准对电池的电路和结构设计提出了一些建议,希望生产厂家在电池的设计环节能充分考虑到电池的安全性。

1.1.1 绝缘与配线

常见的电池外壳都是非金属的,但有的电池也采用金属外壳,后种情况下电池的电极终端与电池的金属外壳之间的绝缘电阻在500V直流电压下测量应大于5M&O1527;,除非电池的电极终端与电池的金属外壳有连通。

手机电池并非电池芯的简单组合,电池芯之外还有保护电路和控制电路,其内部配线及绝缘应充分满足预计的最大电流、电压和温度的要求,配线的排布应保证端子之间有足够的间隙和绝缘穿透距离,内部连接的整体性能应充分满足可能发生误操作时的安全要求。

1.1.2 泄放

泄放的含义即电池或电池芯内部的过高压力在安全阀处释放以防止其破裂或爆炸。标准要求电池或电池芯在内部压力过高达到一定限值时能以一定的速率将压力泄放以防止电池的破裂、爆炸和自燃。如果电池的电池芯被封装在外壳内,则该封装的形式和封装的方法在正常操作过程中不应引起电池过热,也不应约束内部压力的泄放。

1.1.3 温度/电流管理

电池充电过程中,电池和充电器内部的电路都会产生热量,若散热不佳导致热量聚集会影响电池正常的化学反应过程,造成电池的热失效,因此,电池的设计应能防止电池温度的异常上升。必要时,电池的充电和放电应设定安全限流,防止电流过大而产生过多热量。

1.1.4 终端连接

电池外壳应清晰地标明终端的极性。终端的尺寸大小和形状应能确保承载预计的最大电流。外部终端表面应采用机械性能良好并耐腐蚀的导电材料。终端应设计成最不可能发生短路的样式。

1.1.5 电池芯装配成电池

电池芯与所装配电池的容量应紧密匹配,装配在同一电池里的电池芯应结构相同,化学成分相同,并且是同一厂家生产的。不同厂家生产的电池芯在电解液和电极材料等方面均会有所差异,如此规定的目的是为了保证装配在同一电池中电池芯的一致性,防止落后电池芯造成整个电池技术指标和安全性能的下降。


1.2 正常使用时的安全要求

考虑到试验的一致性及各电池试验结果具有可比性,试验所用电池芯或电池的生产日期应在3个月以内,但并不表示电池3个月后安全性能会下降。常态试验在20℃±5℃的环境温度下进行。

1.2.1 连续低倍率充电

完全充电的电池芯以额定的低倍率电流0.01C5 A持续充电28天后,应不起火、不爆炸、不漏液。

1.2.2 振动

用完全充电的电池芯或电池进行X、Y、Z三个方向的振动试验,振动源单振幅0.76mm (双振幅1.52mm), 频率变化率1Hz/min, 频率范围10Hz到55Hz,往返振动90 min±5min后,电池应不起火、不爆炸、不漏液。

1.2.3 高温性能

完全充电的电池置于70℃±2℃恒温箱中,保持7小时,然后取出置于室温条件下,检查其外观,其外壳应无变形或其变形不会导致电池内部元件暴露出来。

1.2.4 温度循环

完全充电的电池或电池芯置于可强制调温的恒温箱中,按下列程序做 -20℃ 到 +75℃ 的温度循环:

(1)30min内使恒温箱的温度升到75℃±2℃,并在此温度下保持4h;

(2)30min内使恒温箱的温度降到20℃±5℃,并在此温度下保持2h;

(3)30min内使恒温箱的温度降到 -20℃±2℃,并在此温度下保持4h;

(4)30min内使恒温箱的温度升到20℃±5℃,并在此温度下保持2h;

(5)再重复1-4的步骤做4个循环;

(6)第5次循环完成后,电池保存2h再作检查,应符合相关要求。

该试验可以在一个可强制调温的恒温箱中进行,也可以在3个不同温度的恒温箱之间进行。试验后,电池芯或电池应不起火、不爆炸、不漏液。

1.2.5 低压性能

完全充电的电池芯置于温度为20℃±5℃ 的真空干燥箱中,抽真空使气压小于11.6kpa后保持6小时后,应不起火、不爆炸、不漏液。


1.3 可能发生误操作时的安全要求

1.3.1 外部短路

完全充电的电池或电池芯分别在20℃±5℃和55℃±5℃的环境中放置 2h。然后,用连线短接每个电池芯或电池的正负极终端并确保全部外部电阻小于100mΩ。短接后,保持24h,到电池芯或电池外壳的温度下降到电池芯或电池原始温度+电池芯或电池短路后的最大温升×20%。试验后,电池或电池芯应不起火、不爆炸。

1.3.2 自由跌落

完全充电的电池芯或电池以任意方式从1米高处自由跌落到水泥地面3次后,应不起火、不爆炸。

1.3.3 机械碰撞

在20℃±5℃环境中,完全充电的电池承受X、Y、Z三个方向的碰撞。如果电池只有两个对称轴,只作两个方向的碰撞。在最初3ms内的平均加速度应≥75gn,最高加速度应在125gn 和 175gn之间。碰撞1000次±10次后,电池应不起火、不爆炸、不漏液。

1.3.4 热冲击

完全充电的电池芯,置于一个烘箱中加热。烘箱的温度以(5±2)℃/min的速率上升至130℃±2℃,保持10min,电池芯应不起火、不爆炸。

1.3.5 耐挤压性能

完全充电的电池芯置于两平行平板间,施加挤压力为13kN±1kN,一旦达到最大压力或压力突然下降1/3,即可卸压。对圆形或方形电池芯进行挤压试验时,要使电池芯的纵轴与挤压设备扁平表面保持平行。方形电池芯要沿其纵轴旋转90°,以便电池芯的宽边和窄边都能受到挤压的作用,外壳为铝塑复合膜的电池芯只做宽面的挤压。试验后,电池芯应不起火、不爆炸。

1.3.6 冲击

完全充电的电池芯置于一个扁平表面上,将一个半径为8mm、质量为10kg的棒垂直置于样品中心的正上方,从600mm 高度处落下作用到样品上。圆柱形或方形电池芯在接受冲击试验时,其纵轴要平行于扁平表面,垂直于棒的纵轴。方形电池芯要沿其纵轴旋转90°以便电池芯的宽边和窄边都能受到冲击作用。外壳为铝塑复合膜的电池芯只做宽面的冲击试验。每只样品只能接受一次冲击试验,每次试验只能使用一只样品。试验后,电池芯应不起火、不爆炸。

1.3.7 过充性能

完全放电的电池芯,以≥10V的电压、0.2C5A的电流充电12.5h后,应不起火、不爆炸。

1.3.8 强制放电性能

完全放电的电池芯承受1C5A电流强制放电90min后,应不起火、不爆炸。

外部短路试验、自由跌落试验、热冲击试验、耐挤压性能试验、冲击试验、过充性能试验、强制放电性能试验是破坏性试验,电池或电池芯的外壳均可能发生变化,漏液很难避免,但尚未影响安全性,因此标准中对这些试验没有要求不漏液。


1.4 安全标识

安全标识的作用应引起足够的重视,电池本身应具有安全警示,并且附加适当的警告声明,需检查确认标识的一致性。另外,电池的说明书中应写清合适的使用指导和推荐的充电方法等。


二、移动通信手持机锂电池充电器的安全要求和试验方法

市场上的电池充电器形色各异,有的使用电源线,有的不使用。直接插入式充电器不使用电源线,电源插头和充电器外壳构成一完整部件,其重量靠墙上插座来承载,市场上常见的“坐充”就是这类充电器。使用电源线的充电器,与电源连接的方式又分两种:可拆卸的和不可拆卸的。可拆卸的电源软线利用适当的电器连接器与充电器连接以供电,不可拆卸的电源软线固定在充电器上或与充电器装配在一起来供电。

市场中有的产品称为充电器,但实际上是适配器,我们有必要区分这两种功能。适配器主要是把交流市电转换成直流电,根据电池的规格提供相应的电压电流,一般采用恒压恒流方式,能够隔离主电压和危险电压,对市电波动有一定耐受力,需要时可安全关断。而充电器的主要功能是把充电电流限制在一个安全水平上,主要采用恒流方式,能检测充电的完成,根据某种算法终止充电以延长电池寿命,若发现电池异常可终止充电。这两种功能可分别实现,也可组合在一个物理实体中。GSM手机通常包含充电功能,与手机配套的只需适配器,而CDMA手机往往不包含充电功能,这样减少了手机设计的复杂性和工作状态时产生的热量。理解这些概念有助于更有针对性地使用该标准。


2.1交流输入电压

充电器的额定输入电压为交流220 V,频率为50 Hz,为了保证安全性,充电器应能承受市电一定范围内的波动,标准中要求的电压波动范围是其额定值的85 %~110 %,频率的波动范围是±2 Hz。

2.2 电源线组件

(1)电源线组件应符合GB2099的要求;

(2)电源线组件的额定值应大于充电器电源要求的额定值;

(3)电源软线的导线截面积应不小于0.75mm2;

(4)电源线组件中的电源软线应符合下列要求:

*如果电源软线是橡皮绝缘,则应是合成橡胶,应符合GB5013对通用橡胶护套软电缆的要求;

*如果电源软线是聚氯乙烯绝缘的,应符合GB5023对轻型聚氯乙烯护套软线的要求。

2.3 隔离变压器

安全隔离变压器在构造上应保证在出现单一绝缘故障和由此引起的其他故障时,不会使安全特低电压绕组上出现危险电压。隔离变压器应按照GB4943中附录C的有关规定进行试验。


2.4 说明和标牌的要求

2.4.1 一般要求

厂家应向用户提供足够的资料,以确保用户在按厂家的规定使用时,不会引起本标准范围内的危险。应使用标准简体中文书写。标记应是耐久和醒目的,能承受标记耐久性试验。首先用一块蘸有水的棉布擦拭15s,然后再用一块蘸有汽油的棉布擦拭15s,标牌应清晰,不应轻易被揭掉,不应出现卷边。

2.4.2 说明书

厂家应提供必要的使用说明书,对充电器在操作、维修、运输或储存时有可能引起危险的情况提醒用户特别注意。


2.5 结构设计要求

2.5.1 稳定性

直接插在墙壁插座上、靠插脚来承载其重量的充电器,不应使墙壁插座承受过大的应力。可通过插座应力试验检验其是否合格。充电器应按正常使用情况,插入到一个已固定好的没有接地接触件的插座上,该插座可以围绕位于插座啮合面后面8mm的距离处,与管件接触件中心线相交的水平轴线转动。为保持啮合面垂直而必须加到插座上的附加力矩不应超过0.25Nm。

2.5.2 结构细节

电池极性接反以及强制充电或放电可能导致危险,所以在设计上应有防止极性接反以及防止强制充放电的措施。将起保护作用的任何元件一次一个地短路或开路,并强迫充放电各2小时,充电器应不起火、不爆炸。

2.5.3 防触及性(电击及能量危险)

充电器正常使用时应具有防触及性,防止电击及能量危险。

如果特低电压电路的外部配线的绝缘是操作人员可触及的,则该配线应:

*不会受到损坏或承受应力;

*不需要操作人员接触。

2.5.4 连接布线

(1)对使用不可拆卸的电源软线的充电器应装有紧固装置:

*导线在连接点不承受应力;

*导线的外套不受磨损;

*电源软线应能承受拉力试验,电源软线应承受30N的稳定拉力25次,拉力沿最不利的方向施加,每次施加时间为1s,电源软线应不被拉断;

*电源软线紧固装置应由绝缘材料制成,或由具有符合附加绝缘要求的绝缘材料的衬套制成。

(2) 电源软线入口开孔处应装有软线入口护套,或者软线入口或衬套应具有光滑圆形的喇叭口,喇叭口的曲率半径至少等于所连接最大截面积的软线外径的1.5倍。

软线入口护套应:

*设计成防止软线在进入充电器入口处过分弯曲;

*用绝缘材料制成;

*采用可靠的方法固定;

*伸出充电器外超过入口开孔的距离至少为该软线外径的5倍,或者对扁平软线,至少为该软线截面长边尺寸的5倍。


2.6 外壳表面

当用户碰触到电池外壳时,其温度不应造成用户的突然反应使他受伤,人对温度的反应不仅是度数的高低,还取决于外壳材料的传导特性和热容量,60℃的金属外壳比70℃的塑料外壳感觉要烫,UL和IEC的相关标准中对非金属外壳温升的规定不超过50℃,而手机电池的外壳绝大部分是非金属材料,因此本标准借鉴了该规定,要求如下:充电器额定工作2小时后,测量其外壳表面温度变化小于1℃/h即认为温度稳定,此时测量其外壳表面温升应小于50℃。


2.7 输出短路保护

充电器应有短路的自动保护功能。将充电器输出短路,充电器应能自动保护,故障排除后应能自动恢复工作。


2.8 绝缘电阻

在常温条件下,用绝缘电阻测试仪直流500 V电压,对充电器主回路的一次电路对外壳、二次电路对外壳及一次电路对二次电路进行测试,充电器的绝缘电阻应不低于2 MΩ。


2.9 绝缘强度

用耐压测试仪对充电器进行绝缘强度试验,且充电器必须是在进行完绝缘电阻试验并符合要求后才能进行绝缘强度的试验。

一次电路对外壳、一次电路对二次电路应能承受50 Hz、有效值为1500 V的交流电压(漏电流≤10 mA),二次电路对外壳应能承受50 Hz、有效值为500 V的交流电压(漏电流≤10 mA),应无击穿与无飞弧现象。试验电压应从小于一半规定电压值处逐步升高,达到规定电压值时持续1 min。


2.10 异常工作及故障条件下的要求

充电器的设计应能尽可能限制因机械、电气过载或故障、异常工作或使用不当而造成起火或电击危险。变压器过载试验按照GB4943中附录C1的要求进行。可模拟下列故障条件:

*一次电路中任何元器件的失效;

*二次电路中任何元器件的失效。


2.11 材料的可燃性要求

充电器外壳和印制板及元器件所用的材料应能使引燃危险和火焰蔓延减小到最低限度,为V-2级或更优等级。在进行耐热及防火试验时,V-0级材料可以燃烧或灼热,但其持续时间平均不超过5s,在燃烧时所释放的灼热微粒或燃烧滴落物不会使脱脂棉引燃。V-1级材料可以燃烧或灼热,但其持续时间平均不超过25s,在燃烧时所释放的灼热微粒或燃烧滴落物不会使脱脂棉引燃。V-2级材料可以燃烧或灼热,但其持续时间平均不超过25s,在燃烧时所释放的灼热微粒或燃烧滴落物会使脱脂棉引燃。进行本试验时可能会冒出有毒的烟雾,在适用的情况下,试验可以在通风柜中进行,或者在通风良好的房间内进行,但是不能出现可能使试验结果无效的气流。

试验火焰应利用本生灯获得,本生灯灯管内径为9.5mm±0.5mm,灯管长度从空气主进口处向上约为100mm。本生灯要使用热值约为37MJ/m3的燃气。应调节本生灯的火焰,使本生灯处于垂直位置,同时空气进气口关闭时,火焰的总高度约为20mm。火焰顶端应与样品接触,烧30s,然后移动火焰停烧60s,再在同一部位烧30s。

在试验期间,当试验火焰第二次撤离后,样品延续燃烧不应超过1min,且样品不应完全烧尽。


2.12 自由跌落试验

充电器从1m高度处自由跌落到硬木表面3次,其表面应无裂痕等损坏。


2.13 湿热试验

试验方法按GB/T 2423.9 – 2001 中“试验 Cb” 的要求进行。产品无包装,试验严酷等级为:温度 40 ℃±2 ℃,相对湿度(93±3)%RH,试验持续时间为2 d。试验后应符合4.7.2的要求。


3 小结

本标准在制订过程中借鉴了国际相关标准,如IEC62133、IEC61960、UL1642、UL2045等,参考了GB 4943 – 2001《信息技术设备的安全》等标准,力求标准条款适合我国国情,试验方法具有可操作性。本标准在编制过程中遵循了《ISO技术工作导则》中的可证实原则:即规定的技术要求能用试验方法加以论证,若暂时没有科学的方法进行试验或检验,以及不能稳定可靠地得出确切检验结果时,就不将这样的条款列进标准。


部分安全试验分别针对锂电池和锂电池芯,因此该标准对锂电池和锂电池芯分别进行了定义。充电器的安全性不能仅仅通过输出特性的检查来确定,因为输出特性良好并不能保障充电器的可靠性,所以该标准规定对充电器的全面性能进行考察,包括对变压器、电源线等元器件的安全要求和结构设计要求。充电器应保证在故障条件下都不对人身安全构成威胁,所以该标准对此做了规定。充电器除应具有电气防护功能外,也应具有防火防护功能,根据同类产品的要求,该标准将其防火材料等级规定为V-2级。

锂离子电池的工作

锂离子电池的工作机理是:电池充电时,正极材料中的锂形成离子溶出,嵌入到负极改性石墨层中;电池放电时,锂离子从石墨层中脱嵌,穿过隔离膜回填到正极钴氧化锂的层状结构中。随充放电的进行锂离子不断的从正极和负极中嵌入和脱出,所以也有人称其为“摇椅电池”锂离子电池单体的额定电压为 3.6V,充电限制电压为 4.2V,放电限制电压为 2.5V

锂离子电池的充电过程分为两个步骤:先是恒流充电,其电流恒定,电压不断升高,当电压充到 4.2V 的时候自动转换为恒压充电,在恒压充电时电压恒定,电流是越来越小的直到充电电流小于预先设定值为止,所以有人用直充对手机电池进行充电的时候明明电量显示已经满格了,可是还是显示正在充电,其实这个时候的电压已经达到了 4.2V 所以电量显示为满格,那时就是在进行恒压充电过程,那么有人也许会问,为什么要进行恒压充电呢,直接用恒流充到 4.2V 不就行了吗,其实很容易解释,因为每一个电池都有一定的内阻,当用恒流进行充电到 4.2V 的时候,这个 4.2V 其实并不是电池实际的电压,而是电池的电压加上电池内阻上消耗的电压之和,如果电流很大那么在内阻上消耗的电压也就很大,所以那是实际电池的电压可能比 4.2V 小很多,所以要用恒压充电过程,把充电的电流慢慢降下来,这样电池的实际电压就很接近 4.2V 。

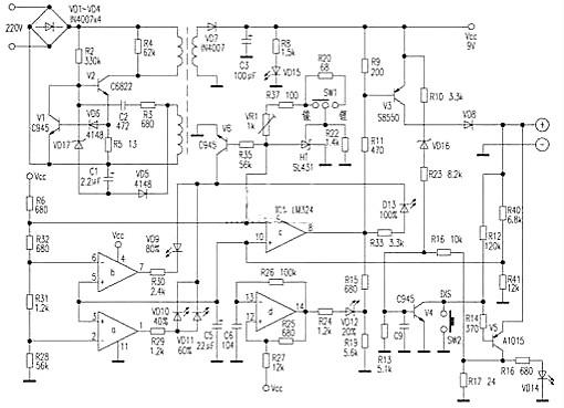
手机充电器电路图

详细介绍了一种开关型充电器,该充电器采用了RCC型开关电源,即振荡抑制型变换器,它与PWM型开关电源有一定的区别。PWM型开关电源由独立的取样误差放大器和直流放大器组成脉宽调制系统;而RCC型开关电源只是由稳压器组成电平开关,控制过程为振荡状态和抑制状态。由于PWM型开关电源中的开关管总是周期性的通断,系统控制只是改变每个周期的脉冲宽度,而RCC型开关电源的控制过程并非线性连续变化,它只有两个状态:当开关电源输出电压超过额定值时,脉冲控制器输出低电平,开关管截止;当开关电源输出电压低于额定值时,脉冲控制器输出高电平,开关管导通。当负载电流减小时,滤波电容放电时间延长,输出电压不会很快降低,开关管处于截止状态,直到输出电压降低到额定值以下,开关管才会再次导通。开关管的截止时间取决于负载电流的大小。开关管的导通/截止由电平开关从输出电压取样进行控制。因此这种电源也称非周期性开关电源。

20V市电经VD1~VD4桥式整流后在V2的集电极上形成一个300V左右的直流电压。由V2和开关变压器组成间歇振荡器。开机后,300V直流电压经过变压器初级加到V2的集电极,同时该电压还经启动电阻R2为V2的基极提供一个偏置电压。由于正反馈作用,V2 Ic迅速上升而饱和,在V2进入截止期间,开关变压器次级绕组产生的感应电压使VD7导通,向负载输出一个9V左右的直流电压。开关变压器的反馈绕组产生的感应脉冲经VD5整流、C1滤波后产生一个与振荡脉冲个数呈正比的直流电压。此电压若超过稳压管VD17的稳压值,VD17便导通,此负极性整流电压便加在V2的基极,使其迅速截止。V2的截止时间与其输出电压呈反比。VD17的导通/截止直接受电网电压和负载的影响。电网电压越低或负载电流越大,VD17的导通时间越短,V2的导通时间越长,反之,电网电压越高或负载电流越小,VD5的整流电压越高,VD17的导通时间越长,V2的导通时间越短。V1是过流保护管,R5是V2 Ie的取样电阻。当V2 Ie过大时,R5上的电压降使V1导通,V2截止,可有效消除开机瞬间的冲击电流,同时对VD17的控制功能也是一种补偿。VD17以电压取样来控制V2的振荡时间,而V1是以电流取样来控制V2振荡时间的。

如果是为镍镉、镍氢电池充电,由于这类电池存在一定的记忆效应,需不定时对其进行放电。SW1是镍镉、镍氢、锂离子电池充电转换开关。SW1与精密基准电源SL431为运放LM324⑨提供两个不同的精密基准源,由SW1切换。在给镍镉、镍氢电池充电时,LM324⑨脚的基准电压约0。09V(空载);在给锂离子电池充电时,LM324⑨脚的基准电压约为0。08V(空载),这种设计是由这两种类型电池特有的化学特性决定的。按下SW2,V5基极瞬间得一低电平而导通,可充电池上的残余电压通过V5的ec极在R17上放电,同时放电指示灯VD14点亮。在按下SW2后会随即释放,这时可充电池上的残余电压通过R16、R13分压,C9滤波后为V4的基极提供一个高电平,V4导通,这相当于短接SW2。随着放电时间的延长,可充电池上的残余电压也越来越低,当V4基极上的电压不能维持其继续导通时,V4截止,放电终止,充电器随即转入充电状态。


由于锂电不存在记忆效应,当电池低于3V时便不能开机,其残余电压经电阻R40、R41分压后得到2。53V送入运算放大器的同相端③、⑤、⑩脚,由于LM324⑨脚电压在负载下始终为2。66V,因此⑧脚输出低电平,V3导通,+9V电压通过V3 ec极、VD8向可充电池充电。IC1 d在电容C6的作用下,{14}脚输出的是脉冲信号,由于IC1⑧脚为低电平,因此VD12处于闪烁状态,以指示电池正在充电,对应容量为20%。随着充电时间的延长,可充电池上的电压逐渐上升。当R40、R41的分压值约等于2。58V时,即IC1③脚等于2。58V时,IC1②脚经电阻分压后得2。57V,其①脚输出高电平(由于在充电时,IC1⑨脚电压始终是2。66V,V6导通;反之在空载时,IC1⑨脚为0。08V,V6截止),VD10、VD11点亮,对应指示容量为40%、60%。当R40、R41的分压值上升到2。63V时,即IC1⑤脚等于2。63V,其⑥脚经电阻分压后得2。63V,⑦脚输出高电平,VD9点亮,对应充电容量为80%。只有IC1⑩脚电压≥2。66V时,⑧脚才输出高电平,VD13点亮,对应充电容量为100%。即使VD13点亮时,VD12仍处于闪烁状态,这表示电池仍未达到完全饱和。只有IC1⑧脚电压>6。5V时,VD12才逐渐熄灭,表示电池完全充至饱和。

VD16在电路中起过充、过流保护作用,VD8起反向保护作用,避免充电器断电后,电池反向放电。

联系方式:邹先生

联系电话:0755-83888366-8022

手机:18123972950

QQ:2880195519

联系地址:深圳市福田区车公庙天安数码城天吉大厦CD座5C1


请搜微信公众号:“KIA半导体”或扫一扫下图“关注”官方微信公众号

请“关注”官方微信公众号:提供  MOS管  技术帮助

手机充电器电路图