实亿国际

实亿国际

国家高新企业

cn

新闻中心

pmos开关管的选择分析与工作原理及详解-KIA MOS管

实亿国际信息来源:本站 日期:2018-03-05 

分享到:

N沟道和P沟道MOSFET开关电路

实亿国际 在电路中常见到使用MOSFET场效应管作为开关管使用。下面举例进行说明。

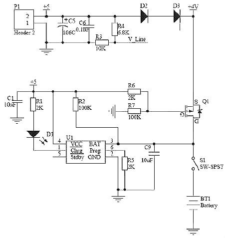
图1  如图1所示,使用了P沟道的内置二极管的电路,此处二极管的主要作用是续流作用,电路是锂电池充放电电路,当外部电源断开时采用Li电池进行内部供电,即+5V电源断开后Q1的G极为低电平,S极和D极导通,为系统供电。图中D2和D3的一方面是降压的作用,使5V降为4V(D2为锗管压降为0.2V,D3硅管压降为0.7V)。

图2  图2 工作原理同图1,也使用了内置续流二极管的P沟道MOSFET

图3  图3使用了内置续流二极管的N沟道的MOSFET

此电路是应用于开关时序的,当3.3V_SB为低电平时Q18、Q19不导通,5V时钟数据转3.3V时钟数据不导通;当3.3V_SB为高电平时5V时钟数据转3.3V时钟数据。


选用N沟道还是P沟道确定额定电流确定热要求:首先要进行MOSFET的选择,MOSFET有两大类型:N沟道和P沟道。在功率系统中,MOSFET可被看成电气开关。当在N沟道MOSFET的栅极和源极间加上正电压时,其开关导通。导通时,电流可经开关从漏极流向源极。漏极和源极之间存在一个内阻,称为导通电阻RDS(ON)。


实亿国际 必须清楚MOSFET的栅极是个高阻抗端,因此,总是要在栅极加上一个电压。这就是后面介绍电路图中栅极所接电阻至地。如果栅极为悬空,器件将不能按设计意图工作,并可能在不恰当的时刻导通或关闭,导致系统产生潜在的功率损耗。当源极和栅极间的电压为零时,开关关闭,而电流停止通过器件。虽然这时器件已经关闭,但仍然有微小电流存在,这称之为漏电流,即IDSS。

第一步:选用N沟道还是P沟道

为设计选择正确器件的第一步是决定采用N沟道还是P沟道MOSFET。在典型的功率应用中,当一个MOSFET接地,而负载连接到干线电压上时,该MOSFET就构成了低压侧开关。在低压侧开关中,应采用N沟道MOSFET,这是出于对关闭或导通器件所需电压的考虑。当MOSFET连接到总线及负载接地时,就要用高压侧开关。通常会在这个拓扑中采用P沟道MOSFET,这也是出于对电压驱动的考虑。


第二步:确定额定电流

实亿国际 第二步是选择MOSFET的额定电流。视电路结构而定,该额定电流应是负载在所有情况下能够承受的最大电流。与电压的情况相似,设计人员必须确保所选的MOSFET能承受这个额定电流,即使在系统产生尖峰电流时。两个考虑的电流情况是连续模式和脉冲尖峰。该参数以FDN304P管DATASHEET为参考,参数如图所示:

实亿国际 在连续导通模式下,MOSFET处于稳态,此时电流连续通过器件。脉冲尖峰是指有大量电涌(或尖峰电流)流过器件。一旦确定了这些条件下的最大电流,只需直接选择能承受这个最大电流的器件便可。


实亿国际 选好额定电流后,还必须计算导通损耗。在实际情况下,MOSFET并不是理想的器件,因为在导电过程中会有电能损耗,这称之为导通损耗。MOSFET在“导通”时就像一个可变电阻,由器件的RDS(ON)所确定,并随温度而显著变化。器件的功率耗损可由Iload2×RDS(ON)计算,由于导通电阻随温度变化,因此功率耗损也会随之按比例变化。对MOSFET施加的电压VGS越高,RDS(ON)就会越小;反之RDS(ON)就会越高。对系统设计人员来说,这就是取决于系统电压而需要折中权衡的地方。对便携式设计来说,采用较低的电压比较容易(较为普遍),而对于工业设计,可采用较高的电压。注意RDS(ON)电阻会随着电流轻微上升。关于RDS(ON)电阻的各种电气参数变化可在制造商提供的技术资料表中查到。


第三步:确定热要求

选择MOSFET的下一步是计算系统的散热要求。设计人员必须考虑两种不同的情况,即最坏情况和真实情况。建议采用针对最坏情况的计算结果,因为这个结果提供更大的安全余量,能确保系统不会失效。在MOSFET的资料表上还有一些需要注意的测量数据;比如封装器件的半导体结与环境之间的热阻,以及最大的结温。

实亿国际 器件的结温等于最大环境温度加上热阻与功率耗散的乘积(结温=最大环境温度+[热阻×功率耗散])。根据这个方程可解出系统的最大功率耗散,即按定义相等于I2×RDS(ON)。由于设计人员已确定将要通过器件的最大电流,因此可以计算出不同温度下的RDS(ON)。值得注意的是,在处理简单热模型时,设计人员还必须考虑半导体结/器件外壳及外壳/环境的热容量;即要求印刷电路板和封装不会立即升温。


通常,一个PMOS管,会有寄生的二极管存在,该二极管的作用是防止源漏端反接,对于PMOS而言,比起NMOS的优势在于它的开启电压可以为0,而DS电压之间电压相差不大,而NMOS的导通条件要求VGS要大于阈值,这将导致控制电压必然大于所需的电压,会出现不必要的麻烦。选用PMOS作为控制开关,有下面两种应用:

实亿国际 第一种应用,由PMOS来进行电压的选择,当V8V存在时,此时电压全部由V8V提供,将PMOS关闭,VBAT不提供电压给VSIN,而当V8V为低时,VSIN由8V供电。注意R120的接地,该电阻能将栅极电压稳定地拉低,确保PMOS的正常开启,这也是前文所描述的栅极高阻抗所带来的状态隐患。D9和D10的作用在于防止电压的倒灌。D9可以省略。这里要注意到实际上该电路的DS接反,这样由附生二极管导通导致了开关管的功能不能达到,实际应用要注意。

来看这个电路,控制信号PGC控制V4.2是否给P_GPRS供电。此电路中,源漏两端没有接反,R110与R113存在的意义在于R110控制栅极电流不至于过大,R113控制栅极的常态,将R113上拉为高,截至PMOS,同时也可以看作是对控制信号的上拉,当MCU内部管脚并没有上拉时,即输出为开漏时,并不能驱动PMOS关闭,此时,就需要外部电压给予的上拉,所以电阻R113起到了两个作用。R110可以更小,到100欧姆也可。


实亿国际 联系方式:邹先生

实亿国际 联系电话:0755-83888366-8022

实亿国际 手机:18123972950

QQ:2880195519

联系地址:深圳市福田区车公庙天安数码城天吉大厦CD座5C1


关注KIA半导体工程专辑请搜微信号:“KIA半导体”或点击本文下方图片扫一扫进入官方微信“关注”。

关注「KIA半导体」,做优秀工程师!


长按二维码识别关注

阅读原文可一键关注+技术总汇

3000万彩票-追求健康,你我一起成长 乐发IV - welcome u284彩票- 欢迎您 实亿国际(中国区)官方网站 永兴集团yx06 5630彩票(中国区)官方网站 佰利乐·(中国区)有限公司官网 金彩汇 - welcome首页