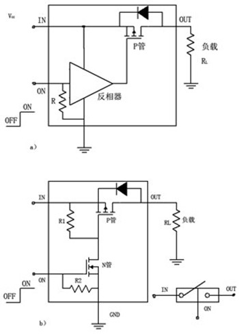
实亿国际如图所示,负载接在电源与漏极之间。在其栅极上加一个逻辑高电平,则N-MOSFET导...如图所示,负载接在电源与漏极之间。在其栅极上加一个逻辑高电平,则N-MOSFET导通,负载得电;在其栅极加一个逻辑低电平,则N-MOSFET关断,负载失电。
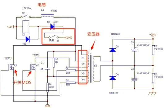
当开关S1闭合时,继电器的线圈通电,电源+V经过电感L1,向N1 N2(变压器)的中...当开关S1闭合时,继电器的线圈通电,电源+V经过电感L1,向N1 N2(变压器)的中抽头进行供电,此外,电流还会C1和R2(电阻)流向N3、N4的中抽头。
KNB2904A场效应管参数性能优越,具有优异的RDSON和栅极电荷;漏源击穿电压40V,...KNB2904A场效应管参数性能优越,具有优异的RDSON和栅极电荷;漏源击穿电压40V,漏极电流130A,极低导通电阻RDS(开启) 2.5mΩ(典型值)@VGS=10V,减小损耗、提高效...
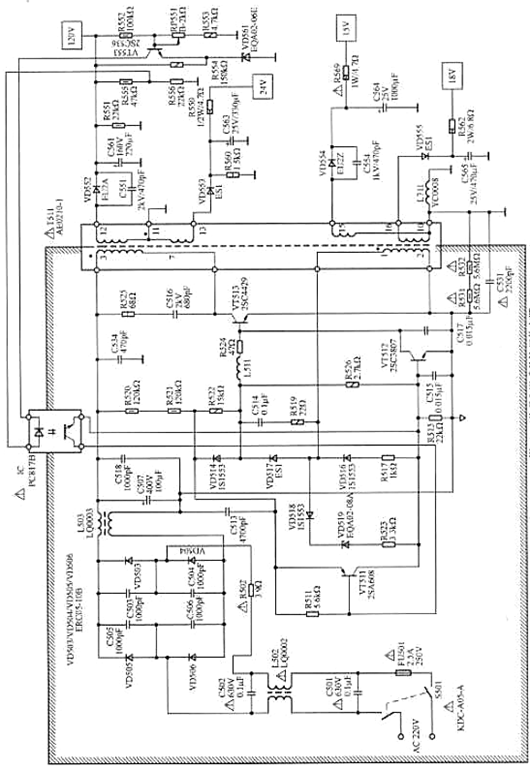
接通电源后,220V市电电压经VD503~VD506整流、C507滤波,在滤波电容C507两端得...接通电源后,220V市电电压经VD503~VD506整流、C507滤波,在滤波电容C507两端得到近300V直流电压,通过开关变压器T511的3-7绕组加到开关管VT513的集电极。
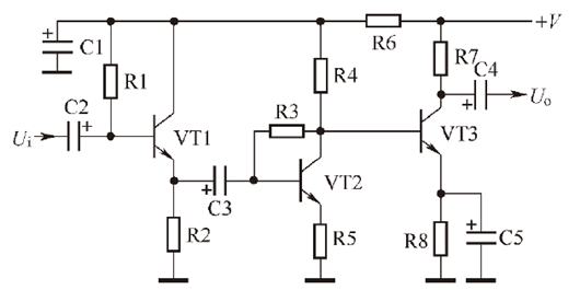
实亿国际通过级联多个放大器,每个放大器的增益都比前一个放大器大,从而实现对输入信号...通过级联多个放大器,每个放大器的增益都比前一个放大器大,从而实现对输入信号的放大。每个放大器的输出信号经过滤波和校正后,再输入到下一个放大器进行放大。最...
实亿国际KCD9310A场效应管采用SGT MOSFET技术制造,漏源击穿电压100V,漏极电流42A;专...KCD9310A场效应管采用SGT MOSFET技术制造,漏源击穿电压100V,漏极电流42A;专有新型平面技术,提供优异的RDSON和栅极电荷;低导通电阻RDS(开启) 15mΩ,超低栅极...