自激电路原理,MOS管自激电路图详解-KIA MOS管
信息来源:本站 日期:2025-04-24
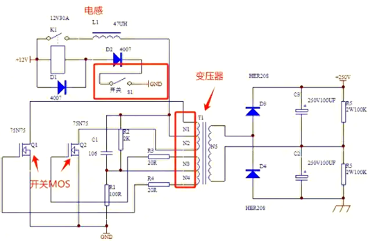
MOS管进行推挽自激是如何工作的呢?如图分析:
当开关S1闭合时,继电器的线圈通电,电源+V经过电感L1,向N1 N2(变压器)的中抽头进行供电,此外,电流还会C1和R2(电阻)流向N3、N4的中抽头。
这时N3、N4的电流会通过电阻R3、R4,流向Q1和Q2的栅极。
如果按平时的思路来看,我们可能会认为,Q1、Q2会因此导通并烧毁,但其实并非。
原因是,N1和N4是同名端,N2和N3也是。但按照实际情况来定,两者的电感量与内阻以及其它参数值是不会一致的,包括MOS管的导通电压。
我们假设Q1此时先导通,那么N1上一定会存在电流,并且会马上互感到N3、N4上。N4为同名端,它会同时叠加电流/电压到Q1的栅-源极,并快速的放大,让Q1彻底导通。
而N3并非其同名端,它也会产生相反的电动势(由弱到强),让Q2的栅-源极产生负压,并果断关闭。
当Q1导通之后,变压器N1绕组并达到磁饱和,电流会增加。这时磁通量不再增加,N4无法再互感电流/电压后,N1上会迅速产生强烈的反相电动势,N4的电动势也跟着反相,Q1截止。
这时N1上的电流反向了,相对N3来说是同名端了。N3就会通过电阻R3把电流/电压提供给Q2,Q2马上导通。
那么接下来同之前的状态一样。
当变压器N2绕组再次达到磁饱和后,N2也就产生反向电动势,让N3也产生反向电动势,然后Q2截止,同时N4互感电流让Q1导通。
这样周而复始,就形成了振荡。
事实上,L1电感的作用是退耦及限制峰值电流的。这样不会使电路的空载电流太大,否则开关MOS管极有可能发热严重并损坏。
加以说明:这里要用倍压整流。为了减小变压器的匝比,且交流电压很低,不易击穿漆包线,减小危险。
推挽式电源在电路工作时,两只对称的功率开关管一般只有一个导通,因此它的导通损耗较小。加上其结构简单、变压器磁芯利用率较高等优势,推挽式电源广泛应用于低电压大电流场合。
KIA半导体MOS管厂家主要研发、生产、经营:场效应管(MOS管)、COOL MOS(超结场效应管)、三端稳压管、快恢复二极管;广泛应用于逆变器、锂电池保护板、电动车控制器、HID车灯、LED灯、无刷电机、矿机电源、工业电源、适配器、3D打印机等领域;可申请免费送样以及报价、技术支持服务。

联系方式:邹先生
座机:0755-83888366-8022
手机:18123972950(微信同号)
QQ:2880195519
联系地址:深圳市龙华区英泰科汇广场2栋1902
搜索微信公众号:“KIA半导体”或扫码关注官方微信公众号
关注官方微信公众号:提供 MOS管 技术支持
免责声明:网站部分图文来源其它出处,如有侵权请联系删除。
