实亿国际

实亿国际

国家高新企业

cn

新闻中心

实亿国际MOS管工作原理图详解-MOS管工作原理电路图及结构分析-KIA MOS管

实亿国际信息来源:本站 日期:2018-06-19 

分享到:

MOS管工作原理图详解

MOS管是FET的一种(另一种是JFET),可以被制造成增强型或耗尽型,P沟道或N沟道共4种类型,但实际应用的只有增强型的N沟道MOS管和增强型的P沟道MOS管,所以通常提到NMOS,或者PMOS指的就是这两种。


对于这两种增强型MOS管,比较常用的是NMOS。原因是导通电阻小,且容易制造。所以开关电源和马达驱动的应用中,一般都用NMOS。下面的介绍中,也多以NMOS为主。


MOS管的三个管脚之间有寄生电容存在,这不是我们需要的,而是由于制造工艺限制产生的。寄生电容的存在使得在设计或选择驱动电路的时候要麻烦一些,但没有办法避免,后边再详细介绍。


在MOS管工作原理图上可以看到,漏极和源极之间有一个寄生二极管。这个叫体二极管,在驱动感性负载(如马达),这个二极管很重要。顺便说一句,体二极管只在单个的MOS管中存在,在集成电路芯片内部通常是没有的。


MOS管工作原理图电源开关电路详解

这是该装置的核心,在介绍该部分工作原理之前,先简单解释一下MOS的工作原理图。

mos管工作原理图

它一般有耗尽型和增强型两种。本文使用的为增强型MOS

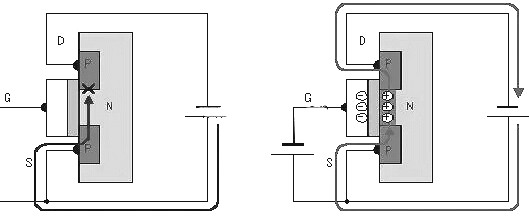
MOS管,其内部结构见mos管工作原理图。它可分为NPN型PNP型。NPN型通常称为N沟道型,PNP型也叫P沟道型。由图可看出,对于N沟道的场效应管其源极和漏极接在N型半导体上,同样对于P沟道的场效应管其源极和漏极则接在P型半导体上。我们知道一般三极管是由输入的电流控制输出的电流。但对于场效应管,其输出电流是由输入的电压(或称电场)控制,可以认为输入电流极小或没有输入电流,这使得该器件有很高的输入阻抗,同时这也是我们称之为场效应管的原因。

mos管工作原理图

为解释MOS管工作原理图,我们先了解一下仅含有一个P—N结的二极管的工作过程。如图所示,我们知道在二极管加上正向电压(P端接正极,N端接负极)时,二极管导通,其PN结有电流通过。这是因为在P型半导体端为正电压时,N型半导体内的负电子被吸引而涌向加有正电压的P型半导体端,而P型半导体端内的正电子则朝N型半导体端运动,从而形成导通电流。同理,当二极管加上反向电压(P端接负极,N端接正极)时,这时在P型半导体端为负电压,正电子被聚集在P型半导体端,负电子则聚集在N型半导体端,电子不移动,其PN结没有电流通过,二极管截止。

mos管工作原理图

对于MOS管(见图),在栅极没有电压时,由前面分析可知,在源极与漏极之间不会有电流流过,此时MOS管与截止状态(图a)。当有一个正电压加在N沟道的MOS管。


MOS管栅极上时,由于电场的作用,此时N型半导体的源极和漏极的负电子被吸引出来而涌向栅极,但由于氧化膜的阻挡,使得电子聚集在两个N沟道之间的P型半导体中(见图b),从而形成电流,使源极和漏极之间导通。我们也可以想像为两个N型半导体之间为一条沟,栅极电压的建立相当于为它们之间搭了一座桥梁,该桥的大小由栅压的大小决定。图给出了P沟道的MOS管。

mos管工作原理图

MOS管工作原理图工作过程,其工作原理类似这里不再重复。

mos管工作原理图

下面简述一下用C-MOS场效应管(增强型MOS管)组成的应用电路的工作过程(见图)。电路将一个增强型P沟道MOS管和一个增强型N沟道MOS场效应管组合在一起使用。当输入端为低电平时,P沟道MOS管导通,输出端与电源正极接通。当输入端为高电平时,N沟道MOS场效应管导通,输出端与电源地接通。在该电路中,P沟道MOS场效应管和N沟道MOS场效应管总是在相反的状态下工作,其相位输入端和输出端相反。通过这种工作方式我们可以获得较大的电流输出。同时由于漏电流的影响,使得栅压在还没有到0V,通常在栅极电压小于1到2V时,MOS场效应管既被关断。不同场效应管其关断电压略有不同。也正因为如此,使得该电路不会因为两管同时导通而造成电源短路。

mos管工作原理图

由以上分析我们可以画出mos管工作原理图中MOS管电路部分的工作过程(见图)。工作原理同前所述。


MOS管应用电路

MOS管最显著的特性是开关特性好,所以被广泛应用在需要电子开关的电路中,常见的如开关电源和马达驱动,也有照明调光。

现在的MOS驱动,有几个特别的需求:


1、低压应用

当使用5V电源,这时候如果使用传统的mos管工作原理图图腾柱结构,由于三极管的be有0.7V左右的压降,导致实际最终加在gate上的电压只有4.3V。这时候,我们选用标称gate电压4.5V的MOS管就存在一定的风险。

同样的问题也发生在使用3V或者其他低压电源的场合。


2、宽电压应用

输入电压并不是一个固定值,它会随着时间或者其他因素而变动。这个变动导致PWM电路提供给MOS管的驱动电压是不稳定的。

为了让MOS管在高gate电压下安全,很多MOS管内置了稳压管强行限制gate电压的幅值。在这种情况下,当提供的驱动电压超过稳压管的电压,就会引起较大的静态功耗。


同时,如果简单的用电阻分压的原理降低gate电压,就会出现输入电压比较高的时候,MOS管工作良好,而输入电压降低的时候gate电压不足,引起导通不够彻底,从而增加功耗。


3、双电压应用

在一些控制电路中,逻辑部分使用典型的5V或者3.3V数字电压,而功率部分使用12V甚至更高的电压。两个电压采用共地方式连接。


这就提出一个要求,需要使用一个电路,让低压侧能够有效的控制高压侧的MOS管,同时高压侧的MOS管也同样会面对1和2中提到的问题。

在这三种情况下,图腾柱结构无法满足输出要求,而很多现成的MOS驱动IC,似乎也没有包含gate电压限制的结构。


于是我设计了一个相对通用的电路来满足这三种需求。


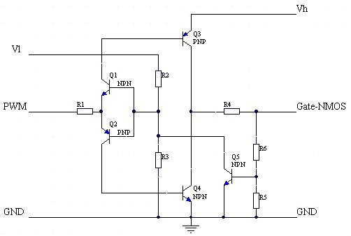
mos管工作原理图如下:

用于NMOS的驱动电路

mos管工作原理图

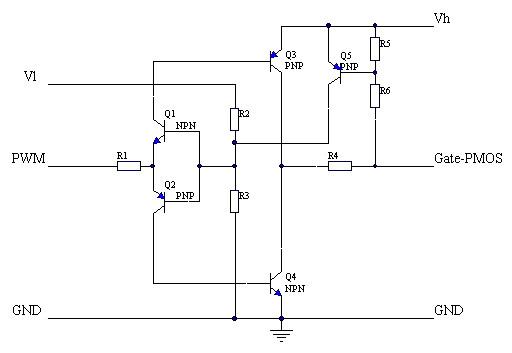
用于PMOS的驱动电路

mos管工作原理图


NMOS驱动电路做一个简单分析

Vl和Vh分别是低端和高端的电源,两个电压可以是相同的,但是Vl不应该超过Vh。

Q1和Q2组成了一个反置的图腾柱,用来实现隔离,同时确保两只驱动管Q3和Q4不会同时导通。

R2和R3提供了PWM电压基准,通过改变这个基准,可以让电路工作在PWM信号波形比较陡直的位置。

Q3和Q4用来提供驱动电流,由于导通的时候,Q3和Q4相对Vh和GND最低都只有一个Vce的压降,这个压降通常只有0.3V左右,大大低于0.7V的Vce。


R5和R6是反馈电阻,用于对gate电压进行采样,采样后的电压通过Q5对Q1和Q2的基极产生一个强烈的负反馈,从而把gate电压限制在一个有限的数值。这个数值可以通过R5和R6来调节。


最后,R1提供了对Q3和Q4的基极电流限制,R4提供了对MOS管的gate电流限制,也就是Q3和Q4的Ice的限制。必要的时候可以在R4上面并联加速电容。


这个电路提供了如下的特性:

1,用低端电压和PWM驱动高端MOS管。

2,用小幅度的PWM信号驱动高gate电压需求的MOS管。

3,gate电压的峰值限制

4,输入和输出的电流限制

5,通过使用合适的电阻,可以达到很低的功耗。

6,PWM信号反相。NMOS并不需要这个特性,可以通过前置一个反相器来解决。


在设计便携式设备和无线产品时,提高产品性能、延长电池工作时间是设计人员需要面对的两个问题。DC-DC转换器具有效率高、输出电流大、静态电流小等优点,非常适用于为便携式设备供电。


DC-DC转换器设计技术发展主要趋势:

(1)高频化技术:随着开关频率的提高,开关变换器的体积也随之减小,功率密度也得到大幅提升,动态响应得到改善。小功率DC-DC转换器的开关频率将上升到兆赫级。

(2)低输出电压技术:随着半导体制造技术的不断发展,微处理器和便携式电子设备的工作电压越来越低,这就要求未来的DC-DC变换器能够提供低输出电压以适应微处理器和便携式电子设备的要求。


这些技术的发展对电源芯片电路的设计提出了更高的要求。首先,随着开关频率的不断提高,对于开关元件的性能提出了很高的要求,同时必须具有相应的开关元件驱动电路以保证开关元件在高达兆赫级的开关频率下正常工作。其次,对于电池供电的便携式电子设备来说,电路的工作电压低(以锂电池为例,工作电压 2.5~3.6V),因此,电源芯片的工作电压较低。


MOS管具有很低的导通电阻,消耗能量较低,在目前流行的高效DC-DC芯片中多采用MOS管作为功率开关。但是由于MOS管的寄生电容大,一般情况下 NMOS开关管的栅极电容高达几十皮法。这对于设计高工作频率DC-DC转换器开关管驱动电路的设计提出了更高的要求。


在低电压ULSI设计中有多种CMOS、BiCMOS采用自举升压结构的逻辑电路和作为大容性负载的驱动电路。这些电路能够在低于1V电压供电条件下正常工作,并且能够在负载电容1~2pF的条件下工作频率能够达到几十兆甚至上百兆赫兹。本文正是采用了自举升压电路,设计了一种具有大负载电容驱动能力的,适合于低电压、高开关频率升压型DC-DC转换器的驱动电路。电路基于Samsung AHP615 BiCMOS工艺设计并经过Hspice仿真验证,在供电电压1.5V ,负载电容为60pF时,工作频率能够达到5MHz以上。


MOS开关管损失

不管是NMOS还是PMOS,导通后都有导通电阻存在,这样电流就会在这个电阻上消耗能量,这部分消耗的能量叫做导通损耗。选择导通电阻小的MOS管会减小导通损耗。现在的小功率MOS管导通电阻一般在几十毫欧左右,几毫欧的也有。


MOS在导通和截止的时候,一定不是在瞬间完成的。MOS两端的电压有一个下降的过程,流过的电流有一个上升的过程,在这段时间内,MOS管的损失是电压和电流的乘积,叫做开关损失。通常开关损失比导通损失大得多,而且开关频率越快,损失也越大。


导通瞬间电压和电流的乘积很大,造成的损失也就很大。缩短开关时间,可以减小每次导通时的损失;降低开关频率,可以减小单位时间内的开关次数。这两种办法都可以减小开关损失。

mos管工作原理图

上图是MOS管工作原理图导通时的波形。可以看出,导通瞬间电压和电流的乘积很大,造成的损失也就很大。降低开关时间,可以减小每次导通时的损失;降低开关频率,可以减小单位时间内的开关次数。这两种办法都可以减小开关损失。


MOS管发热原因分析

一款路由产品的硬件开发中,其中一项是客户需要非标准POE供电,可输出的POE供电电压为12/24/30/48V切换,最大输出功率设计为24W,电路采用反激式电源方案(电源芯片MP3910,芯片厂商提供方案),在调试该部分电路时出现MOS管(NMOS,SUD50N06)发热严重,输出电压非带载时正常,带载时(开始带载50%),MOS管发热严重,输出电压被拉低,不论是输出哪一路电压,输出只有9V左右,TLV431的稳压值只有1V左右(正常选择的型号Vref=2.5V),开始一直觉得问题出在TLV431上,后来换了板子竟发现可以正常稳压(应该是上一个板子变压器和MOS管出现问题,但没回去验证),但是mos管很烫,带载不到十秒钟就会冒烟,后来经过与芯片方案的FAE沟通才发现,MSP3910的驱动MOS管的引脚gate脚与MOS管之间的限流电阻用错物料,mos管工作原理图是4.99欧,但实际用的是4.99K,更换电阻后可输出正常电压,MOS管也不会很烫。


下面是解决问题思路:

一、用示波器观察所用MOS管的G极波形,如图一所示 ,上升时间接近1.32us,下降时间接近<160ns(实测50ns),再看如图二所示的手册中对MOS驱动上升下降沿要求,上升时间要求<35ns,下降时间<80ns,可得结论:上升时间过长导致MOS管工作为线性状态,非开关状态(参看总结一),MOS管开通过程时间太长直接导致了MOS管的发热严重。


二、解决:更换驱动限流电阻(图二中Rg),由于当时手里当时没有4.99欧电阻,更换为22欧的电阻后,G极波形如图三所示,Ton和Toff已经接近图二要求的时间,MOS管24V时带载27欧,输出功率21.3W,输出电压正常,MOS管基本不发热。

mos管工作原理图

总结一:MOS管发热原因小结

1、电路设计的问题,就是让MOS管工作在线性的工作状态,而不是在开关状态。这也是导致MOS管发热的一个原因。如果N-MOS做开关,G级电压要比电源高几V,才能完全导通,P-MOS则相反。没有完全打开而压降过大造成功率消耗,等效直流阻抗比较大,压降增大,所以U*I也增大,损耗就意味着发热。这是设计电路的最忌讳的错误;(本次产品测试问题点虽然不是出在电路设计上,但BOM做错比设计错误往往更难分析)


2、频率太高,主要是有时过分追求体积,导致频率提高,MOS管上的损耗增大了,所以发热也加大了;


3、没有做好足够的散热设计,电流太高,MOS管标称的电流值,一般需要良好的散热才能达到。所以ID小于最大电流,也可能发热严重,需要足够的辅助散热片;


4、MOS管的选型有误,对功率判断有误,MOS管内阻没有充分考虑,导致开关阻抗增大。


总结二:MOS管工作状态分析


MOS管工作状态有四种,开通过程、导通状态、关断过程,截止状态;


MOS管主要损耗:开关损耗,导通损耗,截止损耗,还有雪崩能量损耗,开关

损耗往往大于后者;


MOS管主要损坏原因:过流(持续大电流或瞬间超大电流),过压(D-S,G-S被击穿),静电(个人认为可属于过压);


总结三:MOS管工作过程分析


MOS管工作过程非常复杂,里面变量很多,总之开关慢不容易导致米勒震荡(介绍米勒电容,米勒效应等,很详细),但开关损耗会加大,发热大;开关的速度快,损耗会减低,但是米勒震荡很厉害,反而会使损耗增加。驱动电路布线和主回路布线要求很高,最终就是寻找一个平衡点,一般开通过程不超过1us;


总结四:MOS管的重要参数及选型


Qgs:栅极从0V充电到对应电流米勒平台时总充入电荷,这个时候给Cgs充电(相当于Ciss,输入电容);

Qgd:整个米勒平台的总充电电荷(不一定比Qgs大,仅指米勒平台);

Qg:总的充电电荷,包含Qgs,Qgd,以及之外的其它;

上述三个参数的单位是nc(纳库),一般为几nc到几十nc;

Rds(on):导通内阻,这个耐压一定情况下,越小损耗;

总的选型规则:Qgs、Qgd、Qg较小,Rds(on)也较小的管.

联系方式:邹先生

联系电话:0755-83888366-8022

手机:18123972950

QQ:2880195519

联系地址:深圳市福田区车公庙天安数码城天吉大厦CD座5C1

请搜微信公众号:“KIA半导体”或扫一扫下图“关注”官方微信公众号

请“关注”官方微信公众号:提供  MOS管  技术帮助