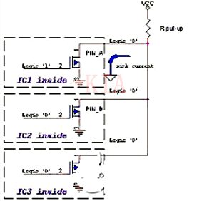
实亿国际在电路设计时我们常常遇到开漏(open drain)和开集(open collector)的概念。...在电路设计时我们常常遇到开漏(open drain)和开集(open collector)的概念。这两个概念到底是什么呢?下文给你带来详细介绍。 开漏(opendrain)介绍 开漏电...
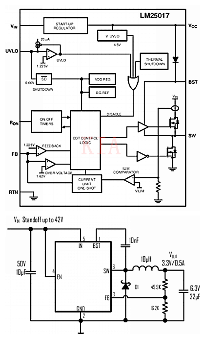
开关损耗,指的是在芯片内部,上臂的MOS管或者下臂管的MOS管再打开和关闭的器件...开关损耗,指的是在芯片内部,上臂的MOS管或者下臂管的MOS管再打开和关闭的器件产生的功耗。如图一的显示两种开关电源控制芯片内部架构,以BUCK的方式为例。
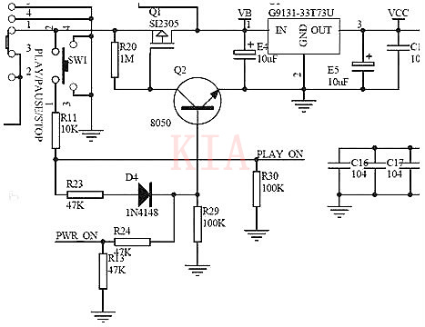
图中电池的正电通过开关S1接到场效应管Q1的2脚源极,由于Q1是一个P沟道管,它的...图中电池的正电通过开关S1接到场效应管Q1的2脚源极,由于Q1是一个P沟道管,它的1脚栅极通过R20电阻提供一个正电位电压,所以不能通电,电压不能继续通过,3v稳压I...
实亿国际MOS管的导通与截止由栅源电压来控制,对于增强型MOS管来说,N沟道的管子加正向...MOS管的导通与截止由栅源电压来控制,对于增强型MOS管来说,N沟道的管子加正向电压即导通,P沟道的管子则加反向电压。
实亿国际KIA4610A是高密度N沟道MOS管,具有优良的RDSON和栅极特性,为大多数同步降压变...KIA4610A是高密度N沟道MOS管,具有优良的RDSON和栅极特性,为大多数同步降压变换器应用充电。KIA4610A符合RoHs和绿色产品要求。
实亿国际KIA6706A是高单元密度沟槽式N-ch MOSFET,可提供出色的RDSON;大多数同步buck变...KIA6706A是高单元密度沟槽式N-ch MOSFET,可提供出色的RDSON;大多数同步buck变换器应用的门极电荷。KIA6706A符合RoHs和绿色产品要求。