【电子分享】开关电源IC耗散功率计算-KIA MOS管
信息来源:本站 日期:2022-04-25
很多时候,选择了一个DC-DC电源的控制芯片,有些人觉得开关电源的效率很高,不再取考虑芯片的耗散功率的问题,这些有时候使用过程中发现,开关电源的控制IC很烫,觉得不可理解,怎么感觉想LDO一样发烫呢?
原因往往是因为开关电源的控制IC也是存在耗散功率的,只是这个功率很小,不容易引起工程师的注意,所以在选择IC的时候,也不考虑IC的封装,甚至IC的热阻也没有关注,所以在电源带载较重的情况或者输入输出电压相差较大情况下,IC的耗散功率加大,从而引起了发热问题。
DC-DC的电源芯片主要存在两种耗散功率,第一种是开关损耗,第二种是传导损耗。
一、开关损耗
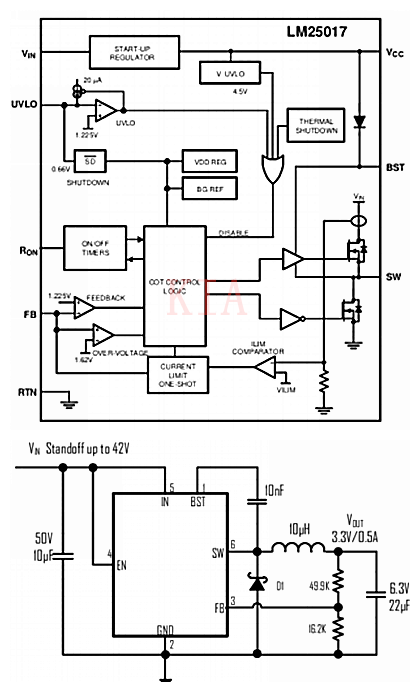
开关损耗,指的是在芯片内部,上臂的MOS管或者下臂管的MOS管再打开和关闭的器件产生的功耗。如图一的显示两种开关电源控制芯片内部架构,以BUCK的方式为例。
图一 TI的LM25017和ETA的2842开关电源芯片示意图
可以看到,控制SW输出的存在上和下,两个MOS管,上边我们俗称上臂的MOS,下边的俗称下臂的MOS。LM25017的是一个同步整流的开关电源芯片,如果是非同步的,那么下臂的MOS管会由一个续流的二极管代替。
同步整流的IC,效率会高,但是价格会贵。ETA的2842的芯片就是非同步的IC,可以看到,外部是加了一个二极管。
那么假设计算LM25017的开关损耗,我们如何进行呢?
第一步,获取IC中的开关频率和上臂、下臂的MOS打开和关闭时间。
IC的开关频率,一般都是确定的,手册一般会给出,LM25017是1Mhz。打开和关闭时间这个一般在手册中也会有。见图二,TI LM25017的手册对于MOS打开和关闭时间计算。
图二 MOS管打开和关闭时间
可以看到,Vin对应不同的Vgs,会影响打开时间,关闭时间只统计了一个,应该是Vgs对关闭时间影响不大。那么根据你实际使用的Vin情况,得到一个打开时间。我们取Vin=32V,Ton取典型值,Ton=350ns。
还有一种情况,IC的厂商很LOW,这个打开和关闭时间,没有给出来,那怎么办。可以这样估算,根据IC的内部调整PWM的开关频率的时间,管子的打开和关闭时间取这个频率时间的1/6或者1/8.比如IC的开关频率是1Mhz,那么不管你占空比多少,它一个开关周期的时间就是1us。那么我们取打开和关闭时间是周期时间的1/8,那就是125ns,1/6就是161ns。
第二步,计算打开和关闭时刻的峰值电流Ipeak。这个数据计算稍微复杂,我们慢慢来。
Ipeak=Iout+△IL÷2,其中Iout就是你实际输出到负载的电流。
△I指的是在电感L中的开关电流,除以2是因为,△IL是峰峰值,一般取平均值做有效值处理。
因为IL的电流信号在电感表现是上升和下降过程,但是不管是上升时间和下降时间是多少,总要回到原来的平衡点,不会超一个方向走,因为这样不能达到平衡,比如你总是往上走,那么经过多次充电和放电,电流IL要冲破天了?这不可能,所以他是在一个平衡点上充放电。
见图三,电感电流IL1和SW的波形。
图三 LM25017测试的IL1和SW波形
所以,你可以实际测量电感的电流Ipeak的值是多少。但是很多时候,我们还没有用这个芯片,怎么取测量这个Ipeak,每次都跟供应商拿DOMO板也是不现实的。所以可以根据一定的设计来进行计算。这个有一点复杂,请耐心看完。
公式:
不过这存在一个问题,是我们的L1,电感的值都没有确定,所以也根本无法确定△IL。而且很多时候,电感的取值都是先假定△IL是0.3倍的Iout。
所以就假定△IL是我们认为的0.3倍的△IL,这样假设是认为我们外围的电流设计是能满足要求,比如Cout,L的电感量等。
所以在这基础上,计算出L的值是多少。这时候我们再把△IL放大到0.5倍的Iout,即△IL=0.5Iout。所以Ipeak=Iout+0.25Iout。
第三步,计算再MOS打开和关闭过程的等效Vds和Ids。因为MOS从不打开到完全打开,Vds是变化的,从最开始的Vin到最后的接近0V,Ids也从0A到输出的Ipeak。
那么这里会存在曲线的关系,主要是根据MOS的V-I曲线,也就是伏安曲线决定的,不同时间下,Vds和Ids的关系。这里会存在两个积分,一个是对Vds的积分,还有一个是对Ids的积分,所以比较复杂。
因为MOS存在计生电容,等效的内阻,还存在死区期间,所以很多分析和计算,电容充电时间等。比如下面图四的等效情况。
图四 MOS管寄生参数等效图
这里就不去牵扯很多分析,告诉一个经验的值,就是用都取1/2*D来进行等效计算,D是占空比。BUCK 电路中,D=Vout/Vint。
那么可以计算打开和关闭的耗散功率。一个周期中上臂MOS管打开的耗散功率为:Pon=1/2*D*U*I*t=Vin*Ipeak*Ton/Fsw。下臂MOS管打开的耗散功率为Poff=1/2*D*U*I*t=Vin*Ipeak*Toff/Fsw。Fsw就是IC开关的频率。
这样,我们得到了打开和关闭时IC的耗散功率。如果是非同步的IC,那么Poff的功率就不需要计算,因为这部分功率损耗再续流的二极管上面,跟IC是没有关系的。
按照上面计算的方式已经包括这部分的功耗,因为厂家给的打开和关闭时间是考虑了这个死区和充电时间的。
二、传导损耗
开关损耗计算完毕,那么接下来计算传导损耗。这个传导损耗就很好计算了。
再MOS管打开的时候,内阻就是Rds的阻值,这个芯片的手册都会给出来具体的值。如图5 TI 给出LM25017中MOS的Rds的值。
图五 LM25017 MOS中Rds的值
可以看到,MOS的RDS的是0.8欧姆的典型值,真的挺大的。有一些IC还会具体给出上臂和下臂的MOS的Rds。而且需要注意的是,Rds是会随温度,Vgs变化的,一般来说,温度越高,Rds越大,Vgs越大,Rds越小。所以IC如果发热,没有达到热平衡,随着Rds的增大,电流不变情况下,温度还继续上升,想想是不是IC会很烫?
传导损耗就可以计算出来了,P=I*I*Rds。两个管子分别计算Pon=Ipeak*Ipeak*0.8。Poff=Ipeak*Ipeak*0.8。自己再跟进Rds随温度和Vgs变化曲线,取合适的值。
最后,IC的耗散功率P=P1(开关损耗)+P2(传导损耗)。这样如评估IC的发热程度和耗散功率情况。如LM25017,Vin=24V,Vout=5V,Fsw是1Mhz,输出Iout=1A,Rds是0.8欧姆,Ipeak是1.25A,D=(Vout/V int)。
那么开关损耗P1=Pon+Poff,Pon=Poff=D*D*1/2*1/2*24V*1.25A*350ns/1us=0.114W,P1=0.114W,传导损耗P2=1.25W+1.25=2.5W,P=P1+P2=2.614W.可以看到计算下来的耗散功率还是很大的。
LM25017没有给具体的耗散功率大小,我们可以通过结温来进行评估。规格书上结温最大能承受125℃,而且热阻(外壳对空气)是41℃/W,那么在2.614W的耗散功率下,结温T=25℃+41℃/W*2.614W=132.174℃.
可以看到,温度是超标的,说明这个仅仅是空气散热将会有问题,如果使用,需要注意散热。耗散功率,芯片Rds太大了,所以导致传导损耗过大。
联系方式:邹先生
联系电话:0755-83888366-8022
手机:18123972950
QQ:2880195519
联系地址:深圳市福田区车公庙天安数码城天吉大厦CD座5C1
请搜微信公众号:“KIA半导体”或扫一扫下图“关注”官方微信公众号
请“关注”官方微信公众号:提供 MOS管 技术帮助
免责声明:本网站部分文章或图片来源其它出处,如有侵权,请联系删除。
