实亿国际

实亿国际

国家高新企业

cn

新闻中心

N沟道场效应管开关电路-N沟道开关电路图设计应用详解-KIA MOS管

信息来源:本站 日期:2018-07-05 

分享到:

N沟道场效应管开关电路

MOSFET一直是大多数N沟道场效应管开关电路电源(SMPS)选择的晶体管技术。MOSFET用作主开关晶体管,并用作门控整流器来提高效率。本设计实例对P沟道和N沟道增强型MOSFET做了比较,以便选择最适合电源应用的开关。MOSFET一直是大多数开关电源(SMPS)首选的晶体管技术。当用作门控整流器时,MOSFET是主开关晶体管且兼具提高效率的作用。为选择最适合电源应用的开关,本设计实例对P沟道和N沟道增强型MOSFET进行了比较。

对市场营销人员,MOSFET可能代表能源传递最佳方案(Most Optimal Solution for Energy Transfer)的缩写。对工程师来说,它代表金属氧化物半导体场效应晶体管(Metal Oxide Semiconductor Field Effect Transistor)。

由于具有较低的导通电阻(RDS(on))和较小尺寸,N沟道MOSFET在产品选择上超过了P沟道。在降压稳压器应用中,基于栅控电压极性、器件尺寸和串联电阻等多种因素,使用P沟道MOSFET或N沟道MOSFET作为主N沟道场效应管开关电路。同步整流器应用几乎总是使用N沟道技术,这主要是因为N沟道的RDS(on)小于P沟道的,并且通过在栅极上施加正电压导通。

MOSFET多数是载流子器件, N沟道MOSFET在导电过程中有电子流动。 P沟道在导电期间使用被称为空穴的正电荷。电子的流动性是空穴的三倍。尽管没有直接的相关性,就RDS(on)而言,为得到相等的值,P沟道的管芯尺寸大约是N沟道的三倍。因此N沟道的管芯尺寸更小。

N沟道场效应管开关电路N沟道MOSFET在栅-源极端子上施加适当阈值的正电压时导通;P沟道MOSFET通过施加给定的负的栅-源极电压导通。

MOSFET的栅控决定了它们在SMPS转换器中的应用。例如,N沟道MOSFET更适用于以地为参考的低侧开关,特别是用于升压、SEPIC、正向和隔离反激式转换器。在同步整流器应用以及以太网供电(PoE)输入整流器中,低侧开关也被用来代替二极管作为整流器。P沟道MOSFET最常用作输入电压低于15VDC的降压稳压器中的高侧开关。根据应用的不同,N沟道场效应管开关电路N沟道MOSFET也可用作降压稳压器高侧开关。这些应用需要自举电路或其它形式的高侧驱动器。


N沟道场效应管开关电路

极性决定了MOSFET的图形符号。不同之处在于体二极管和箭头符号相对于端子的方向。

N沟道场效应管开关电路

极性和MOSFET工作特性

极性决定了MOSFET的工作特性。 对N沟道器件为正的电流和电压对P沟道器件为负值。

N沟道场效应管开关电路

在有充足电压施加到栅-源极端子的欧姆区域(ohmic region),MOSFET“完全导通”。在对比图中,N沟道欧姆区的VGS是7V,而P沟道的是-4.5V。

随着栅极电压增加,欧姆曲线的斜率变得更陡,表明器件导电能力更强。施加的栅极电压越高,MOSFET的RDS(on)就越小。在某些应用中,对MOSFET进行栅控的是可以提供令人满意的RDS(on)的电压。额外的栅极电压会因?C x Vgs x Vgs x f产生功耗,其中栅极电荷和N沟道场效应管开关电路频率在确定MOSFET技术的最终工作点和选用方面起着重要作用。

MOSFET既可工作在第一象限,也可工作在第三象限。没有施加栅-源极电压时,寄生体二极管导通。当栅极没有电压时,流入漏极的电流类似于典型的二极管曲线。

N沟道场效应管开关电路

施加栅极电压时,根据VGS的值会产生非线性曲线。当VGS超过10V时,N沟道MOSFET完全在第三象限欧姆区内工作。然而,当栅极电压低于10V时,二极管电压钳位于各种漏极电流水平。在非线性曲线中见到的弯曲是二极管和欧姆区之间的转变点。

N沟道场效应管开关电路

在使用N沟道场效应管开关电路或者马达驱动电路的时候,大部分人都会考虑MOS的导通电阻,最大电压等,最大电流等,也有很多人仅仅考虑这些因素。这样的电路也许是可以工作的,但并不是优秀的,作为正式的产品设计也是不允许的。

1、MOS管种类和结构

MOSFET管是FET的一种(另一种是JFET),可以被制造成增强型或耗尽型,P沟道或N沟道共4种类型,但实际应用的只有增强型的N沟道MOS管和增强型的P沟道MOS管,所以通常提到NMOS,或者PMOS指的就是这两种。

至于为什么不使用耗尽型的MOS管,不建议刨根问底。

对于这两种增强型MOS管,比较常用的是NMOS。原因是导通电阻小,且容易制造。所以N沟道场效应管开关电路电源和马达驱动的应用中,一般都用NMOS。下面的介绍中,也多以NMOS为主。

MOS管的三个管脚之间有寄生电容存在,这不是我们需要的,而是由于制造工艺限制产生的。寄生电容的存在使得在设计或选择驱动电路的时候要麻烦一些,但没有办法避免,后边再详细介绍。

在MOS管原理图上可以看到,漏极和源极之间有一个寄生二极管。这个叫体二极管,在驱动感性负载(如马达),这个二极管很重要。顺便说一句,体二极管只在单个的MOS管中存在,在集成电路芯片内部通常是没有的。

2、MOS管导通特性

导通的意思是作为N沟道场效应管开关电路,相当于开关闭合。

NMOS的特性,Vgs大于一定的值就会导通,适合用于源极接地时的情况(低端驱动),只要栅极电压达到4V或10V就可以了。

PMOS的特性,Vgs小于一定的值就会导通,适合用于源极接VCC时的情况(高端驱动)。但是,虽然PMOS可以很方便地用作高端驱动,但由于导通电阻大,价格贵,替换种类少等原因,在高端驱动中,通常还是使用NMOS。

3、N沟道场效应管开关电路管损失

不管是NMOS还是PMOS,导通后都有导通电阻存在,这样电流就会在这个电阻上消耗能量,这部分消耗的能量叫做导通损耗。选择导通电阻小的MOS管会减小导通损耗。现在的小功率MOS管导通电阻一般在几十毫欧左右,几毫欧的也有。

MOS在导通和截止的时候,一定不是在瞬间完成的。MOS两端的电压有一个下降的过程,流过的电流有一个上升的过程,在这段时间内,MOS管的损失是电压和电流的乘积,叫做开关损失。通常开关损失比导通损失大得多,而且N沟道场效应管开关电路频率越快,损失也越大。

导通瞬间电压和电流的乘积很大,造成的损失也就很大。缩短开关时间,可以减小每次导通时的损失;降低开关频率,可以减小单位时间内的开关次数。这两种办法都可以减小开关损失。

4、MOS管驱动

跟双极性晶体管相比,一般认为使MOS管导通不需要电流,只要GS电压高于一定的值,就可以了。这个很容易做到,但是,我们还需要速度。

在MOS管的结构中可以看到,在GS,GD之间存在寄生电容,而MOS管的驱动,实际上就是对电容的充放电。对电容的充电需要一个电流,因为对电容充电瞬间可以把电容看成短路,所以瞬间电流会比较大。选择/设计MOS管驱动时第一要注意的是可提供瞬间短路电流的大小。

第二注意的是,普遍用于高端驱动的NMOS,导通时需要是栅极电压大于源极电压。而高端驱动的MOS管导通时源极电压与漏极电压(VCC)相同,所以这时栅极电压要比VCC大4V或10V。如果在同一个系统里,要得到比VCC大的电压,就要专门的升压电路了。很多马达驱动器都集成了电荷泵,要注意的是应该选择合适的外接电容,以得到足够的短路电流去驱动MOS管。

上边说的4V或10V是常用的MOS管的导通电压,设计时当然需要有一定的余量。而且电压越高,导通速度越快,导通电阻也越小。现在也有导通电压更小的MOS管用在不同的领域里,但在12V汽车电子系统里,一般4V导通就够用了。

MOS管的驱动电路及其损失,可以参考Microchip公司的AN799 Matching MOSFET Drivers to MOSFETs。讲述得很详细,所以不打算多写了。

5、MOS管应用电路

MOS管最显著的特性是开关特性好,所以被广泛应用在需要电子开关的电路中,常见的如开关电源和马达驱动,也有照明调光。

5种常用开关电源MOSFET驱动电路解析

在使用MOSFET设计开关电源时,大部分人都会考虑MOSFET的导通电阻、最大电压、最大电流。但很多时候也仅仅考虑了这些因素,这样的电路也许可以正常工作,但并不是一个好的设计方案。更细致的,MOSFET还应考虑本身寄生的参数。对一个确定的MOSFET,其驱动电路,驱动脚输出的峰值电流,上升速率等,都会影响MOSFET的开关性能。

当电源IC与MOS管选定之后, 选择合适的驱动电路来连接电源IC与MOS管就显得尤其重要了。


MOSFET驱动电路有以下几点要求:

(1)开关管开通瞬时,驱动电路应能提供足够大的充电电流使MOSFET栅源极间电压迅速上升到所需值,保证开关管能快速开通且不存在上升沿的高频振荡。

(2)开关导通期间驱动电路能保证MOSFET栅源极间电压保持稳定且可靠导通。

(3)关断瞬间驱动电路能提供一个尽可能低阻抗的通路供MOSFET栅源极间电容电压的快速泄放,保证开关管能快速关断。

(4)驱动电路结构简单可靠、损耗小。

(5)根据情况施加隔离。


下面介绍几个模块电源中常用的MOSFET驱动电路

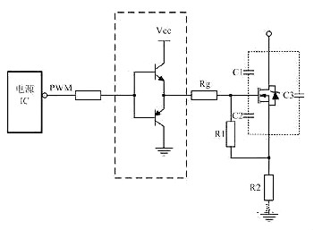
1、电源IC直接驱动MOSFET

N沟道场效应管开关电路

图 1 IC直接驱动MOSFET

电源IC直接驱动是我们最常用的驱动方式,同时也是最简单的驱动方式,使用这种驱动方式,应该注意几个参数以及这些参数的影响。第一,查看一下电源IC手册,其最大驱动峰值电流,因为不同芯片,驱动能力很多时候是不一样的。第二,了解一下MOSFET的寄生电容,如图 1中C1、C2的值。如果C1、C2的值比较大,MOS管导通的需要的能量就比较大,如果电源IC没有比较大的驱动峰值电流,那么管子导通的速度就比较慢。如果驱动能力不足,上升沿可能出现高频振荡,即使把图 1中Rg减小,也不能解决问题! IC驱动能力、MOS寄生电容大小、N沟道场效应管开关电路速度等因素,都影响驱动电阻阻值的选择,所以Rg并不能无限减小。


2、电源IC驱动能力不足时

如果选择MOS管寄生电容比较大,电源IC内部的驱动能力又不足时,需要在驱动电路上增强驱动能力,常使用图腾柱电路增加电源IC驱动能力,其电路图 2虚线框所示。

N沟道场效应管开关电路

图 2 图腾柱驱动MOS

这种驱动电路作用在于,提升电流提供能力,迅速完成对于栅极输入电容电荷的充电过程。这种拓扑增加了导通所需要的时间,但是减少了关断时间,开关管能快速开通且避免上升沿的高频振荡。


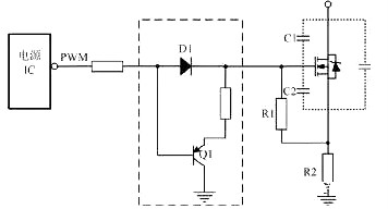
3、驱动电路加速MOS管关断时间

N沟道场效应管开关电路

图 3 加速MOS关断

关断瞬间驱动电路能提供一个尽可能低阻抗的通路供MOSFET栅源极间电容电压快速泄放,保证N沟道场效应管开关电路管能快速关断。为使栅源极间电容电压的快速泄放,常在驱动电阻上并联一个电阻和一个二极管,如图 3所示,其中D1常用的是快恢复二极管。这使关断时间减小,同时减小关断时的损耗。Rg2是防止关断的时电流过大,把电源IC给烧掉。

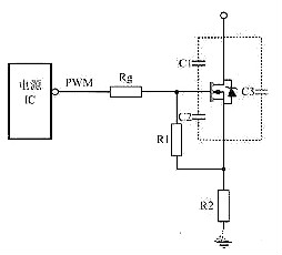
N沟道场效应管开关电路

图 4 改进型加速MOS关断

在第二点介绍的图腾柱电路也有加快关断作用。当电源IC的驱动能力足够时,对图 2中电路改进可以加速MOS管关断时间,得到如图 4所示电路。用三极管来泄放栅源极间电容电压是比较常见的。如果Q1的发射极没有电阻,当PNP三极管导通时,栅源极间电容短接,达到最短时间内把电荷放完,最大限度减小关断时的交叉损耗。与图 3拓扑相比较,还有一个好处,就是栅源极间电容上的电荷泄放时电流不经过电源IC,提高了可靠性。


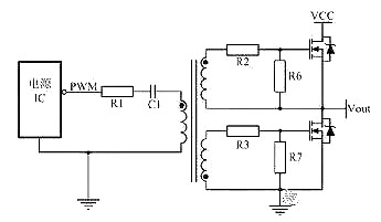
4、驱动电路加速MOS管关断时间

N沟道场效应管开关电路

图 5 隔离驱动

为了满足如图 5所示高端MOS管的驱动,经常会采用变压器驱动,有时为了满足安全隔离也使用变压器驱动。其中R1目的是抑制PCB板上寄生的电感与C1形成LC振荡,C1的目的是隔开直流,通过交流,同时也能防止磁芯饱和。


5、当源极输出为高电压时的驱动

当源极输出为高电压的情况时,我们需要采用偏置电路达到电路工作的目的,既我们以源极为参考点,搭建偏置电路,驱动电压在两个电压之间波动,驱动电压偏差由低电压提供,如下图6所示。

N沟道场效应管开关电路

图6 源极输出为高电压时的驱动电路

除了以上驱动电路之外,还有很多其它形式的驱动电路。对于各种各样的驱动电路并没有一种驱动电路是最好的,只有结合具体应用,选择最合适的驱动。


MOSFET驱动电路的要求

(1)开关管开通瞬时,驱动电路应能提供足够大的充电电流使MOSFET栅源极间电压迅速上升到所需值,保证开关管能快速开通且不存在上升沿的高频振荡;

(2)开关管导通期间驱动电路能保证MOSFET栅源极间电压保持稳定使可靠导通;

(3)关断瞬间驱动电路能提供一个尽可能低阻抗的通路供MOSFET栅源极间电容电压的快速泄放,保证开关管能快速关断;

(4)关断期间驱动电路最好能提供一定的负电压避免受到干扰产生误导通;

(5)另外要求驱动电路结构简单可靠,损耗小,最好有隔离。


联系方式:邹先生

联系电话:0755-83888366-8022

手机:18123972950

QQ:2880195519

联系地址:深圳市福田区车公庙天安数码城天吉大厦CD座5C1


请搜微信公众号:“KIA半导体”或扫一扫下图“关注”官方微信公众号

请“关注”官方微信公众号:提供  MOS管  技术帮助

3000万彩票-追求健康,你我一起成长 乐发IV - welcome u284彩票- 欢迎您 实亿国际(中国区)官方网站 永兴集团yx06 5630彩票(中国区)官方网站 佰利乐·(中国区)有限公司官网 金彩汇 - welcome首页