KNP2908C场效应管漏源击穿电压80V, 漏极电流130A ,采用KIA的先进技术制造,极...KNP2908C场效应管漏源击穿电压80V, 漏极电流130A ,采用KIA的先进技术制造,极低导通电阻RDS(开启) 4.5mΩ,低栅极电荷(典型值182nC),最大限度地减少导通损耗,...
实亿国际ao3400场效应管代换型号KIA3400漏极电流4.8A,漏源击穿电压30V,采用先进的沟...ao3400场效应管代换型号KIA3400漏极电流4.8A,漏源击穿电压30V,采用先进的沟槽技术,极低导通电阻RDS(开启)、低栅极电荷和低至2.5V的栅极电压操作,减少开关损...
1、esd静电防护标准是GB21148-2020。这是我国关于静电防护的主要标准之一,它规...1、esd静电防护标准是GB21148-2020。这是我国关于静电防护的主要标准之一,它规定了静电防护的相关要求和测试方法该标准强调了对防静电电阻值的要求。 2、防静电...
实亿国际KNM2808A场效应管漏源击穿电压80V, 漏极电流150A ,RDS(ON)值为4mΩ,极低RD...KNM2808A场效应管漏源击穿电压80V, 漏极电流150A ,RDS(ON)值为4mΩ,极低RDS(ON)和优秀栅极电荷,最大限度地减少导通损耗,最小化开关损耗;高输入阻抗、低功...
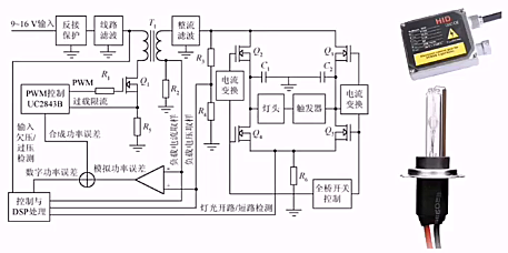
氙气灯安定器的原理是将汽车蓄电池的12V直流电压,通过一系列电子转换与控制步...氙气灯安定器的原理是将汽车蓄电池的12V直流电压,通过一系列电子转换与控制步骤,产生一个瞬间23000V的点火高压对灯头进行点火,点亮后再维持 85V 的交流电压。
实亿国际SS34肖特基二极管,具有高速开关特性和低正向压降,反向击穿电压可达40V,正向...SS34肖特基二极管,具有高速开关特性和低正向压降,反向击穿电压可达40V,正向电流最大可达3A,适用于高频整流和开关电路。ss34二极管常用在小电流的(模型)电调...