实亿国际氙气灯安定器电路原理,作用详解-KIA MOS管
信息来源:本站 日期:2025-06-23
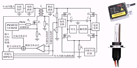
氙气灯安定器的原理是将汽车蓄电池的12V直流电压,通过一系列电子转换与控制步骤,产生一个瞬间23000V的点火高压对灯头进行点火,点亮后再维持 85V 的交流电压。
当接通电源后,安定器内部的变压器在几微秒内将车上的 12V 电压升压到 23000V,在石英灯泡内的金属电极之间施加高压脉冲,使灯泡内的物质在电弧中被激发电离,产生强光。碰撞激发是由高温引起的,随着压力的增加,谱线变宽,形成带谱。
在灯开关打开的瞬间,氙灯将产生与 55W 卤素灯相同的亮度,总光通量将达到 3s 左右。灯内高压氙气可以缩短灯的点亮时间,灯的发光颜色由氙气、汞蒸气和灯泡内少量金属卤化物决定。
安定器内部包含电感线圈和电容器,接通电源时,电感线圈产生瞬时电流变化,导致线圈内部产生电磁感应,使电容器充电,随着电容器充电,电流逐渐增大,达到稳定值后,电容器继续保持电流,电感线圈也继续产生电磁感应,保持电流稳定,让氙气灯以稳定电流正常发光。
氙气灯安定器的主要作用是将车载12V电压瞬间升压至23000伏以上以激活氙气灯,并持续稳定输出电流以维持其正常工作。作为氙气灯系统的核心部件,安定器还承担电路保护、电压调控和延长灯泡寿命等关键功能。
氙气灯安定器是利用电子管和电感等电子元件构建一个反馈控制电路。
氙气灯安定器包括两个基本部分电流稳压部分和电压稳压部分。电流稳压部分主要通过电子管来实现。在电流稳压部分中,电子管扮演着放大器的角色。当外部变压器输出的电压增大或减小时,电子管内部的输出特性也会发生相应的变化。通过合理选择电子管的工作点和阻抗匹配,可以使得电子管输出的电流不会随着电压变化而改变,从而达到稳定电流的目的。
联系方式:邹先生
座机:0755-83888366-8022
手机:18123972950(微信同号)
QQ:2880195519
联系地址:深圳市龙华区英泰科汇广场2栋1902
搜索微信公众号:“KIA半导体”或扫码关注官方微信公众号
关注官方微信公众号:提供 MOS管 技术支持
免责声明:网站部分图文来源其它出处,如有侵权请联系删除。
