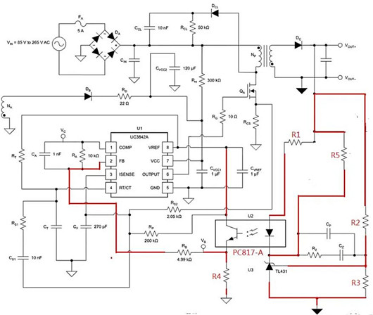
Vo输出电压增大→TL431参考极电压增大→TL431阴极与阳极压降降低、电流增大→光...Vo输出电压增大→TL431参考极电压增大→TL431阴极与阳极压降降低、电流增大→光耦初级电流增大→光耦次级电流增大→FB脚电压升高→电源管理芯片降低MOS管的占空比...
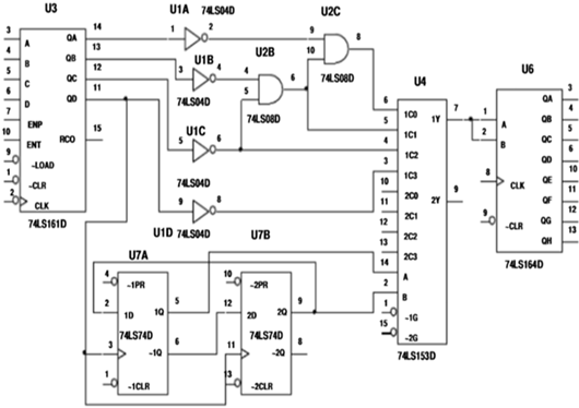
由两个555构成两个时钟电路,由模十六计数器和组合逻辑门构成四种码产生电路,...由两个555构成两个时钟电路,由模十六计数器和组合逻辑门构成四种码产生电路,由双D触发器和数据选择器构成开关电路,由移位寄存器和八个彩灯构成输出电路,一个时...
实亿国际KPE4403B P沟道场效应管漏源击穿电压-30V,漏极电流-5A,低导通电阻RDS(on)=40...KPE4403B P沟道场效应管漏源击穿电压-30V,漏极电流-5A,低导通电阻RDS(on)=40mΩ,最大限度地降低导通电阻,减少损耗;-5V逻辑电平控制、符合RoHS,高效稳定可靠...
N沟道MOS管是以一个掺入了少量正离子的P型半导体做为衬底,然后在衬底上制作两...N沟道MOS管是以一个掺入了少量正离子的P型半导体做为衬底,然后在衬底上制作两个高浓度的N +区作为源极和漏极。随后,在源极和漏极之间的绝缘层上制作金属层作为栅...
实亿国际MOS管结电容,是MOS管在极化时,于栅极与漏极/源极间形成的、能存储电荷的电容...MOS管结电容,是MOS管在极化时,于栅极与漏极/源极间形成的、能存储电荷的电容。它作为MOS管的关键参数,对管子的动态功耗、响应速度等特性有着决定性影响,
KIA840SB场效应管漏源击穿电压500V,漏极电流8A,低导通电阻RDS(on)=0.7Ω,最...KIA840SB场效应管漏源击穿电压500V,漏极电流8A,低导通电阻RDS(on)=0.7Ω,最大限度地降低导通电阻,减少损耗;低栅极电荷、开关速度快,高效可靠;100%雪崩测试...