电压反馈电路,原理图,工作原理分析-KIA MOS管
信息来源:本站 日期:2025-04-11
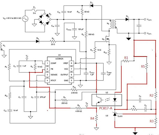
开关电源的稳压反馈通常都使用TL431和PC817,如输出电压要求不高,也可以使用稳压二极管和PC817,下面是典型应用图。
此处光耦主要起到两个作用:反馈和隔离。
这里应用的光耦为线性光耦(普通光电耦合器只能传输数字信号,不适合传输模拟信号。线性光电耦合器是一种新型的光电隔离器件,能够传输连续变化的模拟电压或电流信号,这样随着输入信号的强弱变化会产生相应的光信号,从而使光敏晶体管的导通程度也不同,输出的电压或电流也随之不同。
动态过程分析:
Vo输出电压增大→TL431参考极电压增大→TL431阴极与阳极压降降低、电流增大→光耦初级电流增大→光耦次级电流增大→FB脚电压升高→电源管理芯片降低MOS管的占空比→Vo输出电压减小。反之亦然,如此保障输出电压平稳。
参数选择:
R1和R2配置输出电压,取值过小,待机功耗过大,取值过大,无法满足TL431参考输入端电流要求,一般R1取值几K,R2取值在几K到几十K。
C1与R4串接于TL431控制端和输出端,用来压制低频(100Hz)纹波和提高输出调整率。
R5的作用是对TL431额外注入一个电流,避免TL431因注入电流过小而不能正常工作,实际上如适当选取电阻值R3,电阻R5可以省略。
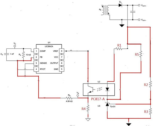
开关电源的电压反馈电路,TL431配合光耦实例设计,整体电路如下:
影响电压反馈的电子元器件已经用红色符号标出,电路已经使用红色线标出。
电压反馈部分
在分析电路前需要注意的关键点
1.光耦的输入端(二极管端)的电流增大会致使输出端导通程度增大(既流过的电流增大)。
2.光耦的输入和输出端的电流遵循比值(光耦的CTR)。
3.输入TL431的参考极REF的电压增大,K极到A极导通程度会增大。
从上面的关键点里我们知道,只要参考极的电压升高,TL431的K极到A极的导通电流就会增大。
从电路图中可以看到,电阻R1和光耦PC817的输入端串联后和R5并联,再和TL431串联。
TL431的导通电流增大,光耦输入端电流也会增大,输出端电流增大,R4电压增大,PWM占空比降低。
光耦导通程度增大
反之输出电压低于设定电压,光耦导通程度降低,UC3842就会提高PWM占空比。
联系方式:邹先生
座机:0755-83888366-8022
手机:18123972950(微信同号)
QQ:2880195519
联系地址:深圳市龙华区英泰科汇广场2栋1902
搜索微信公众号:“KIA半导体”或扫码关注官方微信公众号
关注官方微信公众号:提供 MOS管 技术支持
免责声明:网站部分图文来源其它出处,如有侵权请联系删除。
