实亿国际应急电源电路图,应急电源mos管应用-KIA MOS管
信息来源:本站 日期:2025-06-10
应急电源主要是由输入电磁干扰滤波器(EMI)、整流滤波电路、功率变换电路、PWM控制器电路、输出整流滤波电路组成。辅助电路有输入过欠压保护电路、输出过欠压保护电路、输出过流保护电路、输出短路保护电路等。
应急电源功率变换电路
目前应用最广泛的绝缘栅场效应管是MOSFET(MOS管),是利用半导体表面的电声效应进行工作的,也称为表面场效应器件。由于它的栅极处于不导电状态,所以输入电阻可以大大提高,最高可达105欧姆,MOS管是利用栅源电压的大小,来改变半导体表面感生电荷的多少,从而控制漏极电流的大小。
工作原理:
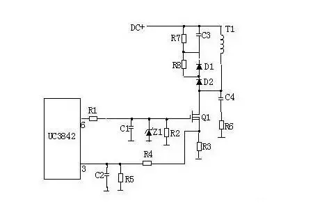
R4、C3、R5、R6、C4、D1、D2组成缓冲器,和开关MOS管并接,使开关管电压应力减少,EMI减少,不发生二次击穿。在开关管Q1关断时,变压器的原边线圈易产生尖峰电压和尖峰电流,这些元件组合一起,能很好地吸收尖峰电压和电流。从R3测得的电流峰值信号参与当前工作周波的占空比控制,因此是当前工作周波的电流限制。当R5上的电压达到1V时,UC3842停止工作,开关管Q1立即关断。R1和Q1中的结电容CGS、CGD一起组成RC网络,电容的充放电直接影响着开关管的开关速度。R1过小,易引起振荡,电磁干扰也会很大;R1过大,会降低开关管的开关速度。Z1通常将MOS管的GS电压限制在18V以下,从而保护了MOS管。
Q1的栅极受控电压为锯形波,当其占空比越大时,Q1导通时间越长,变压器所储存的能量也就越多;当Q1截止时,变压器通过D1、D2、R5、R4、C3释放能量,同时也达到了磁场复位的目的,为变压器的下一次存储、传递能量做好了准备。IC根据输出电压和电流时刻调整着⑥脚锯形波占空比的大小,从而稳定了整机的输出电流和电压。C4和R6为尖峰电压吸收回路。
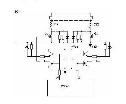
推挽式功率变换电路:
Q1和Q2将轮流导通。
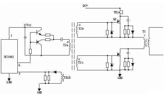
有驱动变压器的功率变换电路:
T2为驱动变压器,T1为开关变压器,TR1为电流环。

MOS管在应急电源中扮演着至关重要的角色,主要作用包括:
高频开关功能:在应急电源中,MOS管作为高频开关元件,通过控制栅极电压来改变漏源极之间的导通状态,实现电流的快速接通和断开。这种快速开关特性使得电源能够在高频下进行能量转换,从而减小体积、提高功率密度和工作效率。
高效能量转换:MOS管的开关速度快(纳秒级),支持高频工作(几十kHz至MHz),减少开关损耗,提升电源整体效率。其低导通电阻(RDS(on))特性使导通时压降小,减少发热,适合大电流应用。
精确稳压与保护:在应急电源中,MOS管配合PWM控制器等芯片,能够实现精准的电压调节和过流保护。通过反馈机制,MOS管按需调整开关频率和占空比,以维持输出电压稳定。当检测到过载或短路时,MOS管可以通过快速关断来避免电源系统遭受损害。
联系方式:邹先生
座机:0755-83888366-8022
手机:18123972950(微信同号)
QQ:2880195519
联系地址:深圳市龙华区英泰科汇广场2栋1902
搜索微信公众号:“KIA半导体”或扫码关注官方微信公众号
关注官方微信公众号:提供 MOS管 技术支持
免责声明:网站部分图文来源其它出处,如有侵权请联系删除。
