硬件设计电路,电路原理图分享-KIA MOS管
实亿国际信息来源:本站 日期:2025-05-09
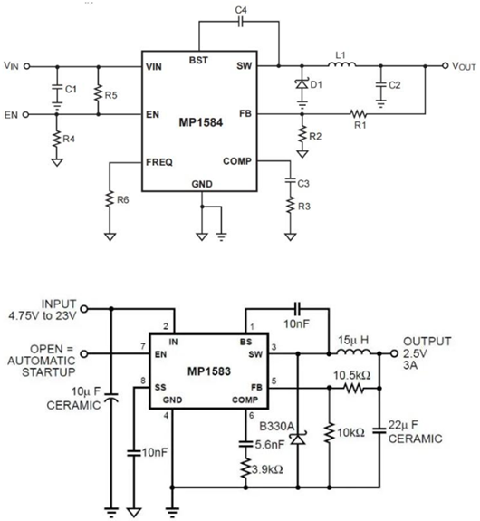
升压/降压转换器(如Boost/Buck电路):
通过DC-DC转换,高效调整电压水平,适应不同负载需求。
运算放大器和反相放大器:
通过简单的负反馈配置,实现信号的放大和倒相,广泛应用于信号处理和滤波。
外部供电电源电路:
输入电压范围:5V
电源插座是有极性的,内正外负极,芯线直径2.0mm
联系方式:邹先生
座机:0755-83888366-8022
手机:18123972950(微信同号)
QQ:2880195519
联系地址:深圳市龙华区英泰科汇广场2栋1902
搜索微信公众号:“KIA半导体”或扫码关注官方微信公众号
关注官方微信公众号:提供 MOS管 技术支持
免责声明:网站部分图文来源其它出处,如有侵权请联系删除。
