在笔记本主板上用到的NMOS可简单分作两大类: 信号切换用MOS管: UG比US大3V-...在笔记本主板上用到的NMOS可简单分作两大类: 信号切换用MOS管: UG比US大3V---5V即可,实际上只要导通即可,不必须饱和导通。比如常见的:2N7002,2N7002E,2N7...
实亿国际在进行电源设计时,效率与可靠性都是设计者首先考虑的因素,在设计逆变电源时更...在进行电源设计时,效率与可靠性都是设计者首先考虑的因素,在设计逆变电源时更是如此。逆变电源可靠性的提升对于新手们来说是一个较为头疼的问题,虽然有资料可供...
实亿国际锂离子电池一般包含三个主要成分:阳极,阴极,电解质。 阳极:在放电过程中电...锂离子电池一般包含三个主要成分:阳极,阴极,电解质。 阳极:在放电过程中电子通过外电路转移走,电极材料被氧化。大部分商用的电池使用基于炭/石墨的电极材料...
实亿国际碳化硅MOSFET不仅适合于从600V到10kV的广泛电压范围,同时具备单极型器件的卓越...碳化硅MOSFET不仅适合于从600V到10kV的广泛电压范围,同时具备单极型器件的卓越开关性能。相比于硅IGBT,碳化硅MOSFET在开关电路中不存在电流拖尾的情况具有更低的...
L7805三端稳压器由恒流源、放大电路、调整管三部分组成。 L7805三端稳压器当输...L7805三端稳压器由恒流源、放大电路、调整管三部分组成。 L7805三端稳压器当输入电压变动时,输出电压保持不变。L7805三端稳压器的1脚为输入端;2脚为公共端(接...
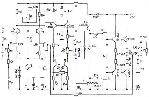
本电路力原理图如图所示,场效应管T1、T2组成差分输入,并且分别和T4、T5构成了...本电路力原理图如图所示,场效应管T1、T2组成差分输入,并且分别和T4、T5构成了沃尔曼电路,使本级具有很好的线性并能有效地消弭“厄雷效应”(晶体管Vce的变化惹起...