实亿国际

实亿国际

国家高新企业

cn

新闻中心

实亿国际pwm驱动mos管开关电路设计-pwm驱动mos管电路原理分析-KIA MOS管

信息来源:本站 日期:2018-07-04 

分享到:

pwm驱动mos管开关电路

MOS管开关电路是利用一种电路,是利用MOS管栅极(g)控制MOS管源极(s)和漏极(d)通断的原理构造的电路。MOS管分为N沟道与P沟道,所以开关电路也主要分为两种。本文为大家带来三种pwm驱动mos管开关电路解析。


(一)常见pwm驱动mos管开关电路

只是单个MOS管的普通驱动方式像这种增强型NMOS管直接加一个电阻限流即可。由于MOS管内部有寄生电容有时候为了加速电容放电,会在限流电阻反向并联一个二极管。

pwm驱动mos管开关电路

pwm驱动mos管开关电路

用于NMOS的驱动电路和用于pwm驱动mos管开关电路



针对NMOS驱动电路做一个简单分析


Vl和Vh分别是低端和高端的电源,两个电压可以是相同的,但是Vl不应该超过Vh。


Q1和Q2组成了一个反置的图腾柱,用来实现隔离,同时确保两只驱动管Q3和Q4不会同时导通。


R2和R3提供了PWM电压基准,通过改变这个基准,可以让电路工作在PWM信号波形比较陡直的位置。


Q3和Q4用来提供驱动电流,由于导通的时候,Q3和Q4相对Vh和GND最低都只有一个Vce的压降,这个压降通常只有0.3V左右,大大低于0.7V的Vce。


R5和R6是反馈电阻,用于对gate电压进行采样,采样后的电压通过Q5对Q1和Q2的基极产生一个强烈的负反馈,从而把gate电压限制在一个有限的数值。这个数值可以通过R5和R6来调节。


最后,R1提供了对Q3和Q4的基极电流限制,R4提供了对MOS管的gate电流限制,也就是Q3和Q4的Ice的限制。必要的时候可以在R4上面并联加速电容。


pwm驱动mos管这个电路提供了如下的特性:


1,用低端电压和PWM驱动高端MOS管。


2,用小幅度的PWM信号驱动高gate电压需求的MOS管。


3,gate电压的峰值限制


4,输入和输出的电流限制


5,通过使用合适的电阻,可以达到很低的功耗。


6,PWM信号反相。NMOS并不需要这个特性,可以通过前置一个反相器来解决。



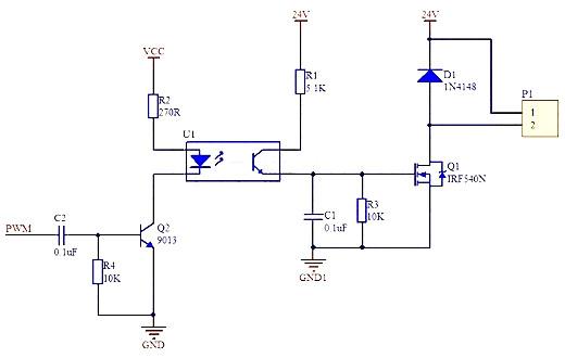
(二)pwm驱动mos管开关电路

pwm驱动mos管电路图


pwm驱动mos管开关电路

pwm驱动mos管电路功能

当控制器输出pwm驱动mos管开关电路PWM脉冲时,电磁阀工作;没有输出PWM时,电磁阀不工作。


pwm驱动mos管电路分解


整个电路根据光耦可分为两部分


左边为光耦输入部分,也是整个电路pwm驱动mos管开关电路PWM信号的输入部分;右边为光耦输出部分,也是电磁阀的驱动部分。


这两部分通过光耦隔离,两边的地都不一样。


pwm驱动mos管整个电路的工作过程


当光耦没有pwm驱动mos管开关电路PWM信号输入时,光耦发光二极管截止,光耦的光电晶体管也是截止状态,Q1是一个NMOS,也处于截止状态,电磁阀没有电流,不工作。


当光耦有pwm驱动mos管开关电路PWM信号输入时,光耦发光二极管导通,触发光电晶体管也导通。24V电源经电阻R1,光电晶体管的CE极,电阻R3分压使NMOS IRF540N的栅极为高电平,触发MOS管导通,电磁阀线圈有电流流过,电磁阀触发动作。


二极管D1为电磁阀的泄放二极管,防止NMOS被高压损坏。电容C1起滤波作用,但同时也会增加MOS管的开关损耗。


注意:

在实际制作时,要注意电磁阀驱动这块,要让MOS管处于开关状态,以免它发热严重。


联系方式:邹先生

联系电话:0755-83888366-8022

手机:18123972950

QQ:2880195519

联系地址:深圳市福田区车公庙天安数码城天吉大厦CD座5C1


请搜微信公众号:“KIA半导体”或扫一扫下图“关注”官方微信公众号

请“关注”官方微信公众号:提供  MOS管  技术帮助

                                                          pwm驱动mos管开关电路

pwm驱动mos管开关电路