实亿国际

实亿国际

国家高新企业

cn

新闻中心

锂电池保护板-锂电池保护板原理及锂电池主要功能介绍-KIA MOS管

信息来源:本站 日期:2018-06-21 

分享到:

锂电池保护板原理

锂电池保护板原理(可充型)之所以需要保护,是由它本身特性决定的。由于锂电池保护板原理本身的材料决定了它不能被过充、过放、过流、短路及超高温充放电,因此锂电池锂电组件总会跟着一块精致的保护板和一片电流保险器出现。锂电池的保护功能通常由保护电路板和PTC协同完成,保护板是由电子电路组成,在-40℃至+85℃的环境下时刻准确的监视电芯的电压和充放回路的电流,即时控制电流回路的通断;PTC在高温环境下防止电池发生恶劣的损坏。


锂电池保护板原理通常包括控制IC、MOS开关、电阻、电容及辅助器件NTC、ID存储器等。其中控制IC,在一切正常的情况下控制MOS开关导通,使电芯与外电路沟通,而当电芯电压或回路电流超过规定值时,它立刻(数十毫秒)控制MOS开关关断,保护电芯的安全。NTC是Negative temperaturecoefficient的缩写,意即负温度系数,在环境温度升高时,其阻值降低,使用电设备或充电设备及时反应、控制内部中断而停止充放电。ID 存储器常为单线接口存储器,ID是Identification 的缩写即身份识别的意思,存储电池种类、生产日期等信息。可起到产品的可追溯和应用的限制。


锂电池保护板工作原理

过电流保护

由于锂离子电池的化学特性,电池生产厂家规定了其放电电流最大不能超过2C(C=电池容量/小时),当电池超过2C电流放电时,将会导致电池的永久性损坏或出现安全问题

锂电池保护板一般由2大部分组成

1:控制ic,2:mos开关管 另外还加一些微容和微阻而组成

控制ic 作用是对电池的保护,如达到保护条件就控制mos进行断开或闭合(如电池达到过充、过放、短路、过流、等保护条件),其中mos管的作用就是开关作用,由控制ic开控制。


锂电池保护板原理的构成

电池组过放保护功能

串联电池组中的任意一只电池的电压下降到过放检测电压并且达到过放延时时间时,过放保护功能启动,切断放电MOS管,禁止电池组对外输出电流,保护电池组安全,锂电池保护板原理电路板进入休眠状态,电路板消耗电流为休眠电流以下,进入休眠状态的电路只有在连接充电器后,并且电池电压超过过放恢复电压后才能恢复。


1、电压保护能力

过充电保护:锂电池保护板原理必须具有预防电芯电压超过预设值的能力过放电保护:保护板必须具有预防电芯电压底于预设值的能力。


2、电流能力(过流保护电流,短路保护)

锂电池保护板原理作为锂电芯的安全保护器件,既要在设备的正常工作电流范围内,能可靠工作,又要在当电池被意外短路或过流时能迅速动作,使电芯得到保护。


3、导通电阻

定义:当充电电流为500mA时,MOS管的导通阻抗。

由于通讯设备的工作频率较高,数据传输要求误码率低,其脉冲串的上升及下降沿陡,故对锂电池保护板原理电池的电流输出能力和电压稳定度要求高,因此保护板的MOS管开关导通时电阻要小,单节电芯保护板通常在<70mΩ,如太大会导致通讯设备工作不正常,如手机在通话时突然断线、电话接不通、噪声等现象。


4、自耗电流

定义:IC工作电压为3。6V,空载状态下,流经保护IC的工作电流,一般极小。

锂电池保护板原理的自耗电流直接影响电池的待机时间,通常规定保护板的自耗电流小于10微安。


5、机械性能、温度适应能力、抗静电能力

保护板必须能通过国标规定的震动,冲击试验;保护板在-40到85度能安全工作,能经受±15KV的非接触ESD静电测试。

锂电池保护板原理

锂电池保护板原理的主要作用

一般要求在-25℃~85℃时Control(IC)检测控制电芯电压与充放电回路的工作电流、电压,在一切正常情况下C-MOS开关管导通,使电芯与保护电路板处于正常工作状态,而当电芯电压或回路中的工作电流超过控制IC中比较电路预设值时,在15~30ms内(不同控制IC与C-MOS有不同的响应时间),将CMOS关断,即关闭电芯放电或充电回路,以保证使用者与电芯的安全。


在锂电池保护板原理正常的情况下,Vdd为高电平,Vss,VM为低电平,DO、CO为高电平,当Vdd,Vss,VM任何一项参数变换时,DO或CO端的电平将发生变化。


1、过充电检出电压

在通常状态下,Vdd逐渐提升至CO端由高电平 变为低电平时VDD-VSS间电压


2、过充电解除电压

在充电状态下,Vdd逐渐降低至CO端由低电平 变为高电平时VDD-VSS间电压


3、过放电检出电压

通常状态下,Vdd逐渐降低至D O端由高电平  变为低电平时VDD- VSS间电压


4、过放电解除电压

在过放电状态下,Vdd逐渐上升到DO端由低电平 变为高电平时 VDD-VSS间电压


5、过电流1检出电压

在通常状态下,VM逐渐升至DO由高电平 变为低电平时VM-VSS间电压


6、过电流2检出电压

在通常状态下,VM从OV起以1ms以上4ms以下的速度升到 DO端由高电平变为低电平时VM-VSS间电压


7、负载短路检出电压

在通常状态下,VM以OV起以1μS以上50μS以下的速度升至DO端由高电平变为低电平时VM-VSS间电压


8、充电器检出电压

在过放电状态下,VM以OV逐渐下降至DO由低电平变为变为高电平时VM-VSS间电压


9、通常工作时消耗电流

在通常状态下,流以VDD端子的电流(IDD)即为通常工作时消耗电流


10、过放电消耗电流

在放电状态下,流经VDD端子的电流(IDD)即为过流放电消耗电流


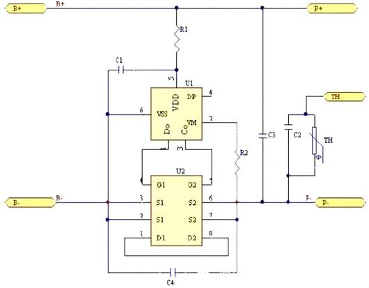
锂电池保护板原理主要零件的功能介绍

R1:基准供电电阻;与IC内部电阻构成分压电路,控制内部过充、过放电压比较器的电平翻转;一般在阻值为330Ω、470Ω比较多;当封装形式(即用标准元件的长和宽来表示元件大小,如0402封装标识此元件的长和宽分别为1.0mm和0.5mm)较大时,会用数字标识其阻值,如贴片电阻上数字标识473, 即表示其阻值为47000Ω即47KΩ(第三位数表示在前两位后面加0的位数)。

锂电池保护板原理

R2:过流、短路检测电阻;通过检测VM端电压控制保护板的电流 ,焊接不良、损坏会造成电池过流 、短路无保护,一般阻值为1KΩ、2KΩ较多。


R3:ID识别电阻或NTC电阻(前面有介绍)或两者都有。


总结:电阻在保护板中为黑色贴片,用万用表可测其阻值,当封装较大时其阻值会用数字表示,表示方法如上所述,当然电阻阻值一般都有偏差,每个电阻都有精度规格,如10KΩ电阻规格为+/-5%精度则其阻值为9.5KΩ -10.5KΩ范围内都为合格。


C1、C2:由于电容两端电压不能突变,起瞬间稳压和滤波作用。总结:电容在保护板中为黄色贴片,封装形式0402较多,也有少数0603封装(1.6mm长,0.8mm宽);用万用表检测其阻值一般为无穷大或MΩ级别;电容漏电会产生自耗电大,短路无自恢复现象。FUSE:普通FUSE或PTC(Positive Temperature Coefficient的缩写,意思是正温度系数);防止不安全大电流和高温放电的发生,其中PTC有自恢复功能。


总结:FUSE在锂电池保护板原理保护板中一般为白色贴片,LITTE公司提供FUSE会在FUSE上标识字符D-T,字符表示意思为FUSE能承受的额定电流,如表示D额定电流为0.25A,S为4A,T为5A等。


U1:控制IC;保护板所有功能都是IC通过监视连接在VDD-VSS间的电压差及VM-VSS间的电压差而控制C-MOS执行开关动作来实现的。


Cout:过充控制端;通过MOS管T2栅极电压控制MOS管的开关。


Dout:过放、过流、短路控制端;通过MOS管T1栅极电压控制MOS管的开关。


VM:过流、短路保护电压检测端;通过检测VM端的电压实现电路的过流、短路保护

(U(VM)=I*R(MOSFET))

总结:IC在锂电池保护板原理保护板中一般为6个管脚的封装形式,其区别管脚的方法为:在封装体上标识黑点的附近为第1管脚,然后逆时针旋转分别为第2、3、4、5、6管脚;如封装体上无黑点标识,则正看封装体上字符左下为第1管脚,其余管脚逆时针类推)C-MOS:场效应开关管;保护功能的实现者 ;连焊、虚焊、假焊、击穿时会造成电池无保护、无显示、输出电压低等不良现象。


总结:CMOS在保护板中一般为8个管脚的封装形式,它时由两个MOS管构成,相当于两个开关,分别控制锂电池保护板原理过充保护和过放、过流、短路保护;其管脚区分方法和IC一样。


在锂电池保护板原理保护板正常情况下,Vdd为高电平,Vss、VM为低电平,Dout、Cout为高电平;当Vdd、Vss、VM任何一项参数变换时,Dout或Cout的电平将发生变化,此时MOSFET执行相应的动作(开、关电路),从而实现电路的保护和恢复功能。


联系方式:邹先生

联系电话:0755-83888366-8022

手机:18123972950

QQ:2880195519

联系地址:深圳市福田区车公庙天安数码城天吉大厦CD座5C1


请搜微信公众号:“KIA半导体”或扫一扫下图“关注”官方微信公众号

请“关注”官方微信公众号:提供  MOS管  技术帮助