自动防击穿保护MOSFET器件在H桥配置中的应用-KIA MOS管
信息来源:本站 日期:2022-04-02
MOSFET作为功率开关元件广泛应用于调节器和马达控制器。在各种H桥配置中,它们不仅可是分立器件也可集成到IC。
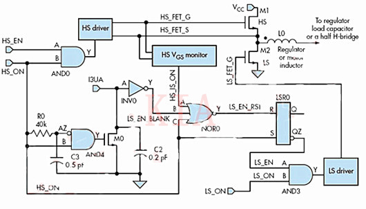
一般采用一个高侧(HS)功率MOSFET,M1和一个低侧(LS)MOSFET,M2的配置来驱动电感负载(图1)。当HS FET开启,LS FET关闭时,从电源VCC出来的电流经电感L0流出。当HS FET关闭,LS FET开启时,电感电流继续同时从零点流入L0。
当HS和LS功率FET同时开启时,会发生所谓击穿的严重短路的情况。即使我们从未打算同时开启两个FET,也可能发生击穿。
例如,当指令开启HS FET,关闭LS FET时,逻辑传播延迟,当HS FET半开启,LS FET半关闭时,给FET的门电容充电或放电需要一个较短的时间。如果这样,电流直接从VCC经过两个FET流入GND(击穿)。
图1中,将我们为自动防故障MOSFET击穿保护所做的设计嵌入到半H桥拓扑。HS_ON信号通过HS驱动器开启和关闭HS FET,它是由一个数字微控制器或由一个含有比较器或错误放大器的反馈回路产生的。
HS驱动器将低功率逻辑水平信号转化为高功率HS_ON信号。同样,LS_ON信号通过LS驱动器开启和关闭LS FET。电路通过使两个功率MOSFET具有正确的顺序,来控制马达系统或者三相调节器。
该保护配置自动检测到HS和LS FET的传导状态。除非LS器件完全关闭,HS FET禁止开启,反之亦然。我们的反击穿设计在正常工作过程中充分保护了MOSFET H桥,在系统中有多个噪声干扰或者错误控制程序的情况下,保证了自动防故障的运行。
为了开启HS FET,系统将信号HS_ON设为高值。这个设计是这样的:如果LS FET关闭(在此后更久),HS_EN为高值。HS_ON高值致使锁LSR0装置的输出端QZ(LS_EN)为低值,使得LS FET不工作。同样应这种HS_ON的要求,HS驱动器通过用电压穿过HS FET的门和源极(VGS)来开启它。
通过HS VGS监测器来检测HS FET的开启状态,所以HS_IS_ON的信号探测到是高值,LS_EN_RST保持为低值。最终结果是LS_EN保持低值,而不允许开启LS FET。只要HS FET开启,LS FET就不可以运行。
为了使该配置运行,HS_ON必须用于NOR门(NOR0)输入。这也确保只要HS_ON为高值时,LS_EN就得保持低值。
正常条件下,当准备开启或已开启HS FET时,HS_ON 和 HS_IS_ON足够保持LS FET关闭。
实际应用中,噪声干扰(或系统错误)的出现常常会在控制信号中产生小故障,由于驱动器和VGS监测器(逻辑型)的有限响应时间,使得HS_IS_ON不可靠(VGS监测器失效)。
在这种情况下,LS_EN_BLANK保证了自动防故障的运行,如下所述。
每次HS_ON从低值转为高值时,一个边缘探测器(R0, C3, AND4)产生了一个短时间的20-ns的脉冲来开启M0,开始一个脉冲周期(M0, C2, INV0),输出一个150-ns的 LS_EN_BLANK脉冲来使LS_EN在低值保持150ns。
在这个150ns中,任何企图开启LS FET的操作都是反常的不安全的操作。因此,LS FET稳定地保持关闭。I3UA是一个给C2充电的3-?A的电流源。由于20ns的短触发脉冲,150ns过后是再次触发。这确保即使在HS_ON线上出现多干扰小故障的情况下,该保护电路能正常运行。
我们这里以150ns为例,一般来说,一个脉冲周期必须长于HS VGS监测器和HS驱动器,包括所有寄生元件贡献的总信号传播延迟。但是这一周期的长度要短于正常的HS_ON脉冲宽度,以避免干扰正常运行。为了系统的稳定性,用锁LSR0作为低通滤波器来过滤控制回路中的噪声。
在图2中,信号的第一栏(左边)表示正常运行。信号名对应图1。当HS_ON走高,命令驱动器开启HS FET时,HS_FET_G-HS_FET_S升高。监测电路探测到后,正确地显示HS_IS_ON从而关闭LS FET(LS_EN为低值),直到HS FET完全关闭之后(HS_FET_G-HS_FET_S 接近零)。
信号的第二栏(右边)表示反常运行。当HS_ON指令由于噪声或固件失灵而过早停止时,HS FET处于半开状态。HS监测器不能探测到这个HS FET处于开启状态,因为它的有限响应时间,所以它错误地显示HS_IS_ON为低值。
没有LS_EN_ BLANK,LS_EN信号将会变高,允许系统在HS FET仍半开时开启LS FET。由于LS_EN_ BLANK脉冲,LS_EN保持150ns的低值,允许HS FET门电压在LS_EN成为高值之间设为低值。结果避免了击穿。
出于简单,图1省去了驱动HS_EN的电路块。简单地采用相同的电路发出LS_EN信号监测LS_FET_G,以及LS_ON信号产生HS_EN信号。
联系方式:邹先生
联系电话:0755-83888366-8022
手机:18123972950
QQ:2880195519
联系地址:深圳市福田区车公庙天安数码城天吉大厦CD座5C1
请搜微信公众号:“KIA半导体”或扫一扫下图“关注”官方微信公众号
请“关注”官方微信公众号:提供 MOS管 技术帮助
免责声明:本网站部分文章或图片来源其它出处,如有侵权,请联系删除。
