【好文分享】几种常用的电流检测方法-KIA MOS管
信息来源:本站 日期:2022-03-15
RT1720 是一款最高输入电压可达 80V、输出电压可达 60V 的热插拔控制器,它的作用是防止系统受到过高电压和负电压的攻击,同时还能防范过电流可能导致的问题,它的一种应用电路大致如下图所示:
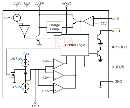
为了检测负载电流的大小,RSNS 被串接在电路中的 VCC 和 SNS 之间,流过它的电流会在其两端形成电压差,这个电压差被检测到以后与某个参考电压进行比较,其间的差异被放大以后既可用于判断是否过流了,也被用来驱动电路中串接的 MOSFET 以实现限流动作,这些作用可以从它的内部电路框图里看出来:
从图中可以看到,RT1720 过流检测的参考电压是 50mV,这意味着 RSNS上的压差低于 50mV 时误差放大器的输出状态是不会有实质性的改变的,而一旦超出就有了不同的性质,所以我们设计它的过流检测阈值时就会以这个 50mV 的数据来选择电阻 RSNS的值。
Buck 转换器中也有采用电阻来实现电流检测的做法,下图便是这样的一个例子:
RT9534 是一款同步 Buck 架构的充电 IC,最高输入电压可达 28V。为了实现精确的负载电流控制,它使用了串联电阻的电流采样方式,图中的 RS1 便起这个作用。
如果电流比较小,使用电阻进行采样是比较合理的,电流大了以后便会有新的问题出现。
在RT1720 的应用中,假设过流保护阈值为 20A,则 RSNS= 50mV / 20A = 2.5mΩ,它在将要出现过流现象的临界点时所消耗的功率为 50mV x 20A =1000mW = 1W,这样的消耗是否可以被接受,要看具体的应用场合是怎样的。
如果电流比较大,功耗会比较大,这种方法就比较难被接受了,所以需要寻找新的电流检测方式。
这是 RT8129C 的应用原理示意图,它是一款 VCC 电压范围为 4.5V~13.2V——也就是可以用常见的 5V 或 12V 电源供电的 Buck 控制器,其转换部分的输入电压范围为 2.5V~25V,这样的参数用在笔记本电脑、台式电脑里都是没有任何问题的,我们可以从下图看到它在输入电压分别为 5V、12V、19V 时为 DDR III 存储器供电时的效率表现。
RT8129C 的应用电路中不存在用于电流检测的电阻,但它一样具有过流保护的功能。它进行电流检测的方法是利用外接 MOSFET 下桥开关的 RDS(ON) 来实现的,
因为在下桥开关导通时,从其源极流向其漏极的电流会在其导通电阻上形成一个电压差,而所用 MOSFET 的导通阻抗 RDS(ON) 又是可以预知的,我们可以借助这两个参数将流过的电流倒推出来,从而知道实际流过的电流的大小。
这种方式避免了在电路中使用电流检测电阻,既可避免电阻的存在带来的损耗,又降低了电路的成本,可谓是一举多得。
RT8129C 进行过流检测阈值设定的方式也是非常节约的,我们可以从其原理图中看到它的下桥驱动端 LGATE 还有一个名称叫做 OCSET,该端子外面有一个接地电阻,IC 在上电期间会通过内部一个恒流源输出一个电流来流过它以形成一个电压,此电压可被内部电路采样并储存起来,以后就可以作为过流检测的参考电压来使用了。实现这部分功能的电路示意图可以从下面的电路框图的右下角看到:
在多相式 Buck 中大量使用的是一种被称为 DCR 的电流检测方法,它利用电感元件中的电阻成分来完成对流过它的电流大小的感知,下面先来看看它的应用电路是怎样的。
在这幅 RT3609BE 的应用电路中,每相 Buck 的标准元件之外都出现了一些与电感并联连接的 RC 网络如 R49 + R50 +C20 和 R58 + R59 +C27,它们的作用就是把电感中流过的电流信息提取出来,其原理电路如下图所示:
在这幅图里,实际的电感已经被分解为两个元件的串联:Lx 是电感器的电感成分,DCR 是电感器的直流电阻成分。
取样电路是由 Rx1 和 Cx 构成的,Rx2 的作用是在取样信号的幅度太大时起到信号衰减的作用,所以仅作为可选项而存在。
这个式子里不存在任何与信号频率有关的成分,所以通过这种方式得到的电压信号与电感电流有一一对应的关系,可以作为实用的电流检测方式来使用。
这几种电流检测方式各有自己的优势,也有各自的不足。
电流检测电阻可以做得很准确,但是成本不低,而且会造成损耗。
利用 MOSFET 的 RDS(ON) 来测量电流,不存在引入新的元件损耗和增加成本的问题,但 RDS(ON) 会随着器件的不同而不同,还会随着温度的变化而变化,很难有非常准确的结果。
利用电感器的 DCR 来测量电流不存在新的损耗问题,但是需要引入新的检测元件。不同电感器的 DCR 参数也是不一样的,因此其精度就不可能很高。
没有什么方案是绝对好或绝对坏的,每个方案都会带来新的问题,就像锁链一样永远不会断绝。在适当的时候采用适当的方法,可以接受便很好了,不必追求过于理想化的结果。
联系方式:邹先生
联系电话:0755-83888366-8022
手机:18123972950
QQ:2880195519
联系地址:深圳市福田区车公庙天安数码城天吉大厦CD座5C1
请搜微信公众号:“KIA半导体”或扫一扫下图“关注”官方微信公众号
请“关注”官方微信公众号:提供 MOS管 技术帮助
免责声明:本网站部分文章或图片来源其它出处,如有侵权,请联系删除。
