实亿国际

实亿国际

国家高新企业

cn

新闻中心

MOS管三个极判断-MOS管G极串联小电阻的作用是什么-KIA MOS管

信息来源:本站 日期:2019-07-08 

分享到:

MOS管三个极判断-MOS管G极串联小电阻的作用是什么

MOS管三个极

1.判断栅极G

MOS驱动器主要起波形整形和加强驱动的作用:假如MOS管的G信号波形不够陡峭,在点评切换阶段会造成大量电能损耗其副作用是降低电路转换效率,MOS管发烧严峻,易热损坏MOS管GS间存在一定电容,假如G信号驱动能力不够,将严峻影响波形跳变的时间.


将G-S极短路,选择万用表的R×1档,黑表笔接S极,红表笔接D极,阻值应为几欧至十几欧。若发现某脚与其字两脚的电阻均呈无限大,并且交换表笔后仍为无限大,则证实此脚为G极,由于它和另外两个管脚是绝缘的。


2.判断源极S、漏极D

将万用表拨至R×1k档分别丈量三个管脚之间的电阻。用交换表笔法测两次电阻,其中电阻值较低(一般为几千欧至十几千欧)的一次为正向电阻,此时黑表笔的是S极,红表笔接D极。因为测试前提不同,测出的RDS(on)值比手册中给出的典型值要高一些。


3.丈量漏-源通态电阻RDS(on)

在源-漏之间有一个PN结,因此根据PN结正、反向电阻存在差异,可识别S极与D极。例如用500型万用表R×1档实测一只IRFPC50型VMOS管,RDS(on)=3.2W,大于0.58W(典型值)。


MOS管,电阻,MOS管G极


MOS管G极串联小电阻的作用

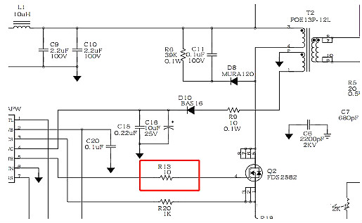
MOS管G极串联小电阻的作用如下文,在电源电路中,功率MOS管的G极经常会串联一个小电阻,几欧姆到几十欧姆不等,那么这个电阻用什么作用呢?


MOS管,电阻,MOS管G极


如上图开关电源,G串联电阻R13。这个电阻的作用有2个作用:限制G极电流,抑制振荡。


限制G极电流

MOS管是由电压驱动的,是以G级电流很小,但是因为寄生电容的存在,在MOS管打开或关闭的时候,因为要对电容进行充电,所有瞬间电流还是比较大的。特别是在开关电源中,MOS管频繁的开启和关闭,那么就要更要考虑这个带来的影响了。


MOS管,电阻,MOS管G极


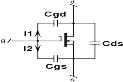
如上图,MOS管的寄生电容有三个,Cgs,Cgd,Cds


一般在MOS管规格书中,一般会标下面三个参数:Ciss,Coss,Crss,他们与寄生电容的关系如下:

Ciss=Cgs+Cgd

Coss=Cds+Cgd

Crss=Cgd


如以MOS管FDS2582为例:


MOS管,电阻,MOS管G极


Ciss=1290pF,可以看到,这个寄生电容是很可观的。


简单估算一下,假设Vgs=10V,dt=Tr(上升时间)=20ns ,Ciss=1290pF,那么可得G极在开关时的瞬间电流I=Ciss*dVgs/dt =0.6A。


在基极串联一个电阻,与Ciss形成一个RC充放电电路,可以减小瞬间电流值,不至于损毁MOS管的驱动芯片。


因为增加的这个电阻,会减缓MOS管的开启与通断时间,增加损耗,所以不能接太大。这也是为什么电阻是几欧姆或者几十欧姆的原因所在。


抑制振荡


MOS管,电阻,MOS管G极


MOS管接入电路,也会有引线产生的寄生电感的存在,与寄生电容一起,形成LC振荡电路。对于开关方波波形,是有很多频率成分存在的,那么很可能与谐振频率相同或者相近,形成串联谐振电路。

串联一个电阻,可以减小振荡电路的Q值,是振荡快速衰减,不至于引起电路故障。


MOS管G极、S极、D极测试步骤

测试步骤:

MOS管的检测主要是判断MOS管漏电、短路、断路、放大。


其步骤如下:

假如有阻值没被测MOS管有漏电现象。


1、把连接栅极和源极的电阻移开,万用表红黑笔不变,假如移开电阻后表针慢慢逐步退回到高阻或无限大,则MOS管漏电,不变则完好


2、然后一根导线把MOS管的栅极和源极连接起来,假如指针立刻返回无限大,则MOS完好。


3、把红笔接到MOS的源极S上,黑笔接到MOS管的漏极上,好的表针指示应该是无限大。


4、用一只100KΩ-200KΩ的电阻连在栅极和漏极上,然后把红笔接到MOS的源极S上,黑笔接到MOS管的漏极上,这时表针指示的值一般是0,这时是下电荷通过这个电阻对MOS管的栅极充电,产生栅极电场,因为电场产生导致导电沟道致使漏极和源极导通,故万用表指针偏转,偏转的角度大,放电性越好。


联系方式:邹先生

联系电话:0755-83888366-8022

手机:18123972950

QQ:2880195519

联系地址:深圳市福田区车公庙天安数码城天吉大厦CD座5C1


请搜微信公众号:“KIA半导体”或扫一扫下图“关注”官方微信公众号

请“关注”官方微信公众号:提供 MOS管 技术帮助