实亿国际

实亿国际

国家高新企业

cn

新闻中心

低电压大电流开关电路电流设计分析-大电流开关电源电路图大全-KIA MOS管

实亿国际信息来源:本站 日期:2019-04-17 

分享到:

大电流开关电路

低电压大电流开关电路-电流设计

开关电源的设计

开关电源的基本结构主要由7部分组成:输入整流滤波电路、高频开关变换器电路、整流输出电路、控制电路、保护电路、辅助电源以及显示电路。


(一)主电路

该设计的主电路拓扑结构如图1所示,输入市网220 V电压,通过RC滤波及整流桥整流、全桥逆变、高频变压器、输出整流以实现AC/DC/AC/DC的变换过程,最终得到所需要的15 V直流稳压电源。


大电流开关电路


(二)输入滤波整流(AC/DC)

低电压大电流的开关电源对高频干扰信号以及上电瞬间的浪涌电流十分敏感,为了保证电路稳定工作,消除来自电网的各种干扰,输入的220 V市电首先经RC滤波电路,对尖峰电压进行抑制。高频滤波后的电压经整流电路整流,得到直流电压。桥式整流电路后面的滤波电具有充放电作用,滤除整流后的交流成分。


(三)高频开关变换器(DC/AC)

它是开关电源的重要部分,逆变电路采用全桥变换,由4个IGBT开关管组成桥的四臂,每个IGBT并联1个高速功率二极管,其钳位作用以减小开关管由导通转换为截止时,变压器产生的电压尖峰,以保护开关管不被击穿。IGBT,绝缘栅双极型晶体管,既具有输入阻抗高、速度快、热稳定性好和驱动电路简单的优点,又有通态电压低、耐压高的优点。开关管IGBT的栅极接收PWM信号,当门极加正压,MOSFET内形成沟道,并为PNP晶体管提供基极电流,从而使IGBT导通。此时从P区注入到N区进行电导调制,减小N一的电阻值,使高耐压的


IGBT也具有低的通态压降。在门极上加负电压时,MOSFET内的沟道消失。PNP晶体管的基极电流被切断,IGBT关断。T1、T4与,I2、 轮流高频通断,将直流电压变成交流电压,再经高频隔离变压器变成所需的隔离输出交流电压。此处的高频变压器采用铁基铌铜纳米晶环形铁芯高频变压器,这种变压器具有损耗小、漏感低、体积小等特点。


(四)控制电路

控制电路是开关电源稳定工作的重要保证,选取UC3825作为控制芯片,它由振荡器、PWM比较器、PWM锁存器、输出驱动器、限流比较器、过流比较器、基准电压源、故障锁存器、软启动电路、欠压锁定等组成。UC3825最高开关频率可达到1 MHz,输出脉冲最大传输延


迟时间为50 ns,具有软启动控制和欠压锁定等功能,应用UC3825的功能设计开关电源的控制电路,UC3825的2个脉冲输出端为开关管IGBT提供PWM驱动信号,交替输出脉冲。因此,每个输出端输出脉冲的频率是振荡器频率的1/2,振荡器的频率为200 kHz,所以输出PWM脉冲的频率为100 kHz,输出脉冲占空比在0% ~50%以内调整,为了避免桥臂短路,常设置死区时间,因此实际应用中一般达不到50% 。UC3825的4、6、11、14脚的波形如图2所示,11、14脚波形经驱动电路输出耦合至IGBT的栅极,控制IGBT的开通和关断。开关管的驱动电路如图3所示。


大电流开关电路


在实际应用中,IGBT的驱动电路对IGBT的工作好坏具有相当大的影响,因此,驱动电路要具有几点要求:能提供合适的正反向电压,保证管子可靠的开通和关断;动态驱动能力强;信号传输基本无延时,提高工作速度;当出现异常情况时,IGBT能实现软关断,对管子进行过压、过流保护。使用的驱动电路能够提供+15 V和一15 V的正向和反向电压,开通和关断延时控制在1 s内,且具有过压和短路保护,另外,具有故障软关断功能。


为了得到稳定的输出,在输出端进行实时采样。如图4所示,采样电流流经采样电阻会产生一个压降,将该压降作为反馈信号,输入到电压比较器,与给定的基准电压进行比较,产生一个差值,通过误差放大器比较放大后,输出的差值信号和锯齿波(或三角波)比较,从而改变输出脉冲的宽度,当输出大于


大电流开关电路


(五)保护电路

考虑到开关电源的特点和实际的电气特性,为了使其能在恶劣环境以及突发故障情况下安全可靠地工作,在实际的制作中充分利用UC3825的特性,设计了电压电流保护电路以及软启动保护等保护电路。软启动是通过软启动(SOFT、START)脚的外接电容实现的。接通电源后,软启动脚外接电容放电,该脚处于低电平,误差放大器输出低电平,开关电源无输出电压。当内部电流源给软启动脚外接电容充电时,误差放大器输出电压逐渐升高,直到闭环调节功能开始工作,开关电源输出电压逐渐升高到额定值。


一旦限流(ILIM)脚的电平超过1.2 V,故=障锁存器置位,输出脚变为低电平;同时,软启动脚外接电容以250 txA的电流放电。在软启动电容放完电后,限流脚电平降到1.2 V以下时,故障锁存器就不输出脉冲。这时,故障锁存器复位,芯片开始软启动过程。过流保护和过压保护是在主电路中采样输入到保护电路中,对电源起到保护作用。保护电路如图5、图6所示。


大电流开关电路


在开关变换电路和高频变压器之间加上一个检测电流的互感器,将检测量输入到UC3825的9脚限流端,当检测到开关


电流达到上限电流时,上限电流比较器输出为高电平,比较器的输出就是上限电流触发器的S端,当S为高电平时,触发器输出为高,即触发器输出连接的NPN管子基极变高,NPN管子导通,FB被拉低,从而保护电路的过流问题。


在主电路输出端直接实时采样电压,与给定电压比较后,把信号放大,经过隔离后输入到UC3825的2脚,控制PWM信号的占空比,从而控制主电路输出电压的变化。过热保护是通过检验系统中的热继电器通断来具体实现的,当开关电源正常工作时,热继电器处于常通状态,一旦温度过热,超过额定值,热继电器开关会断开,通断的信号会反馈到控制电路中,达到过热保护的作用。


大电流开关电路


以太网接口则是实现将数据远传调度中心功能 。该设计采用的嵌入式微处理器是以ARM7TDMI为内核的一款16/32位RISC处理器S3C44BOX,该处理器通过提供全面的、通用的片上外设,减少了外围的元器件配置,从而使系统成本大为降低。该系统采用杭州立宇泰公司的开发板设计,其主要结构如图5所示。


大电流开关电路


大电流开关电路-电源电路图大全
大电流开关电路-电源电路图大全(一)

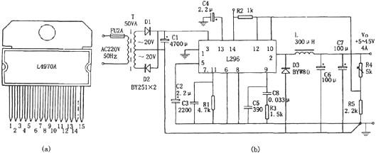
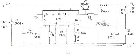
L296大电流开关电源芯片组成的稳压电源电路图


L296大电流开关电源芯片组成的稳压电源电路图如图a、b、c所示为由L296单片大电流开关电源芯片组成的5~15V、4A稳压电源。


L296单片大电流开关电源芯片特点是:

(1)保护功能完善。内设有软启动、过流、过热、过压保护。


(2)最大输出电流为4A,功率为160W,输出电压在5.1~40V之间可调。


(3)设有特殊功能:工作禁止控制、同步控制(在几片作多路输出时,保证工作频率一致)、重置电路(可提供电源工作状态的检测信号)、撬棍过压保护电路(当输出电压超过预设额定电压20%时,产生一个100mA的驱动信号,用来触发外部保护电路动作)。如图c所示为电流扩展电路形式。


大电流开关电路

大电流开关电路


大电流开关电路-电源电路图大全(二)


大电流开关电路


大电流开关电路-电源电路图大全(三)

电路如图所示,该电路可以获得更大的输出功率,只需更改部分器件。图中左边的电路R1,L1,D1,C1至C7是常规的共模滤波和整流电路,获取约300V的直流电压供DC-DC变换电路使用;最右边电路L5,C11等是普通的LC滤波电路;IC2,D8,R9,R10组成电压反馈电路,形成闭环结构,稳定电源输出电压;中间部分是DC-DC变换器,降噪声的关键是对这一部分的电路进行适当处理。


大电流开关电路


大电流开关电路-电源电路图大全(四)

本文介绍一种型号为L4960的DC-DC变换的开关电源,如图所示。从图中可以看出电路十分简单,它的使用方法与LM317非常相似,先使用50Hz电源变压器进行AC-AC变换,将~220V降至~34V,然后由VD1和C1整流滤波为46V左右的直流电压输入给L4960,再由L4960进行DC-DC变换,这时输出电压的变化范围下可调至5V,上调至40V,最大输出电流可达2.5A(还可以接大功率开关管进行扩流),并且内设完善的保护功能,如过流保护、过热保护等。


尽管L4960的使用方法与LM317差不多,但开关电源的L4960与线性电源的LM317相比,效率不可同曰而语,L4960最大可输出100W的功率(Pmax=40V*2.5A=100W),但本身最多只消耗7W,所以散热器很小,制作容易。与L4960类似的还有L296,其基本参数与L4960相同,只是最大输出电流可高达4A,且具有更多的保护功能,封装形式也不一样。


大电流开关电路


大电流开关电路-电源电路图大全(五)

所示为触摸延时开关电源电路。手触动触摸片时,相当于给VT1基极一个触发信号使之导通,于是VI2也导通,电源经VT2给电容器cz充电,当充电电压足够高时,VT2截止,VT3导通,VT4也随之导通,灯泡发光、照明。当C2上的电荷慢慢放掉后vr3截止。VT4也截止使灯泡熄灭。


大电流开关电路

触摸延时开关电源电路


大电流开关电路-电源电路图大全(六)

开关电源电路图原理图如图所示。虽然稳压精度不高,但能满足一般要求,且电路简洁,采用常规元件,成本极低,输出允许开路和短路。


大电流开关电路

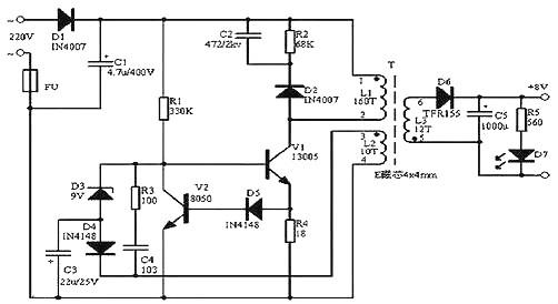
开关电源电路图


市电经D1整流及C1滤波后得到约300V的直流电压加在变压器的①脚(L1的上端),同时此电压经R1给V1加上偏置后后使其微微导通,有电流流过L1,同时反馈线圈L2的上端(变压器的③脚)形成正电压,此电压经C4、R3反馈给V1,使其更导通,乃至饱和,最后随反馈电流的减小,V1迅速退出饱和并截止,如此循环形成振荡,在次级线圈L3上感应出所需的输出电压。


L2是反馈线圈,同时也与D4、D3、C3一起组成稳压电路。当线圈L3经D6整流后在C5上的电压升高后,同时也表现为L2经D4整流后在C3负极上的电压更低,当低至约为稳压管D3(9V)的稳压值时D3导通,使V1有基极短路到地,关断V1,最终使输出电压降低。电路中R4、D5、V2组成过流保护电路。


当某些原因引起V1的工作电流大太时,R4上产生的电压互感器经D5加至V2基极,V2导通,V1基极电压下降,使V1电流减小。D3的稳压值理论为9V+0.5~0.7V,在实际应用时,若要改变输出电压,只要更换不同稳压值的D3即可,稳压值越小,输出电压越低,反之则越高。


联系方式:邹先生

联系电话:0755-83888366-8022

手机:18123972950

QQ:2880195519

联系地址:深圳市福田区车公庙天安数码城天吉大厦CD座5C1


请搜微信公众号:“KIA半导体”或扫一扫下图“关注”官方微信公众号

请“关注”官方微信公众号:提供 MOS管 技术帮助