详解电子负载mos管原理及mos管在其中的应用-KIA MOS管
信息来源:本站 日期:2018-09-17
直流电子负载是控制功率MOS管的导通深度,靠功率管的耗散功率(发热)消耗电能的设备,它的基本工作方式有恒压、恒流、恒阻、恒功率这几种。下文讲述直流电子负载恒流模式原理。在恒流模式下,不管输入电压是否改变,电子负载消耗一个恒定的电流。
电子负载是利MOS的线性区,当作可变电阻来用的,把电消耗掉。MOS管在恒流区(放大状态)内,Vgs一定时Id不随Vds的变化而变化,可实现MOS管输出回路电流恒定。只要改变Vgs的值,即可在改变输出回路中恒定的电流的大小。

采样电阻Rs、运放构成一比较放大电路,MOS管输出回路的电流经RS转换成电压后,反馈到运放反向端实现控制vgs,从而MOS管输出回路的电流。当给定一个电压VREF时,如果Rs上的电压小于 VREF,也就是 运放的-IN小于+IN,运放加大输出,使MOS导通程度加深,使MOS管输出回路电流加大。如果 Rs 上的电压大于 VREF时,-IN大于+IN,运放减小输出,也就MOS管输出回路电流,这样电路最终维持在恒定的给值上,也就实现了恒流工作。
下面推导Id的表达式:
Un=Is*Rs
Up=Un=Uref
Uref=Is*Rs
Is=Id-Ig
对于MOS管,其输入电阻很大,Ig近似为0,则:
Id=Is=Uref/Rs
由此可知只要Uref不变,Id也不变,即可实现恒流输出。如果改变 UREF就可改变恒流值,UREF可用电位器调节输入或用DAC芯片由MCU控制输入,采用电位器可手动调节输出电流。若采用 DAC输入即可实现数控恒流电子负载。
基本原理:MOS和电阻Rs组成负反馈电路,MOS管工作在恒流区,运放同相端调节设定恒流值,MOS管的电流在电阻Rs上产生压降,反馈到运放反向端实现控制输出电流。R1、U2构成一2.5V基准电压源,R2、Rp对这2.5V电压分压得到一参考电压送入运放同相端,MOS管输出回路的电流Is经Rs转换成电压后,反馈到运放反向端实现控制vgs,从而控制MOS管输出回路的电流Is的稳定。电容C1主要作用有2个,一方面是消杂波,另一方面也是对运放输出的梯波进行补偿,使得电压变化速度减缓,尽量减少mosfet的G极电压高频变化引发振荡的可能。
下面给出各种参数的表达式:
Uref=2.5*(Rp’/(R2+Rp))
其中Rp’为Rp抽头对地的电阻
Is=Uref/RS=2.5*(Rp’/(R2+Rp))/Rs
当Rp抽头在最上端时,Uref、Is有最大值
Urefmax=2.5*(Rp/(R2+Rp))
Ismax=Urefmax/RS=2.5*(Rp/(R2+Rp))/Rs
如果已知最大电流Is可用
Rs=Urefmax/RS=2.5*(Rp/(R2+Rp))/Ismax
按图中元件参数计算,可以得到
Urefmax=2.5*(4.7/(27+4.7))=0.37v
Ismax=Urefmax/RS=2.5*( Rp/(R2+Rp))/Rs = 2.5*( 4.7/(27+4.7))/0.1=3.7A
即图中电路最大恒流值约为3.7A。
电子负载mos管是靠功率管的耗散功率(发热)消耗电能的,流经MOS管电流过大会导致耗散功率过大,容易烧坏MOS管。为此可以采用多管并联的方式来均分电流。由于元件具有离散性和差异性,流经每个MOS管的电流实际并不一致,可以在电路中加入均流电阻,图中R4、R5、R6、R7为均流电阻。注意,在这种电路中,按上文式子计算出来Rs是总电阻,Id是总电流。

其实上图是有缺陷的:一是不能很好解决每个MOS电流的不一致的问题,二是运放的输出能力有限,不能驱动多个MOS管。每个MOS管独立用一套运放驱动即可解决。

在这一电路中,按上文式子计算出来Rs是总电阻,Id是总电流。
在恒压模式下,电子负载将消耗足够的电流来使输入电压维持在设定的电压上。
电压工作模式的情况与电流模式相同,只不过检测的变量是输出电压, 这一输出电压是经过电阻R1、R2分压得到的。检测出的电压(R14两端)被反馈到运放的同相输入端, MOS管再次工作在线性区。
如图所示,Vref为参考电压值,Uf为功率控制电路的反馈电压值。
当Uf>Vref时,运放加大输出,MOS管导通程度加深,使得MOS管输出回路上的电压下降;
当Uf<Vref时,运放减小输出,MOS管导通程度减小,使得MOS管输出回路上的电压升高,最终维持在一恒定的值。
通过改变Vref的值,可以使电压改变,并恒定。
恒压值U=Vref *((R1+R2)/R2)
由Vref=Ur2=U *(R2/(R1+R2)) 可以推导出。
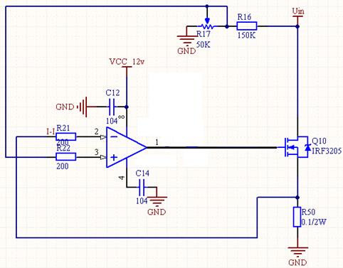
在定电阻模式下,电子负载被等效为一个恒定的电阻,电子负载会随着输入电压的改变来线性改变电流。
如图所示,Uin为外加信号,调节滑动变阻器R17设定阈值电压,当Uin改变时,负载R50上的电流也会随之线性变化;
因为U+ = U-
U+=Uin*R17下/(R16+R17)
U-=Iin*R50
所以Uin/Iin=R50*(R16+R17/R17下
可以看到输入电压与输入电流呈现线性变化,并可通过滑动变阻器R17手动设置电阻值。
例如,Uin =3sin10t, R17下=20K,则Iin=3sin10t;
Uin =3sin10t, R17下=10K,则Iin=6sin10t;
固定滑动变阻器R17后,对应某一时刻而言,电压的变化,引起了电流的变化,且其比值固定不变。
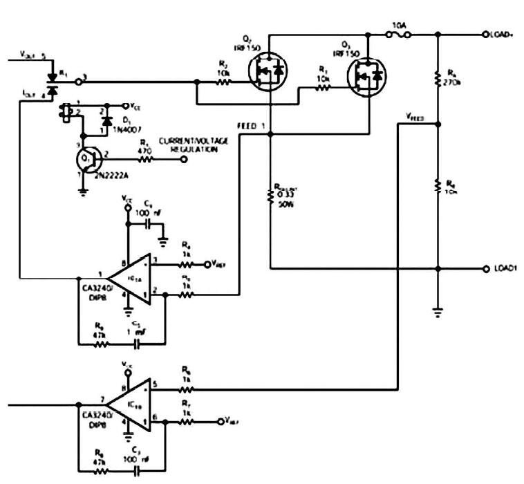
一般设计人员都用直流电子负载来测试电源, 如太阳能阵列或电池, 但商用直流电子负载很昂贵。其实只要将功率MOSFET在其线性区内使用, 就可制作出自己的直流电子负载( 图1) 。该负载采用两个简单的反馈回路。MOS管( IRF1502n2222a) 用作一个稳流模式下的电流源或稳压模式下的电压源。设计人员在描述电压源的特性时都使用稳流模式, 因为在稳流模式下, 电源必须提供电子负载中设定的电流值。设计师都将稳压模式与电流源一起使用, 因为稳压模式会迫使电源在负载设定的电压下工作。
图1 直流电子负载图
如图1所示, 在电流模式下, RSHUNT 检测I LOAD, 检测得到的电压反馈给运算放大器IC1A的反相输入端。由于运算放大器的直流增益在线性反馈工作区内很高, 反相输入端保持与非反相输入端相等, 即相当于VIREF。放大器产生自己的输出值, 以使MOSFETQ2和Q3 工作于线性区, 因而会消耗电源的功率。源极电流值与电流环基准VI REF成正比,即ILOAD=VI REF/RSHUNT可利用一个连接到稳定电压基准上的电阻分压器设定VIREF,VI REF, 或者使用来自一个基于PC的I/O卡的D/A转换器输出,以实现灵活的配置。电压工作模式的情况与电流模式相同, 只不过检测的变量是输出电压, 这一输出电压是经过分压器RA/ RB 衰减的, 所以电子负载的工作电压比运放电源电压高。
检测出的电压被反馈到IC1B的非反相输入端, MOSFET再次工作在线性区。负载电压VLOAD=VVREF×(RA+RB)/RB。CA3240型双运放IC1可以在输入电压低于负电源电压的情况下工作, 这对单电源供电非常有用, 然而,如果有对称电源,那就可以采用任何运放。继电器K1通过一根驱动Q1的数字控制线来切换工作模式。MOSFET 是至关重要的; 你可以增加这个并联使用的IRF150器件, 以提高电流承受能力, 因IRF150 具有正的温度系数, 从而可均衡流过两只并联MOSFET的电流。由于电路中使用两只MOSFET, 电子负载可承受10A电流, 功耗大于100W, 所以使用一只散热器和小风扇是个好主意。
本电路适用于描述有两种电源模式的光伏电池模块的特性。采用本电路和基于PC的设置时, Helios公司的一种光伏电池模块的I-V特性曲线表明有一个区在VMPP ( 最高点的电压) 以上, 在VMPP 这一电压下, 陡峭的过渡与一个电压源相对应( 图2) 。在低于VMPP的电压下, 光伏电池模块犹如一个电流源。一般情况下, 用个简单的电流模式电子负载描述I - V 特性曲线这一平坦区的特性是很困难的, 因为电压输出对电流的微小变化很敏感,因此, 恒定电压模式负载就是一种较好的选择。
图2 光伏电池模块的I V特性曲线
联系方式:邹先生
联系电话:0755-83888366-8022
手机:18123972950
QQ:2880195519
联系地址:深圳市福田区车公庙天安数码城天吉大厦CD座5C1
请搜微信公众号:“KIA半导体”或扫一扫下图“关注”官方微信公众号
请“关注”官方微信公众号:提供 MOS管 技术帮助